国家三要素:包含人民(或国民)、土地(或领土)、主权(或政府)三个基本要素。
国家按阶级性质划分为奴隶制国家、封建制国家、资本主义国家、社会主义国家。
现在世界上的国家,按照其社会制度和经济基础分为资本主义国家和社会主义国家两大类,其中资本主义国家占绝大多数,其经济以私有制为基础,实行资产阶级民主制度。
一、现在世界上国家和地区数量
1、截至2025年10月,世界上共有197个国家,包括:
(1)主权国家195个,其中:联合国会员国193个,观察员国2个:梵蒂冈、巴勒斯坦。
(2)准主权国家2个:
其中非洲54国、
2、此外还有36个地区。地区指未获得独立的殖民地和属地、托管地等。它不拥有国家主权,不被国际社会承认为独立国家,但可具备高度自主权,例如克什米尔、圣赫勒拿(英)等区域。
二、曾经的社会主义国家
科学社会主义理论始于1847年共产主义者同盟的建立,首度实践于1917年11月7日列宁领导十月革命建立的俄罗斯苏维埃政权。
二战后形成社会主义阵营。为对抗北约的政治军事同盟,1955年5月14日,苏联、民主德国(东德)、波兰、阿尔巴尼亚、保加利亚、匈牙利、罗马尼亚、捷克斯洛伐克等8个欧洲社会主义国家,在波兰华沙签署《华沙条约》,成立华沙条约组织(简称华约),总部设于莫斯科。1968年阿尔巴尼亚因苏联率华约武装力量介入捷克斯洛伐克“布拉格之春”改革运动宣布退出。1990年两德统一后东德退出。1991年7月1日华约通过布拉格会议宣告正式解散。
20世纪80年代,社会主义国家数量达到历史峰值,当时全球共有24个社会主义国家。
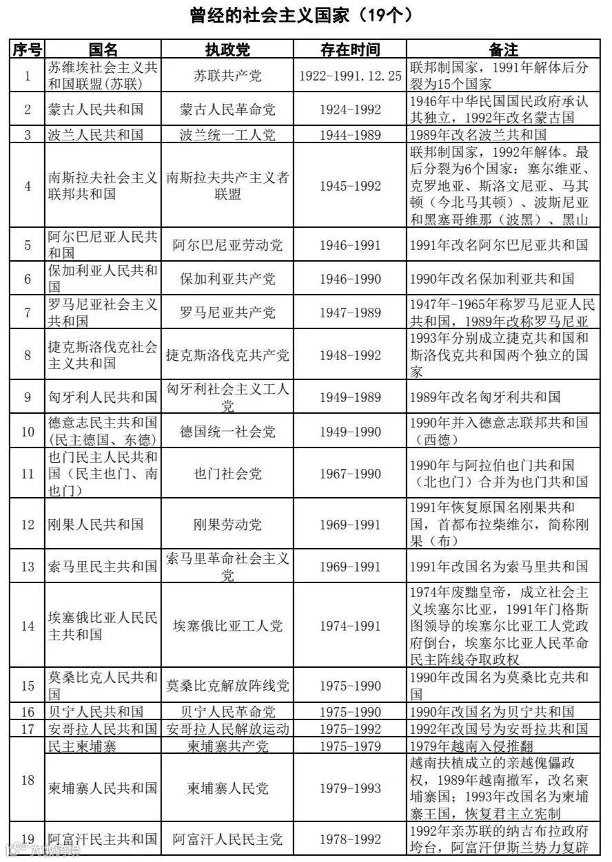
1989-1991年,东欧剧变、苏联解体,使得社会主义国家急剧减少。截至1993年,共有下列19个国家放弃原来的社会主义道路:
三、现在的社会主义国家
现在世界上仅有5个社会主义国家,它们分别是中华人民共和国、朝鲜民主主义人民共和国、越南社会主义共和国、老挝人民民主共和国以及古巴共和国。
这些国家都实行社会主义制度,核心特征为坚持生产资料公有制为主体与人民民主专政的国体,致力于实现社会公平和共同富裕。标志是共产党(劳动党或人民革命党)执政,而且往往是采用一党制或一党专政制。
四、我国的国体和政体
我国的国体(国家性质)是人民民主专政的社会主义国家。
我国的根本制度是社会主义制度。
开国大典油画(董希文)
我国的政体(政权组织形式)、根本政治制度是人民代表大会制度。
我国的三项基本政治制度:中国共产党领导的多党合作和政治协商制度、民族区域自治制度、基层群众自治制度。
我国的政治制度简称“一根三基”。

