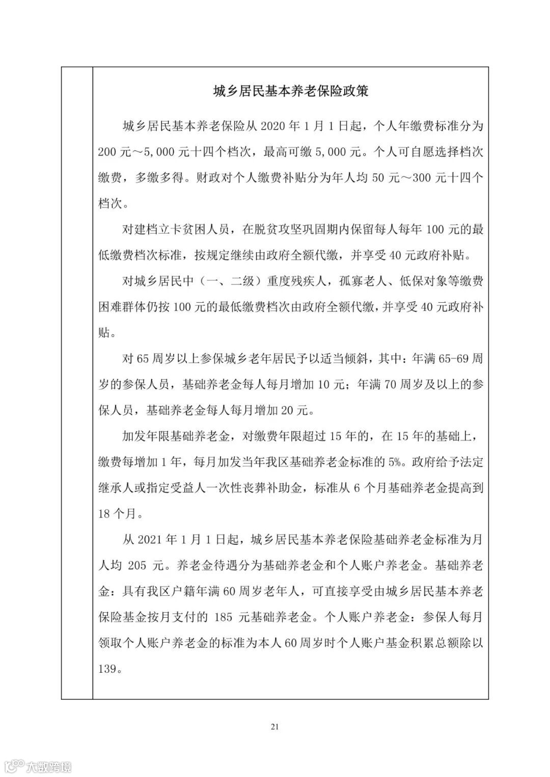
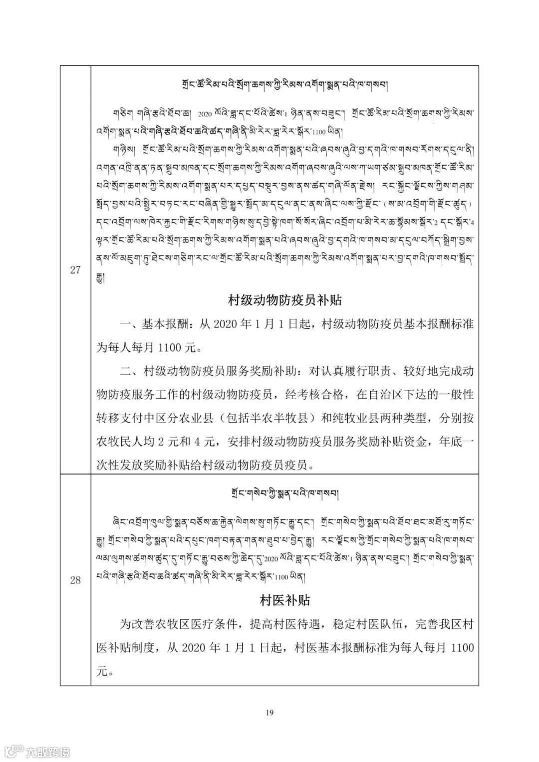
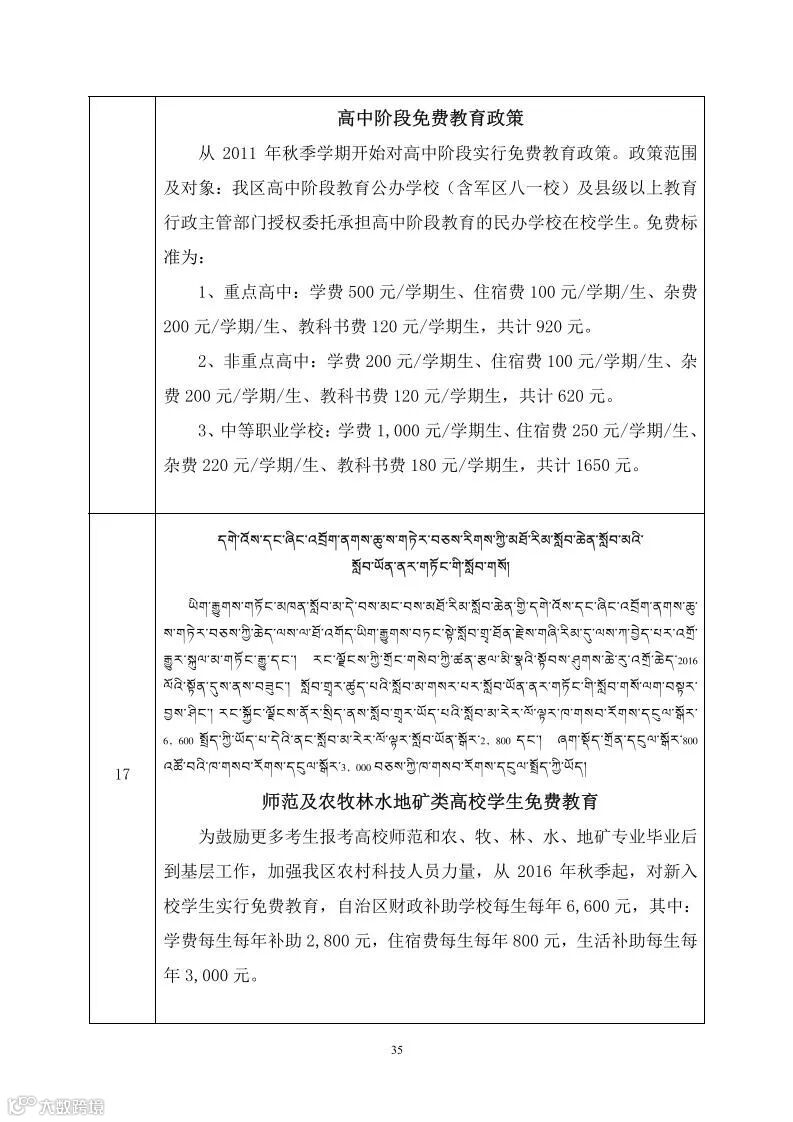
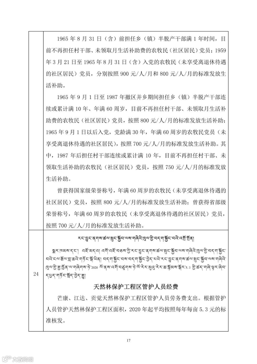
大数跨境
0
0

西藏自治区农牧民享受财政补助优惠政策明白卡(双语版)

西藏自治区农牧民享受财政补助优惠政策明白卡(双语版) 网信察雅
2021-05-30
4
导读:来源:西藏财政惠农编辑:贾东奇审核:李轩铭 抖音请关注微信公众号请关注长按二维码关注投稿邮箱:c




来源:西藏财政惠农

编辑:贾东奇

审核:李轩铭




       抖音请关注

微信公众号请关注


长按二维码关注

投稿邮箱chayaxuanchuanbu@sina.com

察雅县互联网违法和不良信息监督举报电话:0895-4602106

举报邮箱:cyjubao@sina.com

【声明】内容源于网络
0
0
网信察雅
举旗帜、聚民心、育新人、兴文化、展形象,全力引导察雅宣传、网信各项工作。
内容 6201
粉丝 0
网信察雅 举旗帜、聚民心、育新人、兴文化、展形象,全力引导察雅宣传、网信各项工作。
总阅读6.5k
粉丝0
内容6.2k