
一、强化失业生活困难人员救助帮扶方面
(一)关于“未纳入低保范围,受疫情影响无法返岗复工、连续3个月无收入来源、生活困难且失业保险政策无法覆盖的农民工等未参保失业人员”是指上述条件必须同时具备的人员。
(二)连续3个月无收入来源的时间从2022年8月份开始计算。
(三)申请失业生活困难救助人员必须要有户籍所在地人社部门出具的未参加失业保险和属于失业人员等相关证明;务工单位出具的无法返岗复工、连续三个月无收入的证明。
(四)申请失业生活困难救助大学生必须要有户籍所在地人社部门出具的未就业证明或创业失败证明。
(五)区内申请人员由户籍所在地县(区)居民家庭经济状况信息核对部门进行家庭经济状况信息核对;区外申请人员需开具户籍所在地县(区)民政部门或乡镇(街道)出具的家庭经济状况证明。
二、强化因病生活困难群众救助帮扶方面
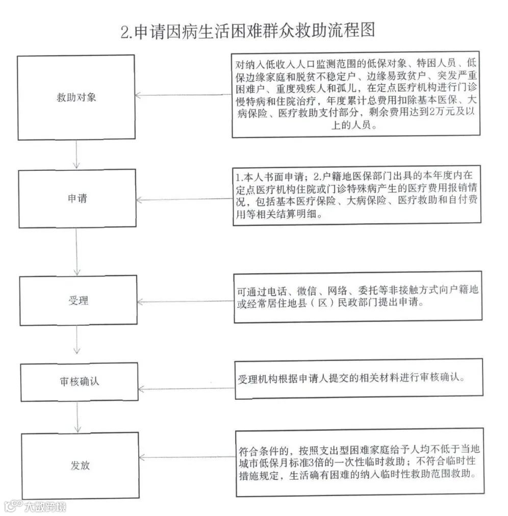
(一)低保对象、特困人员、低保边缘家庭和脱贫不稳定户、边缘易致贫户、突发严重困难户必须是在民政或乡村振兴部门数据信息库中的监测人员。
(二)年度累计总费用是指2022年度在定点医疗机构住院或门诊特殊病产生的累计总费用。
(三)申请材料包括基本医疗保险、大病保险、医疗救助和自付费用等相关结算明细。
三、加大新冠肺炎患者临时救助力度方面
(一)根据有关部门对新冠肺炎患者的界定,确诊新冠肺炎患者不包括无症状感染者。
(二)确诊为新冠肺炎患者的低保对象、特困供养人员、重度残疾人、孤儿、流浪乞讨人员和80岁以上老人申请一次性临时生活补贴的,向确诊地县级民政部门提出申请。已返回户籍地的,可到户籍地县级民政部门申请。
(三)确诊新冠肺炎患者的依据以各地疫情防控办系统数据为准,也可以定点医院的诊断证明为准。
四、其他方面
(一)符合藏民发[2022]169号文件救助条件的相关人员,不受前期是否进行过临时救助的限制。
(二)不符合失业生活困难救助、因病生活困难救助、因新冠肺炎救助条件的,但基本生活确实存在困难的,由居住地民政部门按规定给予临时救助,救助方式可采取发放救助金或物资救助,切实解决困难群众急难愁盼事。
(三)已离藏的人员不享受藏民发[2022]169号文件确定的救助政策。
附: 申领一次性临时救助流程图




来源|西藏卫视+
编辑|贾东奇
审核|李轩铭
投稿邮箱:chayaxuanchuanbu@sina.com
察雅县互联网违法和不良信息监督举报电话:0895-4602106
举报邮箱:cyjubao@sina.co

