大数跨境
0
0

关于消防应急照明和疏散指示系统产品新标准送检单元划分以及资料和样品准备的解读

关于消防应急照明和疏散指示系统产品新标准送检单元划分以及资料和样品准备的解读 华荣防爆视界
2025-11-06
3
导读:关于消防应急照明和疏散指示系统产品新标准送检单元划分以及资料和样品准备的解读

关于消防应急照明和疏散指示系统产品新标准送检单元划分以及资料和样品准备的解读

新标准送检单元划分原则



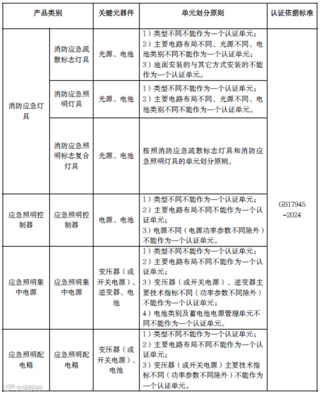
     1、消防应急照明和疏散指示系统产品强制性认证单元划分及认证依据标准。

单元划分原则及关键件说明


     1、主要电路是指产品内完成充放电、应急转换、控制输出、系统通信、软件运行等功能的电路,电路布局是指印制电路板的设计及元器件的布置。

     2、消防应急疏散标志灯具同一申请单元内如有双面显示的,应选取双面显示的消防应急疏散标志灯具作为主型产品。

     3、仅图形指示标志不同的消防应急疏散标志灯具可以作为一个型号产品。

     4、 用于指示楼层的消防应急疏散标志灯具,应选取数字位为8 的图形标志(如188F,88F,-8F 等)进行检验,可涵盖位数相同或减少、尺寸相同、仅数字不同的楼层显示消防应急疏散标志灯具。

     5、消防应急灯具同一申请单元内如LED 光源数量不同,应选取数量最多的作为主型产品。

     6、同一申请单元内产品的输入、输出电压应相同。

     7、应急照明集中电源同一申请单元内应选择电源容量最大、电池容量最大、蓄电池电源管理单元最多的产品作为主型产品。

     8、类型是指按照产品认证依据标准中规定的分类方式划分的。例如:消防应急灯具按额定工作电压分为:A 型灯具、B 型灯具,按蓄电池电源供电方式分为:自带电源型灯具、集中电源型灯具,按适用系统类型分为:集中控制型灯具、非集中控制型灯具,按工作方式分为:持续型灯具、非持续型灯具,按消防应急疏散标志灯具的标志规格分为:Ⅰ型、Ⅱ型、Ⅲ型、Ⅳ型等。

     9、同一申请单元内产品的电池类型应相同,主分型产品功率不同可选择容量不同、电压和生产者相同的同一系列电池。

分型产品



    1、 消防应急灯具

    分型产品与主型产品的类型、主要电路布局、光源、电池类别应相同,与主型

产品存在以下不同可作为分型产品:

    a) 外形、结构和尺寸;

   b) 防护结构(如防水、防尘、防爆等);

    c) 外壳材质;

    d) 光源的数量减少及由此可能导致的电池容量改变;

    e) 减少辅助功能;

    f) 其它不降低产品标准规定的功能和性能的改变。

    2、应急照明控制器

    分型产品与主型产品的类型、主要电路布局和电源(电源功率参数除外)应相

同,与主型产品存在以下不同可作为分型产品:

    a) 设备容量减少;

    b) 外形、结构和尺寸;

   c) 防护结构(如防水、防尘、防爆等);

    d) 减少辅助功能;

    e) 其它不降低产品标准规定的功能和性能的改变。

    3、应急照明集中电源

    分型产品与主型产品的类型、主要电路布局、电池类别、蓄电池电源管理单元、变压器(或开关电源)和逆变器主要技术指标(功率参数除外)应相同,与主型产品存在以下不同可作为分型产品:

    a)采用减少蓄电池电源管理单元或降低电池容量的方式降低电源容量;

    b)外形、结构和尺寸;

   c)防护结构(如防水、防尘、防爆等);

    d)减少辅助功能;

    e)其它不降低产品标准规定的功能和性能的改变。

    4、应急照明配电箱

    分型产品与主型产品的类型、主要电路布局、变压器(或开关电源)主要技术

指标(功率参数除外)应相同,与主型产品存在以下不同可作为分型产品:

   a)设备容量减少;

   b)外形、结构和尺寸;

  c)防护结构(如防水、防尘、防爆等);

   d)减少辅助功能;

   e)其它不降低产品标准规定的功能和性能的改变。      

新认证委托时需要提交的资料



1、送检人员委托函/介绍信

2、产品检验合同(两份)

3、产品信息描述表

4、产品特性文件表(彩印)

5、送检产品明细表

6、送检产品技术资料清单

7、使用说明书

8、物料清单

9、关键件生产者(制造商)及生产企业(生产厂)的营业执照复印件

10、企业营业执照复印件

11、送检产品主、分型区别信息描述表(只有分型需要)

样品的准备



     1、消防应急疏散标志灯具、消防应急照明灯具

     主型:准备两台整机、两台可拆样机(可拆:所有零件未胶封,可让检验员拆开查看产品内部构造)

     分型:每个型号的分型准备一台样机

     注意:主型的所有分图形以及分型所有的分图形都需要准备一台样机(照明灯未涉及分图形不准备)。

     2、应急照明控制器、应急照明集中电源、应急照明配电箱

    主型:准备两台

    分型:准备一台

    注意:需要将控制器上用到的端子多准备一份,便于后续实验。

结束

策 划:华荣技术中心

文案:陈志远

审 核:郑天际 邓江 

编 辑:王孟迪

责 编:赵俊静

监 制:周   京

 声  明

本文章(/视频)著作权归华荣科技股份有限公司所有。

如有侵权,追究法律责任。

如需转载请联系华荣技术中心

021-39977597或18721799051

邮箱:rzfz01@warom.com


【声明】内容源于网络
0
0
华荣防爆视界
欢迎光临华荣科技股份有限公司!
内容 21
粉丝 0
华荣防爆视界 欢迎光临华荣科技股份有限公司!
总阅读18
粉丝0
内容21