搜索
首页
大数快讯
大数活动
服务超市
文章专题
出海平台
流量密码
出海蓝图
产业赛道
物流仓储
跨境支付
选品策略
实操手册
报告
跨企查
百科
导航
知识体系
工具箱
更多
找货源
跨境招聘
DeepSeek
首页
>
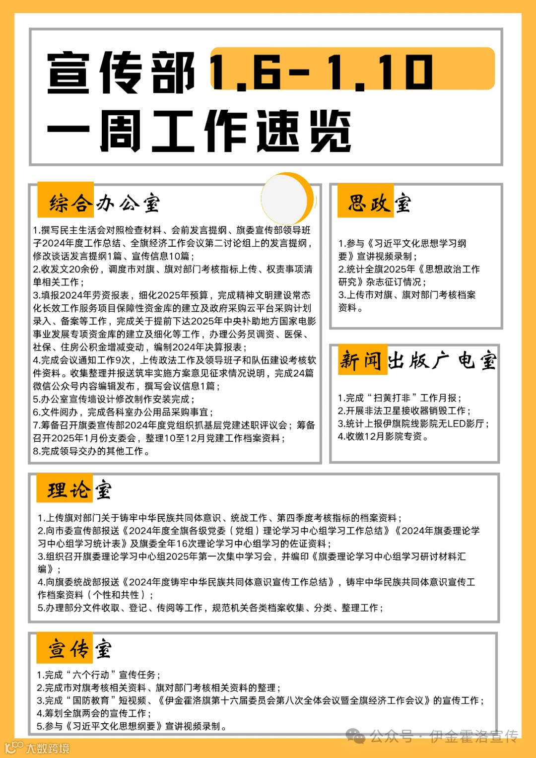
工作周报| 伊金霍洛旗委宣传部一周工作速览
>
0
0
工作周报| 伊金霍洛旗委宣传部一周工作速览
伊金霍洛宣传
2025-01-13
3
责编:陈月
校对:陈可
审核:雷家昌、李艳霞
终审:王悦峰
【声明】内容源于网络
0
0
伊金霍洛宣传
举旗帜、聚民心、育新人、兴文化、展形象,发展壮大主流价值、主流舆论、主流文化,为现代化伊金霍洛建设提供坚强思想保证和强大精神力量。
内容
267
粉丝
0
关注
在线咨询
伊金霍洛宣传
举旗帜、聚民心、育新人、兴文化、展形象,发展壮大主流价值、主流舆论、主流文化,为现代化伊金霍洛建设提供坚强思想保证和强大精神力量。
总阅读
403
粉丝
0
内容
267
在线咨询
关注