2025年监理考试各科真题含答案解析
已全部免费开放
获取方式一:
在线查看 点下方小程序即可查阅!
👇👇👇
获取方式二:
百度网盘链接:
https://pan.baidu.com/s/1Yy-XJSCryWJJmEEr-yAAGQ?pwd=6ttp
提取码: 6ttp
夸克网盘链接:
https://pan.quark.cn/s/7a0abe369f64
获取方式三:
(1)经工程监理单位法定代表人同意,由总监理工程师书面授权,代表总监理工程师行使其部分职责和权力,具有工程类注册执业资格或具有中级及以上专业技术职称、3年及以上工程并经监理业务的人。(2)①③⑥不可以委托,②④⑤可以委托。
2、【简答题】监理日志中应记录监理工作哪些内容?【4分】
答案:当日监理工作情况,包括旁站、巡视、见证取样、平行检验等情况。
3、【简答题】质量巡视的内容还应补充哪些内容。【5分】
答案:(1)施工单位是否按工程建设标准施工;(2)是否按照批准的施工组织设计、(专项)施工方案施工。(3)构配件、设备是否合格。(4)特种作业人员是否持证上岗。
4、【简答题】项目监理机构面向发承包双方进行的工作有什么?【5分】
答案:项目监理机构应检查施工进度计划的实施情况,发现实际进度严重滞后于计划进度且影响合同工期时,应签发监理通知单,要求施工单位采取调整措施加快施工进度,总监理工程师应向建设单位报告工期延误风险。
案例分析题2:
背景材料:
事件1:工程开始前,监理单位整理了部分工作内容如下:①签发开工令;②审核签认施工单位提交设计图纸深化文件;③组织设计交底;④组织专项方案专家论证;⑤整理第一次工地会议纪要。
事件2:基坑施工前,施工单位组织了风险评价。
由12名专家进行评定,高风险得分为5分,中风险分值3分,低风险分值为1分。
事件3:监造设备送至现场后。卖家要求建设单位按照合同支付合同价款。但是只提供设备出场合格证,监理认为不足,要求补充。
事件4:项目监理机构审查施工单位报送的分包单位资格报审材料时发现,其《分包单位资格报审表》附件仅附有分包单位的营业执照、类似工程业绩、专职管理人员,随即要求施工单位补充报送分包单位的其他相关材料。
问题:
1、【简答题】事件1中各工作由哪些单位负责?【5分】
答案:①监理单位;②设计单位;③建设单位;④施工单位;⑤监理单位。
2、【简答题】计算三个事故综合评分。风险识别方法除专家调查法、财务报表法、流程图法还有哪些风险识别方法?损失控制计划系统有三个计划。【6分】
答案:(1)基坑隆起风险得分:6×5+4×3+2×1=44坍塌的风险得分:4×5+4×3+4×1=36管涌得分:2×5+4×3+6×1=28(2)风险调查法、初始清单法、经验数据法。(3)要制定预防计划、灾难计划、应急计划等。
3、【简答题】卖家应向建设单位提交哪些单据?【4分】
答案:(1)卖方出具的交货清单正本一份;(2)买方签署的收货清单正本一份;(3)制造商出具的出厂质量合格证正本一份;(4)合同价格100%金额的增值税发票正本一份。
4、【简答题】施工单位还应提交哪些附件内容。【5分】
答案:(1)安全生产许可文件;(2)特种作业人员的资格。(3)施工单位管理制度。
案例分析题3:
背景材料:事件1:一共1500的预制构配件,甲乙丙三个班组生产,各班组生产能力如下表。
一共需要取50个样品,按照同等比例取50个。
事件2:预制构件进场后,监理人员审查预制构件厂商提供型式检验报告内容,其检测项目仅有混凝土抗压强度,放射性核素物质含量。监理人员认为其检测内容不全,要求厂商补充其他检测内容。
事件3:防水工程施工过程中,现场施工人员发现防水混凝土塌落度偏小,无法满足施工要求。作业人员违规加水,监理人员发现后立即制止。
事件4:项目监理审查施工编制的吊篮专项施工内容有:工程概况、编制依据、施工计划、施工保证措施、验收要求。认为编制内容不全,要求施工单位补充。
问题:
1、【简答题】工程要分哪几层取样,甲和丙班组各取多少个样本。【5分】
答案:(1)分甲班组、乙班组、丙班组三层取样。甲班组应取样:50×(150×4)/1500=20个;丙班组应取样:50×(100×4)/1500=13个。
2、【简答题】型式检验报告中还应补充那些内容。【5分】
答案:外观质量、尺寸偏差、钢筋保护层厚度。
3、【简答题】塌落度过小,正确做法是什么?测量塌落度时应分几层将混凝土装入塌落度桶?混凝土稠度除塌落度外,还有哪些检测指标?【5分】
答案:(1)加入原水胶比的水泥浆或者掺入同品种的减水剂进行搅拌,严禁直接加水。(2)三层。(3)还有维勃稠度、扩展度。
4、【简答题】施工单位编制的专项施工方案还需要补充哪些资料。【5分】
答案:施工单位还应编制:施工工艺计划、施工管理及作业人员配备和分工、应急处置措施、计算书及相关施工图纸。
案例分析题4:
背景材料:实施预制构件驻场监理工作前,总监理工程师委派专业监理工程师以下工作:(1)审查预制构件厂拆分图、节点图、构件加工图签字盖章情况;(2)参与预制构件厂生产工艺技术交底;(3)组织审查生产方案;(4)审批驻场监理实施细则。
事件2:吊装作业前,施工单位项目经理组织编制专项施工方案后,报送项目监理机构,同时组织吊装作业。在吊装作业过程中,由专职质量管理人员监督现场安全。
事件3:施工单位提交了某梁板部位的一组混凝土试块,其强度如下表格。
事件4:施工单位根据回弹仪回弹测量混凝土实体强度。
问题:
1、【简答题】逐项指出总监理工程师委派专业监理工程师事项是否正确?不正确的写出理由。【5分】
答案:(1)妥当;(2)妥当;(3)不妥,理由:应有总监理工程师组织审查施工方案;(4)不妥,理由:应有总监理工程师审批驻场监理实施细则。
2、【简答题】事件2有哪些不妥之处,并写出正确做法。【5分】
答案:(1)专项施工方案未完成批准即开始组织吊装作业不妥;正确做法:专项施工方案按照程序完成报审和批准后,方可开始吊装作业。(2)专职质量管理人员监督现场作业不妥;正确做法:应安排专职安全生产管理人员进行监督现场作业。
3、【简答题】通过计算判断该组试块的结果的有效性。并说明该组试件抗压强度实测值是否用于评定梁板混凝土的抗压强度。【5分】
答案:(1)无效。(33.8-28.6)/33.8=15.38%>15%;(39.2-33.8)/33.8=15.98%>15%其最大值和最小值均超出中间15%。(2)不能用于评定梁板混凝土抗压强度。
4、【简答题】还应有哪些方法可以检测实体混凝土强度。【5分】
答案:超声回弹综合法、钻芯法或后装拔出法等方法。
案例分析题5:
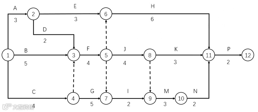
双代号网络图2025-5-4
事件1:施工单位将编制的进度计划报送至项目监理机构,专业监理工程师审查了计划工期满足合同工期;主要工程项目无遗漏;施工进度计划应满足总进度控制目标的要求;施工人员、工程材料、施工机械等资源供应计划应满足施工进度计划的需要;施工顺序的安排应符合施工工艺要求。总监理审查认为审查内容不全,要求专业监理工程师细化审查内容。
事件2:施工过程中,建设单位单位因设计变更,E工作需要增加3个月,费用增加200万,施工单位因此按照合同约定向项目监理机构提起3个月的工期索赔和200万的费用补偿。
事件3:5月份,施工单位向建设单位提交了工程进度款申请单:①截至本月,已完成工程量相对金额;②应增加和扣减的变更金额;③应支付的预付款和扣减返还预付款。项目监理机构审查后,要求施工单位补齐申请单内容。
事件4:施工至第9月末,因建设单位需求变更,需在工作E、F之后和工作K、M之前增加一项工作Q(持续时间4个月),且要求工程总工期提前1个月。
问题:
1、【简答题】专业监理工程师还应审查哪些内容。【5分】
答案:1)应满足分批投入试运、分批动用的需要。(2)施工进度计划应符合建设单位提供的资金、施工图纸、施工场地、物资等施工条件。
2、【简答题】施工单位索赔费用和工期是否成立。【5分】
答案:(1)索赔费用成立,理由:属于建设单位的责任。(2)索赔工期不成立。理由:E工作有6个月的总时差,增加3个月没有引起工期延长。
3、【简答题】补齐付款申请单内容齐。项目监理机构审核付款申请单的时限是多少天?【5分】
答案:(1)还应包括:索赔金额;本次扣减的质量保证金;根据合同应增加和扣减的其他金额。(2)7天完成审核。
4、【简答题】10月初即将开始的工作有哪些?为满足建设单位要求,施工单位应该优先选择哪些工作进行压缩。【5分】
答案:(1)正在进行的工作是H、Q和J和I工作。(2)应压缩Q、J、M、N、P工作。
案例分析题6:
背景材料:某工程,建设单位与施工单位按《建设工程施工合同(示范文本)》签订了施工合同。
施工合同约定:签约合同价2266.02万元;暂列金额68.02(含税),预付款为签约合同价扣除暂列金额的15%,自2月份起分6个月等额扣回。
工程进度款按月结算,项目监理机构按施工单位每月应得进度款的95%签认。实际工程量偏差超过清单工程量15%时,超出15%部分的综合单价按照0.92调整。管理费20%(以材料费为基数),利润6%(材料和管理费为基数);规费4%(人工费、材料费、机械费、管理费和利润为基数),税金9%(人材机管利规)。
经项目监理机构审核确认的施工总进度计划如图2025-6-1所示,各项工作均按最早开始时间安排且匀速施工,图中表述表示该工作对应的价款,单位为万元。
事件1:F工作1800m³,因建设单位提出工程变更,经核算,材料费增加100元/㎡。
事件2:施工单位统计8-11月份G、H工作实际完成量如下表,G的综合单价150元/m³;H综合单价225元/m³,增加工程量不考虑措施费的变化。
问题:
1、【简答题】计算本工程预付款金额为多少?第3月末应扣回多少预付款?3月份应支付实际进度价款。【5分】
答案:(1)预付款金额为:(2266.02-68.02)×15%=329.70万元;(2)3月份应扣回预付款为:329.7/6=54.95万元(3)(240/3+240/4+180/4)×95%-54.95=120.80万元
2、【简答题】按照最早开始和最迟开始,5月份和6月份计划投资额多少?【5分】
答案:(1)按照最早开始时间安排:5月份计划投资额
=D/3+E/3+F/2=240/3+450/3+160/2=310万元;6月份计划投资额
=E/3+F/2=450/3+160/2=230万元;
(2)按照最晚开始时间安排:5月份计划投资额=240/3+450/3=230万元;6月份计划投资额=240/3+450/3+160/2=310万元;
3、【简答题】F工作综合单价应增加多少?5月份F工作增加的价款是多少?5月份应支付进度款为多少?【5分】
答案:(1)100×(1+20%)×(1+6%)=127.2元/m³;
(2)1800/2×127.7×(1+4%)×(1+9%)/10000=12.98万元
(3)(310+12.98)×95%-54.95=251.88万元;
4、【简答题】截至到9月末,G、H工作综合单位综合单价是否调整。计算第9月末应支付的进度款增加多少。【5分】
答案:(1)(3100+3100)并没有超过10000*1.15=11500,故9月末,G工作综合单价无需调整。因为(9600-8000)/8000=20%>15%,故H工作需要调价。
(2)9月份G工作增加的工作量为:3100-10000/4=600m³9月份G工作增加的价款:600×150×(1+4%)×(1+9%)=102024元=10.20万元;9月份H工作增加的工作量:4800-8000/2=800m³;其中调价对应的工程量为:9600-8000×(1+15%)=400m³,其中不调价部分为800-400=400m³。原价格为:225元/m³;新的价格为:225×0.92=207元/m³9月份H增加的价款:(400×225+400×207)×(1+4%)×(1+9%)=195886.08元=19.59万元9月份合计增加价款为:10.2+19.59=29.79万元。9月末支付的进度款增加额:29.79×95%=28.30万元
2025年监理考试各科真题含答案解析
已全部免费开放
获取方式一:
在线查看 点下方小程序即可查阅!
👇👇👇
获取方式二:
百度网盘链接:
https://pan.baidu.com/s/1Yy-XJSCryWJJmEEr-yAAGQ?pwd=6ttp
提取码: 6ttp
夸克网盘链接:
https://pan.quark.cn/s/7a0abe369f64
获取方式三:
更多考试类型真题答案,请前往网盘或点此前往小程序查看

