

近日,国家林草局在其官网发布了《关于规范禁食野生动物分类管理范围的通知》(简称《通知》),对竹鼠、果子狸、豪猪、刺猬、猪獾等64种在养且禁止食用的野生动物提出了分类管理要求,指导养殖户合法合规经营、有序有效转产转型。

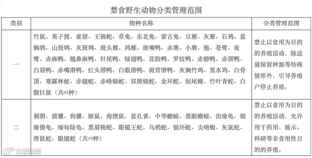
其中,对于竹鼠、果子狸、豪猪等45种野生动物,《通知》明确要求要积极引导有关养殖户在2020年12月底前停止养殖活动,并按有关规定完成处置工作。确需适量保留种源用于科学研究等非食用性目的的,要充分论证工作方案的可行性,并严格履行相关手续。
对于刺猬、猪獾、狗獾、豚鼠、海狸鼠、蓝孔雀等19种野生动物,《通知》规定禁止以食用为目的的养殖活动,但允许用于药用、展示、科研等非食用性目的的养殖。另外,《通知》还要求对于这19种野生动物林草主管部门要会同有关部门分类制定管理措施和养殖技术规范,加强政策指导和服务,强化日常监督管理,严格落实防疫检疫相关要求。
《通知》指出,禁食野生动物是指《全国人民代表大会常务委员会关于全面禁止非法野生动物交易、革除滥食野生动物陋习、切实保障人民群众生命健康安全的决定》发布前养殖食用、不属于畜禽范围的陆生野生动物,不包括水生野生动物和以保护繁育、科学研究、观赏展示、药用、宠物等为目的的陆生野生动物。
《通知》要求,各省、自治区、直辖市林业和草原主管部门,新疆生产建设兵团林业和草原主管部门要认真做好政策解读、业务培训工作。要迅速组织开展政策解读和业务培训工作,确保对政策的准确理解和把握,加强与养殖户的沟通交流,避免产生误解和疑虑。主动做好舆情应对、矛盾化解工作。要加强舆情监测,及时回应公众关切,及时化解矛盾。
end
来源:国家林业和草原局
编辑 | 三酱
校对 | 阿森 Zero


