英语四六级口语考试准考证已开放打印,口试时间为四级口语11月22日、六级口语为11月23日,今天小编给大家带了超全四六级口语考试攻略,包含口语考试考试题型、各个题型如何备考、常考话题及往年真题、出题规律、回答模板等等,各位同学一定要多多收藏转发!
四级口试有五个环节:自我介绍、短文朗读、简短回答、个人陈述和双人互动。


1.自我介绍(20S):大家可以根据自己的情况,提前准备一个英文自我介绍,我整理了一些模板👇
自我介绍模板1:
Good morning/Good afternoon, my name is (姓名),and you can call me (昵称).I'm currently studying (专业) in (城市), I'm 20 years old. I 'm a big fan of(爱好),and in my free time, I enjoy(和爱好相关的活动).As asophomore,I'm very diligent, which helped me achieve good academic performance. In the future, I hope I can keep growing academically and personally, seizing every chance to expand my knowledge and experiences.Thank you.
自我介绍模板 2:
Hello,|'m ( 姓名),I'm 20 years old.I'm majoring in(专业)at(学校).I grew upin a small town of Hunan province, which boasts of its hospitality and beautiful scenery.In my free time,l enjoy (与爱好相关的活动).1 find these activities can help me relax and clear my mind, Besides this, I often engage in volunteer work. Helping others gives me a sense of fulfillment and allows me to connect with people from diverse backgrounds. Thank you.
描述图片:
①This picture depicts/shows...
②As can be seen from the picture, ...
③lt is clear that the picture implies a common phenomenon that ...
④According to the picture,...
表达观点:
①In my opinion,...
②)From my point of view, ..③1think/believe/reckon that...
④As far as I am concerned, I would prefer to...⑤My view is that...
表达多层内容:
①Firstly, ... Secondly, .. Thirdly, ...Last/Lastly,.②On the one hand, ... On the other hand, ...③For one thing, ... For another, ...
4Above all/To begin with/In the first place/First
2.短文朗读(1 分钟)
在开始朗读前,会有45秒的准备时间,在这段时间内要快速浏览段落熟悉单词、分清意群。开始朗读的时候,要注意:
①考场的声音很嘈杂,朗读的声音一定够大够清晰。
②认识的单词一定要读准确,没把握的单词不要回头重读。
③注意读的速度,要在1分钟以内读完。
3.简短回答(40s)
在读完短文后,模拟考官会问2个问题,第1个问题一般和刚读的短文内容有关,第2个问题和短文的主题有关。注意:
①问题不会出现在屏幕上,一定要认真听
②回答问题的时候尽量用完整的句子,可以适当使用连接词
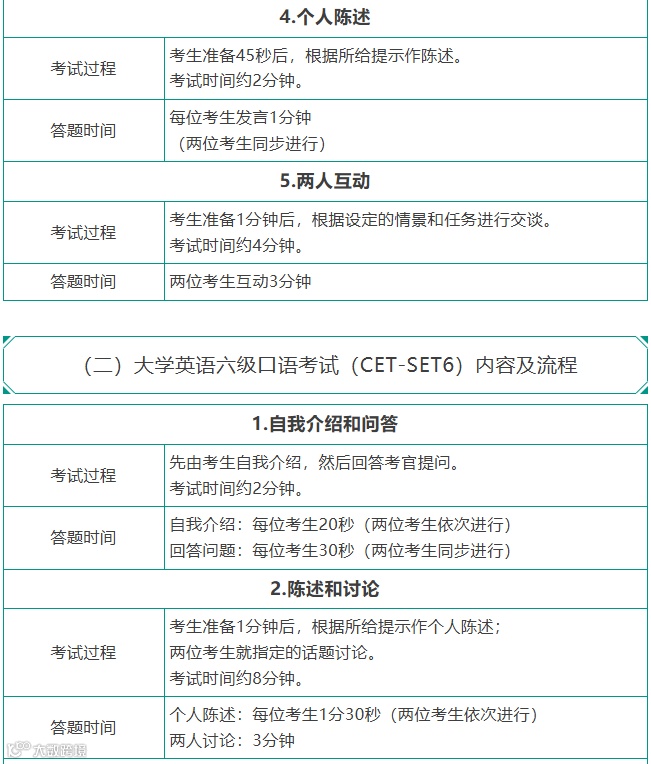
4.个人陈述(1 分钟)
个人陈述有可能是看图说话,也有可能是主题陈述,这个环节也有45秒的准备时间。
5.双人互动(3 分钟)
四级口试最后一个环节就是两人互动,每个人有1分钟准备时间,模拟考官会提示对话主题,屏幕上会显示对话的要求,一般得进行6-7轮对话。
注意:
①对话一定要有来有回,要和对方形成互动
②可以向对方提问,把控对话的节奏
1)询问意见:
①What do you think of...?
②How do you feel about...?
③What/how about doing some
④Wouldn't it be a good idea to ...?
2)回应他人的建议:
①Sounds great !
②I'd love that !
③That's exactly what I think !
④I would agree in half.
⑤Well, I'm not so sure about that...
⑥I don't think it's a good idea.
⑦I don't think so.
3)做出选择:
①I'd rather choose ...instead.
②I'd like...more.
③I prefer...to...
④It's up to you.
4)如果搭档话多,想引导对方回到主题,争取说话机会:
①Actually, I was thinking maybe we could...
②Well, you've got a point, but...
③Yeah, I agree with you. By the way, ...?
5)如果对方话少,想引导对方说话:
①Could you please give some details/examples?②What else do you think we should do?
③Do you have anything else to say on the point?
往年真题
Talk about the technology progress in recent years.
谈论一下近些年科技进步。
Are you willing to post your photos on social media?
你愿意在社交媒体上分享照片吗?
Talk about the impact of smart phones on our life.
谈论一下智能手机对我们生活的影响。
What is the function of internet and what do you usually do on the internet?
电脑的作用以及你经常上网干什么?
Have you ever heard about cyber crime and how can wecom bat cyber crimes via the internet?
你听说过网络犯罪吗?如果通过网络打击网络犯罪?
Do you usually cash for payment? Do you use electronic payment?
你经常用现金支付吗?你使用电子支付吗?
Should online advertisements be banned?
网络广告是否应该被禁止?
出题规律
通过浏览以上真题,你会发现,出题人在科技方面的出题规律为:
①高科技的形式;(第1,2,3,6题)
②高科技的衍生物;(第6,7题)
③某种高科技形式的功能或影响;(第3,4题)
④对于负面效果如何解决?(第5,7题)
相关词汇及表达
根据出题规律,我们可以总结一些词汇和表达法,来应对可能出现的科技类问题。
①高科技的形式
laptop;
smart phone;
iPad;
AI(robot);
shopping apps (Alipay, Applepay, Taobao, Jingdong);
social media (wechat,weibo) ;
other apps(Gaode navigator; online banks; music radio; e-books)
②高科技的衍生物
Online sensation ;
online videos;
cyber crime;
internet addiction;
information pollution;
code security issues;
violation of intellectual property rights
③功能或影响
(1) Laptop; smart phone; iPad的功能
to do research(Everything is at the touch of your finger tips. You can fix any academicquestions you bump into with the help Google or Baidu or wikepedia.);
to telecommute (toperform everyday tasks such as banking or business transactions without meeting others face to face.);
to get latest news ( to accelerate the flow of information and spread info to all corners ofthe globe. We can have easy and quick access to the latest news almost whenever or wherever we like.) .
(2) AI(robot); shopping apps (Alipay, Applepay, Taobao, Jingdong); social media(wechat, weibo) 的功能
to exchange ideas (to promote friendly contacts between different peoples and facilitate the cultural and economic interchange.);
to get help (AIcan act humanly through the Turing test approach; can speak humanly through the cognitive modeling approach; can think rationally through setting the “law ofthought” .);
to do shopping online (People don't have to waste their energy and time from one shop to another to choose the commodities they want. This is especially desirable to the senior citizens, the handicapped and the busy ones who cannot go to the shops in person. The goods are supposed to come in all shapes, sizes and colors on the Internet. All people need to do is to sit in front of their computer sand click the buttons. The commodities they order will be delivered to them promptly.);
to increase employment rate and income.
(3) other apps(Gaode navigator; online banks; music radio; e-books)
to navigate (locate yourself, find the nearest restaurant);
to read (ebooks can be updated cheaply; ebooks save space; easily get access to online resources).
④对于负面效果如何解决?
poor-behaved online sensation;
illegal online videos ;
cyber crime;
internet addiction;
information pollution;
code security issues;
Violation of intellectual property rights
(1) Government’s actions
Pass laws to tackle (vote a bill to fight against phishers, hackers and online identity thieves; punishments like fines or jail );
(2) Education (Education is key so that individual computer or phone users learn not to respond to phishing emails or messages. A number of studies globally have indicated that individual computer or phone users remain a weak link inthe online security chain; don’t post any private information like location orreal name on social media.);
(3) Media’s supervision (Strengthening media coverage of the cyber crime issues and letting the public have access to tricks of the criminals can give criminals now here to hide.) .
根据往年的真题,教育话题主要集中在学校发展,课程学习,考试准备,外语习得等话题。当然,教育话题还有很多挖掘点,比如线上教育,宿舍生活,大学生找工作,奖学金,学费贷校园贷等问题。
学校发展类
1.What is your opinion about college ranking?
2. What is the standard of college ranking?
3. Does this university ranking mean much?
4. Do you like your university? Why or why not?
5. Do you like your high school? Why?
6.What is the role of vocational schools in the society
7. Should we have key high schools and non-key high schools?
8. Do you think every student need to go to university?
课程学习类
1. Do you have many courses in your university?
2. What are the ways to achieve good academic performance?
3. Do you think academic excellence will guarantee success in future life?
4. Do you satisfy your academic performance now?
5. What are your ways to improve your study?
6. Can you give some examples of being helped by othersin academic work?
考试准备类
1. How do you prepare for this examination?
2. How to review examination?
3. Do you think examination is the best way for students?
4. Have you ever had another examination like this before?
5. Are you nervous before taking an exam?
6. What do you do before taking an exam?
外语习得类
1. Is it necessary for small kids to learn foreign languages?
2. What are the benefits of learning foreign languages?
3. Which one do you think is more important:mother tongue or foreign language?
4. Should efforts be made to preserve local dialects?
5. Do you think it's difficult to learn a foreign language?
6. How do you learn English?
7. Are you nervous before taking an exam?
8. What do you do before taking an exam?
其他
1. Do you think university student should get part-timejobs?
2. Can you describe the importance of helping each other in daily life?
根据各种子话题,我们可以总结一些词汇和表达法,来应对可能出现的教育类问题。
学校发展类
College ranking(大学排名):
misleading/ directory(误导的/指导);
subjective/objective(主观的/客观的);
help/not help prospective students in choosing the right college(帮/没帮选择合适大学);
serve/not serve as a comparison tool for the students and parents(成为/没成为学生家长比较工具);
helpful for students when they are hunting for the particular benefits from the colleges they are considering(帮助学生在择校时所考虑到的好处);
take several rankings that seek to captureall qualities of the school(用排名寻找学校信息)
Higher education reform(高校改革):
illness of administrative power prevailing in the academic arena(学术界行政力量过剩);
It is not enough to expand enrollment and increase hardware(扩招,加强硬件还不够);
The key point should be building an open culture on campus (建立更加开放的校园文化).
History of the college(校史):
over … years of success;
Our people, our purpose and our goals are all driven by a set of values which underpin everything we do;
Every year, students achieve excellent results which enable them to realize their dreams of a place at the best universities in China.
Make teaching attractive(师资力量):
provide you a supportive climate and a culture of belonging where you are respected and affirmed(给你支持,让你有认同感,受尊重感,被肯定感).
In addition to our academic programs, the school includes an alliance of nationally prominent centers, institutes, and affiliated research and out reach units working to fulfill our mission (专业项目之外,还有各种途径来辅助工作).
Education spending(教育支出):
tuition fee policies;
applicants who scored well on entrance exams didn't have to pay tuition.
课程学习类、考试准备类、外语习得类
Online education(线上教育);
college degree(大学文凭);
meaning of academic achievement(专业成绩);
job hunting (找工作);
scholarship(奖学金)
Nowadays the only way to get a high-paying job is by having a degree and good academic achievements/ foreign languages since most employers believe that those with university degrees and good grades / foreign languages make the best employees because of their general and particular learned skills. In a constantly changing world people need a solid education to be able to face the growing professional demands. 如今,获得高薪工作的唯一途径就是拥有学位和良好的学术成就/外语能力,因为大多数雇主认为,那些拥有大学学位和良好成绩/外语能力的人之所以成为最好的员工,是因为他们具备了普通的和特殊的学习技能。在一个瞬息万变的世界里,人们需要良好的教育来面对日益增长的职业需求。
Another important reason why to pursue a university career and excellent academic performance is the personal growth and development. A person who is constantly required to think, experiment, learn and ask himself/herself questions, is a person that grows faster and in a more solid way than someone who didn´t go through the same process. 另一个重要的追求大学生涯和优秀的学术表现的原因是个人的成长和发展。一个人不断地被要求去思考,实验,学习和问自己问题, 比没有经历相同的过程的人生长更快、更坚实。
Online courses线上教育
It turns out, maybe not surprisingly, that students like getting the best and various content from the best universities for free.
Open the door to a world of opportunity
打开机会之门;
Help some places where education is just not readily accessible;
帮助那些教育不方便的地方
Help many more people who want and deserve a high quality education.
帮助更多想要接受高质量教育的人。
Help many more physically challenged people whose schools might not be within reach.
帮助更多身体不方便的人,他们可能无法到达学校。
People could present the online course certificate to aprospective employer and get a better job.
人们可以向未来的雇主出示在线课程证书,并得到一份更好的工作。
Dorm life宿舍生活
Common sources of roommate conflict include differences in lifestyle,
culture, habits, preferences, values, and activities.
室友之间的斗争,包括在生活方式、文化、习惯、喜好、价值观、参与活动方面的不同。
Communication Is the Key to Having a Good Dorm mate Relationship
交流是促进是室友关系的关键。
It is wise to take some time to talk to each other and let your roommates know what is important to you.
互相交流,并让室友知道什么对你来说是重要的。
By doing small favours, clearing up misunderstandings, and treating them with respect,youwill create an environment where it is easy for your roommate to do the same.
通过帮室友小忙、消除误会和尊重室友,你的室友受你影响也会这样对待你。
Tuition loans/Borrowing and interestexpense学费贷校园贷
The funds should be used for education-related expenses and not wasted on unnecessary items, such as alcohol or video games.
这些资金应该用于与教育有关的开支,而不是浪费在不必要的项目上,如酒精或电子游戏。
Learn how to calculate forecasted long-term debt and its effect on personal life.
学习如何计算预测的长期债务及其对个人生活的影响。
往年真题
1. How to protect the environment?
2. Discussion:the campaign of protecting the environment, your discussion may include:
— the purpose of the recycling campaign;
— ways to promote the campaign;
— how torecruit volunteers.
3. How to treat wildlife?
4. How to protect wild life
5. Why is the wildlife in danger now?
Discussion:tour of the safari park, your discussion may include:
— The potential danger;
— ways to remindand protect the tourists;
— How to deal with emergency.
预测问题
tourism and environmental protection(旅游与环境保护);
Airpollution (空气污染);
biodiversity(生物多样性);
kids and environmental protection education (儿童与环保教育)
保护自然话题主要探讨:
1. 保护自然的方式(如何处理自然破坏事件+如何组织人员了解参与保护自然行动);
2. 保护自然的意义+自然破坏的影响
有用表达
保护自然的方式
Write to public officials about environmental concerns, or addressing them in person, will make environmental issues more important in the society.
向政府官员写信表达对环境问题的关注,或亲自解决这些问题,将使环境问题在社会中变得更加重要。
Volunteer for local clean-up activities. Ask about beach clean-ups, tree plantings and other events. Encourage friends and neighbors to get involved.
志愿参加当地的清洁活动。询问关于海滩清理,植树和其他活动。鼓励朋友和邻居参与进来。
Conserve energy by turning off lights whenyou're not in a room.
当你不在房间时,关掉灯来节约能源。
Fix leaky faucets, toilets and shower heads.
修理漏水的水龙头、厕所和淋浴喷头。
Report polluters who aren't complying with local and national regulations. Join an environmental group or social media platform that monitors industrial-waste disposal.
报告不遵守地方和国家规定的污染者。加入一个监督工业废物处理的环境组织或社交媒体平台。
Dispose dailylife waste properly, sort the garbage out before the truck comes.
合理处理日常生活垃圾,在垃圾车来之前把垃圾分类
Make less waste. Throwing fewer things away and recycling (循环利用) others means less waste.
Save resources (节约资源). We can save electricity (电) by turning off lights when we leave a room. We can save water by flushing the toilet (冲厕所) only after weuse it. We can also turn off the tap (水龙头) when we brush our teeth. Or we can take shorter showers.
保护自然的意义+破坏环境的影响
Climateand energy
Coal andgas
Forest protection
Marine conservation
People’s body and mind; smog; polluted water; green house effect; acid rain.
The pollutants enter the body and may cause poisoning and cancer.
参考问题
1. Should we teach children to protect animals?
2. Do you think people are lacking of awareness of animal protection? Why?
3. How do we rise people's awareness of animal protection?Why?
4. Do you think government have good laws and measures to protect endanger animals? Why?
5. Do you think watching animals TV programs would encourage people to protect them? Why?
6. Do you think let people keeping pets would encourage them to protect animals? Why?
7. Should government take part in animals protection? Why?
往年真题
1. Talk about a tourist site you would like to visit.
2. Discussion:you and your partner are going to travel to some places, your discussion may include:
— the places you are going to visit;
— things you are going to carry in your backpack;
— the safety measures you are going to take.
3. Which city do you want to travel? Why?
4. Talk about your chief consideration about traveling overseas.
5. Discussion:you and your partner are going to travel overseas, your discussion may include:
— how to find a overseas travel agency;
— how to apply for a visa;
— what your travel plan is.
有用表达
旅行种类:
backpack travel 背包旅行/自助旅行(campsite 露营地);
driving tour 自驾游, solo/independent travel 自助旅游;
package tour 随团旅行;
cycling tour 骑自行车旅游,
coach/greyhound travel 巴士旅游;
charter tour 租车/船旅游;
cruise 乘船巡游。
旅行目的:
to do sightseeing观光;
to relax and have fun;
to experience different cultures;
to try local food;
to visit friends or family members;
to do research
旅行地点:
hotspot / highlight热点;
historic(al) interest历史遗迹;
landscape风景;
sea scape scenery海景;
view point / look-up point观景台;
castle城堡;
cathedral大教堂;
mountain resort山林风景区;
botanical garden植物园;
art gallery画廊;
concert音乐会;
museum博物馆;
theme park主题公园;
organic farm有机农场;
harbor 海港;
canal 运河;
hot spring / spa温泉;
cave / cavern(大)洞穴;
aquarium水族馆;
amusement park游乐园;
orchard果园;
dock/ port港口;
Town Hall市政大厅;
Studio Theatre演播剧场;
natural landscape 天然景观;
man-made tourist attraction 人造景点
景点描述(褒义词):
charming;attractive;pleasant;excellent;graceful;scenic;exquisite;fantastic ;lovely;wonderful;marvelous;picturesque;magnificent
旅游益处(宏观):
support the sale of local handicrafts 促进手工艺品销售;
promotethe catering trade 促进饮食业的发展;
boom the economy 促进经济增长;
increasethe income of local inhabitant 提升当地居民收入;
generate jobs 创造就业
旅游益处(个人):
enjoy the beautiful nature 享受美丽的大自然;
cross-cultural contact 华文化交际;
gain knowledge 获得知识;
expand living experiences 增加生活经历;
improve quality of life 提高生活质量
旅游不利点(宏观):
ecological destruction 生态破坏;
break the ecological balance 破坏生态平衡;
destroythe natural habitats of wildlife 破坏野生生物的自然栖息地;
destroy ancient architects 破坏古建筑的行为;
Arise in the cost of living affects local people 生活成本上升影响当地居民
旅游问题解决(政府+居民+媒体):
Government should introduce laws to protect natural environments and local cultures
政府应该出台法律来保护自然环境和当地文化;
Renewable resources like solar or water power should be used
应该使用太阳能或水能等可再生资源;
Waste should be recycled
废物应循环再造;
social media helps government monitor the tourists behaviors
社交媒体帮助政府监控游客的行为
准备工作:
search on the internet to find schedule sharing
上网查询他人分享的攻略;
interpreter 翻译器;
route 路线;
single ticket单程票;
round-tripticket; return ticket往返票;
passport;VISA;cash;
reservation订房间;
luggage 行李;
suitcase小提箱;
valuables贵重物品

