
具体情况
一起来看看吧

关于调整ATM跨行取现服务收费标准的公示
尊敬的客户:
为响应中国银行业协会、中国支付清算协会《关于降低自动取款机(ATM)跨行取现手续费的倡议书》,我行决定调整《中国工商银行服务价目表(2017年版)》中涉及ATM跨行取现服务的收费标准和优惠政策,并于2021年7月25日零时生效。根据《商业银行服务价格管理办法》有关规定,现公示如下:

(请点击放大查看)
特此公告。
中国工商银行股份有限公司
2021年7月23日
关于调整我行ATM跨行取现手续费收费标准的公示
尊敬的客户:
为落实中国银行业协会、中国支付清算协会《关于降低自动取款机(ATM)跨行取现手续费的倡议书》,持续减费让利,惠企利民,我行对《中国农业银行服务收费价格目录》中 “跨行ATM取现交易手续费”和“单位结算卡”服务项目的服务价格、优惠措施及说明备注进行调整,并于2021年7月25日零时生效。
调整内容请详见我行公布的服务收费价格目录。

(请点击放大查看)
中国农业银行
2021年7月23日
关于减免借记卡ATM跨行取现服务手续费的公告
尊敬的客户:
为积极响应中国支付清算协会与中国银行业协会于6月25日联合发布的《关于降低自动取款机(ATM)跨行取现手续费的倡议书》,自2021年7月25日起,我行将对ATM跨行(含同城、异地)取现服务实行减免手续费的优惠措施,具体如下:

(请点击放大查看)
如您有任何的疑问、意见或建议,敬请垂询网点工作人员,或致电95566,我们将竭诚为您服务。感谢您的理解和支持!
特此公告
中国银行股份有限公司
二〇二一年七月十九日
关于中国建设银行借记卡及准贷记卡跨行取现手续费减免的公告
尊敬的客户:
为贯彻国家关于减费让利的号召,落实中国银行业协会和中国支付清算协会共同发布《关于降低自动取款机(ATM)跨行取现手续费的倡议书》中的提议。我行自2021年7月25日起,全国范围内免收借记卡及准贷记卡跨行取现业务手续费,具体包括ATM跨行取现、助农取款及农民工银行卡特色取现服务。
如因各类情况导致跨行取现手续费未能自动减免的,我行后续将为持卡人办理退费,由此带来的不便,敬请谅解。
特此公告,感谢您的理解和支持,我行将一如既往为您提供优质高效的支付结算服务。
中国建设银行股份有限公司
2021年7月23日
交通银行关于降低跨行自助设备取现手续费的通告
尊敬的客户:
为积极响应中国银行业协会、中国支付清算协会发布的《关于降低自动取款机(ATM)跨行取现手续费的倡议书》,我行将自2021年7月25日起,减免境内同城和异地跨行自助设备取现手续费,具体如下:
一、调整项目
(一)收费标准:同城跨行自助设备取现手续费由4元/笔下降为3.5元/笔。异地跨行自助设备取现手续费由“交易金额的0.5%+4元/笔,最高50元/笔”下降为3.5元/笔。
(二)优惠标准:暂时免收上述同城和异地跨行自助设备取现手续费,恢复时间另行通告。
二、其他
如有疑问,敬请垂询交通银行各营业网点或登录交通银行网站www.bankcomm.com,也可致电交通银行全国统一客服热线95559。
特此通告
交通银行
2021年7月23日
尊敬的客户:
为积极响应中国银行业协会和中国支付清算协会共同发布的《关于降低自动取款机(ATM)跨行取现手续费的倡议书》,我行将调整境内跨行ATM取现手续费,加大手续费减免力度,调整后的资费标准具体如下:

(请点击放大查看)
注:以上资费标准自2021年7月25日起执行。
如有疑问,可致电客服电话95580详询。
特此公告。
中国邮政储蓄银行股份有限公司
2021年7月23日
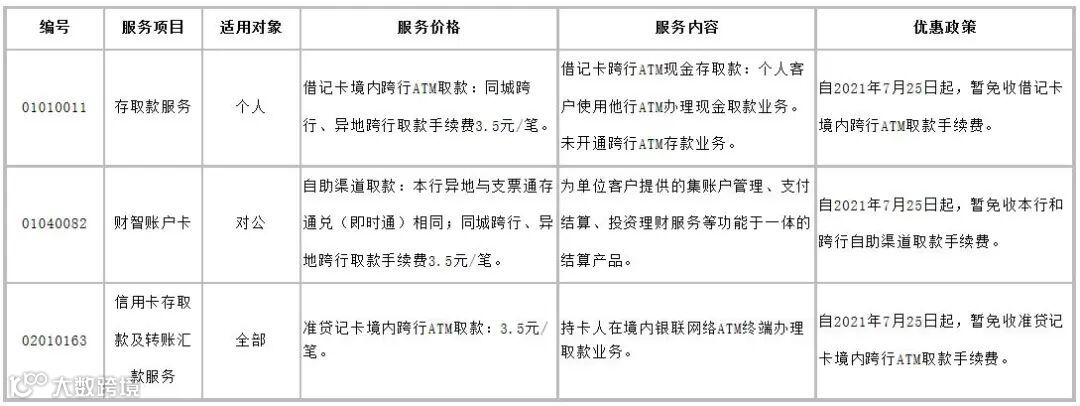
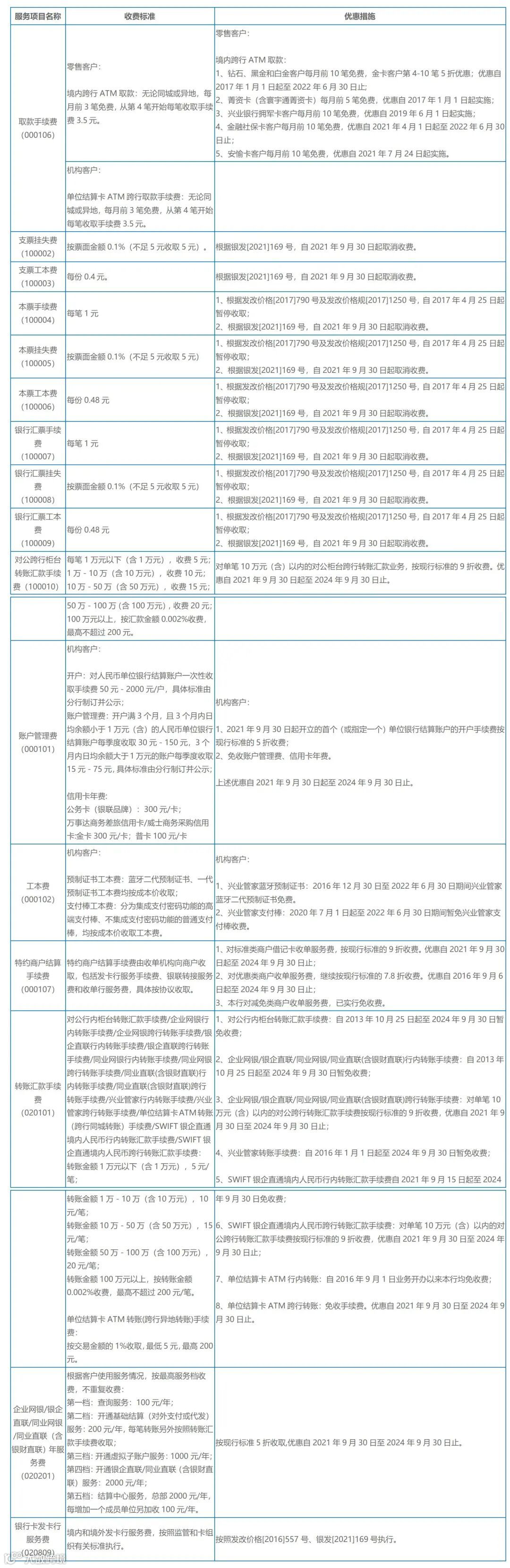
兴业银行关于进一步减费让利的公告
现将涉及调整的服务项目收费标准与优惠措施公告如下:其中,跨行ATM取款收费标准自2021年7月24日起执行,预制证书与支付棒工本费收费标准自2021年9月30日起执行,其他项目优惠措施执行日期详见下表。

(请点击放大查看)
特此公告。
兴业银行股份有限公司
2021年7月16日
我们有粉丝群啦
加入我们,发现东阳趣事
不定期发放粉丝福利
举办有趣的线下活动
你也一起来玩呀
🔔🔔🔔
(添加小编好友拉你入群哦~)
来源 | 央视财经(cctvyscj)、湖北日报(hubeiribao181)
校对 | 阿森 Zero
版权归原作者所有,如有侵权请及时联系我们
