搜索
首页
大数快讯
大数活动
服务超市
文章专题
出海平台
流量密码
出海蓝图
产业赛道
物流仓储
跨境支付
选品策略
实操手册
报告
跨企查
百科
导航
知识体系
工具箱
更多
找货源
跨境招聘
DeepSeek
首页
>
行业标准 | 中装协发布《建筑装饰设计收费标准》(2014年版)
>
0
0
行业标准 | 中装协发布《建筑装饰设计收费标准》(2014年版)
安润福装饰机构
2020-03-25
2
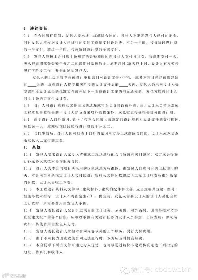
导读:来源:中国建筑装饰协会微信2015.1.22,版权归中国建筑装饰协会所有。地址:福州 晋安区官前路8号四号楼
来源:中国建筑装饰协会微信2015.1.22,
版权
归中国建筑装饰协会所有。
地址:
福州
晋安区官前路8号四号楼二层
电话:0591-88066788
欢迎查看了解安润福网站:http://www.arunf.com
【声明】内容源于网络
0
0
安润福装饰机构
酒店与酒店式别墅设计专业服务机构
内容
5101
粉丝
0
关注
在线咨询
安润福装饰机构
酒店与酒店式别墅设计专业服务机构
总阅读
5.3k
粉丝
0
内容
5.1k
在线咨询
关注