9月23日起
符合条件的老人购买
居家适老化改造产品
最高可获补贴5000元
10月10日,天津市民政局网站发布《2025年天津市居家适老化改造产品“焕新”活动参与服务商名单公告》,公布了首批参与该活动的服务商名单↓↓↓
↑点击图片可放大查看
同时,天津市民政局还发布了征集第二批服务商的公告(详情),第二批征集服务商报名时间从2025年10月11日起至2025年10月17日24时截止。
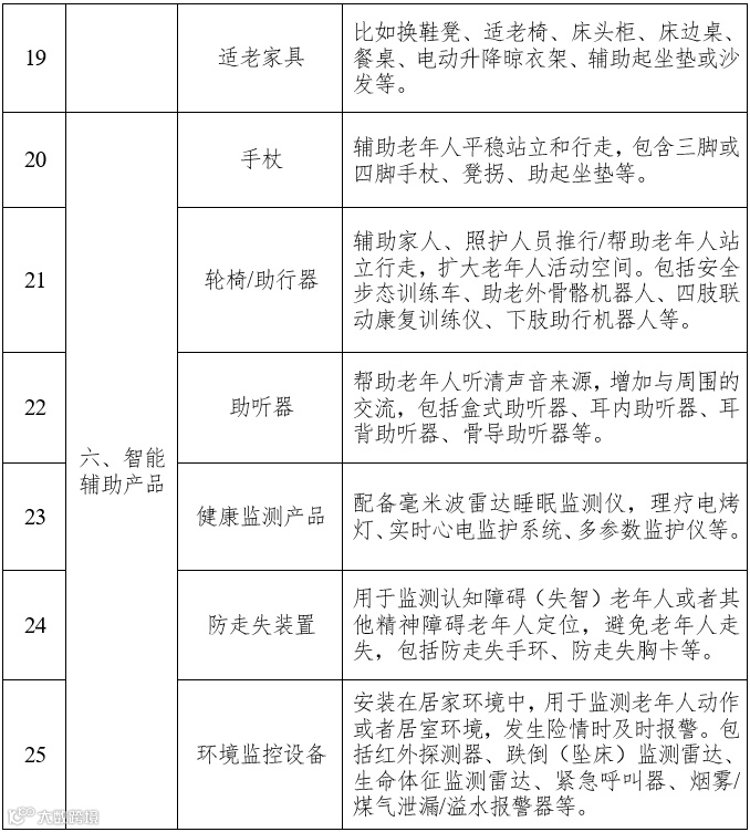
天津市2025年居家适老化改造“焕新”活动对个人消费者购买地面和门改造、卧室改造、如厕洗浴设备改造、厨房设备改造、物理环境改造、智能辅助产品等6类产品给予补贴。具体补贴品类参照《居家适老化改造补贴产品建议清单》。
天津市2025年居家适老化改造“焕新”活动!购买立减30%!这样申请→

