定向招生专业学制
及选考科目范围

2023年定向培养基层农技人员
招生计划数

2023年定向培养基层林技人员
招生计划数

注:第1至4学期在丽水职业技术学院学习;第5至8学期在浙江农林大学学习。达到浙江农林大学毕业条件者,授予“浙江农林大学”全日制普通高等学校本科毕业证书。
定向培养实行招生与乡镇农技推广机构、基层林业岗位公开招聘工作人员并轨进行,按照“先填志愿,后签协议”的原则,按考生户籍以县(市、区)为单位实施定向招生(招聘)。
通知明确,招生对象为全省范围内当年报考普通高校,有意向为基层农林事业服务,并与户籍所在县(市、区)农业农村或林业主管部门签订定向就业协议的学生。
通知规定,高考总分(含政策性加分)在一段线上的考生在规定时间内按我省普通高校招生有关规定填报志愿。考生只能选择在第一院校志愿填报,否则志愿无效。
2023年全省定向培养基层农技人员124名,定向培养林技人员73名。定向培养招生计划由各地有关部门共同协商,经当地人民政府批准后确定。定向培养基层农技人员和定向培养基层林技人员为两个独立项目,相互不存在调剂名额。
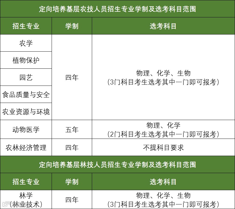
农技人员定向培养工作由浙江农林大学承担,主要培养纯农类专业学生。招生专业包括农学、植物保护、园艺、动物医学、食品质量与安全、农业资源与环境、农林经济管理等7个本科专业,全部安排在高校招生普通类提前录取,招生代码为0211。其中动物医学专业学制为五年,其他6个专业学制为四年。
林技人员定向培养工作由浙江农林大学(2年)和丽水职业技术学院(2年)联合承办。招生专业为林学(林业技术),安排在高校招生普通类提前录取,招生代码为0289。
根据通知,经学校正式录取并已签订定向就业协议的农学、植物保护、园艺、动物医学、林学(林业技术)等5个专业的学生,按省教育厅、省财政厅关于就读省内本科院校农学类专业和高职(高专)农业种养技术专业的本省户籍学生有关政策免交学费,所需经费由省财政负担。食品质量与安全、农业资源与环境、农林经济管理等3个专业学生学费自理。定向培养生可享受与在校学生同等的奖助政策。
在就业与待遇上,通知规定,定向培养生按期毕业后,应当回入学前户籍所在县(市、区)乡镇农技推广机构、基层林业岗位工作。具体工作单位采取竞争择优办法,农技岗位由农业农村部门商乡镇农技推广机构主管部门、人力社保部门确定,林技岗位由林业主管部门商人力社保部门确定。由乡镇农技推广机构或基层林业主管部门与定向培养生签订事业单位人员聘用合同,合同期限为5年。
合同期满,要严格实施聘期考核。聘期考核不合格的,不再续签聘用合同。定向培养生在乡镇从事农技推广或基层林业岗位工作的期限不得少于5年,具体按各地签订的协议执行。
我们有粉丝群啦
加入我们,发现东阳趣事
不定期发放粉丝福利
举办有趣的线下活动
你也一起来玩呀
🔔🔔🔔
(添加好友小编会拉你进群)
end
来源:金华发布 金华农业农村 浙江农业农村
校对 | 阿森 Zero
版权归原作者所有,如有侵权请及时联系我们

