

开课信息

课程简介
WSET 第二级葡萄酒认证是初级到中级资格认证课程,适合从事业内工作或葡萄酒爱好者的人士。这门认证课程为希望了解葡萄酒知识的初学者或那些已经拥有WSET第一级葡萄酒认证入门知识而又想了解更多的学员而设。您将了解世界上主要的有地区性的葡萄品种,它们所种植的地区以及其生产的葡萄酒的风格。通过品尝和理论的结合,您将探索影响风格和质量的因素,并学习如何自信地描述这些葡萄酒

学习内容:
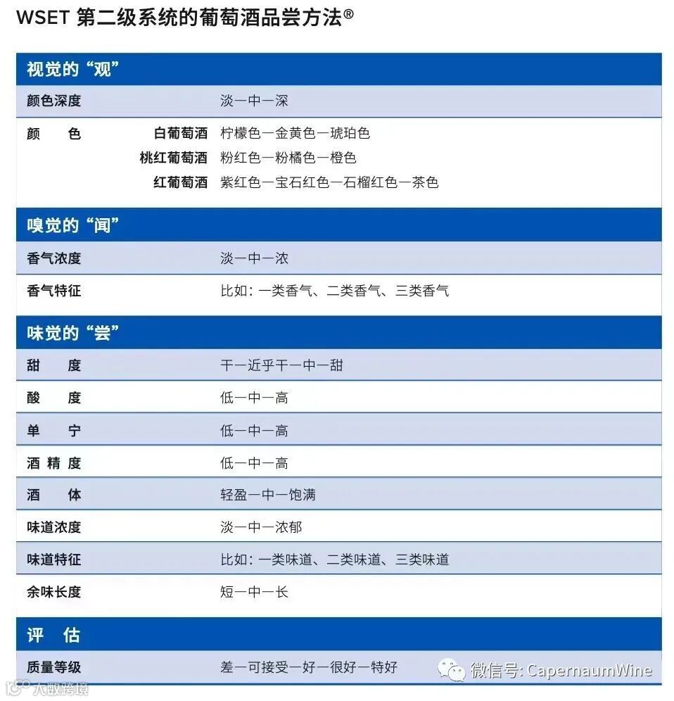
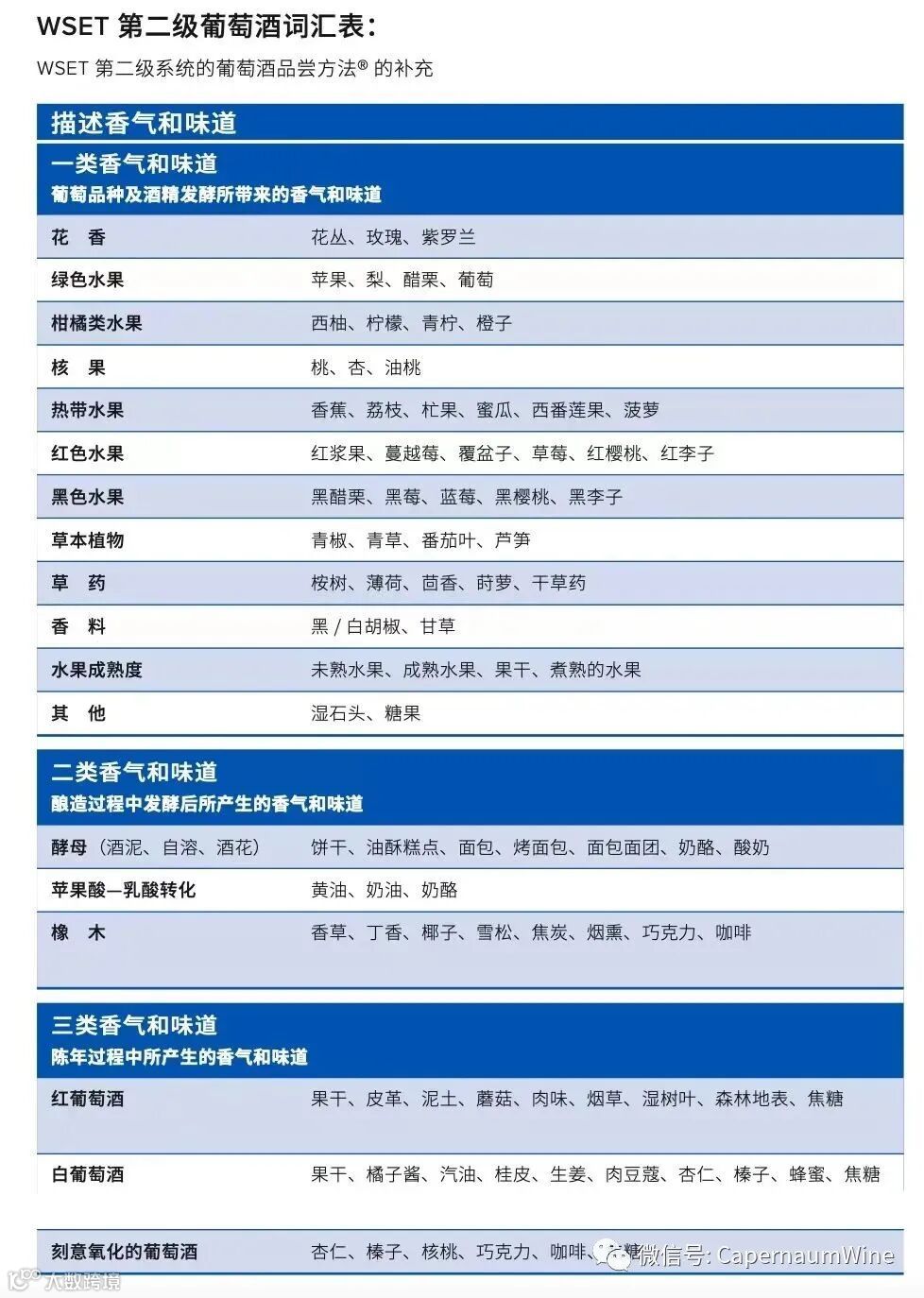
·如何运用WSET第二级系统品酒方法®(SAT)来描述和品尝葡萄酒
授课形式:
完成这门资格认证课程的学习至少需要 28 小时。
授权的WSET 授课机构提供的 16 小时*的课堂或在线授课时间
11 小时的个人复习时间
一小时的考试时间


报考要求:
学员并无资格限制。报名参加WSET 第二级葡萄酒认证考试的考生必须达到举办考试国家规定的购买酒精类饮品的最低法定年龄,但是这并不妨碍其成功地完成认证课程的学习。
课程亮点
我们是WSET官方授权机构,拥有专业资质。可开展WSET1,2,3级认证课程及组织考试,并拥有多名WSET3级盲品判卷人。
我们拥有极具专业性的讲师团队,包括4名WSET4级持有者。
专注葡萄酒文化和教育培训,公立的选酒和培训。
所有课程用酒均有讲师团队精心挑选具有代表性的葡萄酒。且数量远远超过WSET官方规定,让学员体验更多。
ISO品鉴杯,专业的课程需要用专业的酒杯。
专业教学用具,增进课程体验感。
精品小班授课,让学员和老师更加细致的交流。
我们将为学员提供考前辅导,盲品训练等课程,模拟题等多项措施帮助学员考取更好的成绩。
所有学员将加入DVB全国校友体系,每月均可参加不同城市的校友聚会活动。
我们为学员提供更多增值服务,并配套有讲师成长计划。

讲师介绍
独立酿酒师
WSET3级
WSET授权讲师
宁夏产区课程认证讲师
云南香格里拉苍穹酒庄联合庄主、酿酒师
Wine100葡萄酒大赛中国酒负责人
考试形式
*闭卷考试*
考试时间:2024年3月.授课结束即考试。
WSET2级课程考试内容为50道选择题,考试时间 1 小时,答对 28 道及格
通过考试即可获得英国葡萄酒与烈酒教育基金会所颁发WSET二级认证证书和徽章。
报名方式
详情咨询&报名:

迦百农132-9951-9991
(微信+手机)
课程地点:宁夏银川市兴庆区
如果您有任何疑问,或者想要报名我们的课程,欢迎拨打校区联系电话!
合作与招募
DVB葡萄酒与烈酒教育专注于做葡萄酒、烈酒以及清酒相关教育,未来我们将在全国范围开设分校。
我们将长期招募合作伙伴,如果你有兴趣和我们一起推进葡萄酒教育培训事业,请联系我们吧!
合作咨询:1329951991 张老师(微信同)

DVB 葡萄酒与烈酒教育


葡萄酒与烈酒教育同时对外提供酒类咨询服务、举办酒会、葡萄酒讲课等多种服务。
合作咨询|WSET课程咨询:13299519991 薛老师(微信同)
对葡萄酒感兴趣的朋友,还可以通过以下视频进行学习
DVB 葡萄酒与烈酒教育

WINE
&
SPIRIT
EDUCATION




