搜索
首页
大数快讯
大数活动
服务超市
文章专题
出海平台
流量密码
出海蓝图
产业赛道
物流仓储
跨境支付
选品策略
实操手册
报告
跨企查
百科
导航
知识体系
工具箱
更多
找货源
跨境招聘
DeepSeek
首页
>
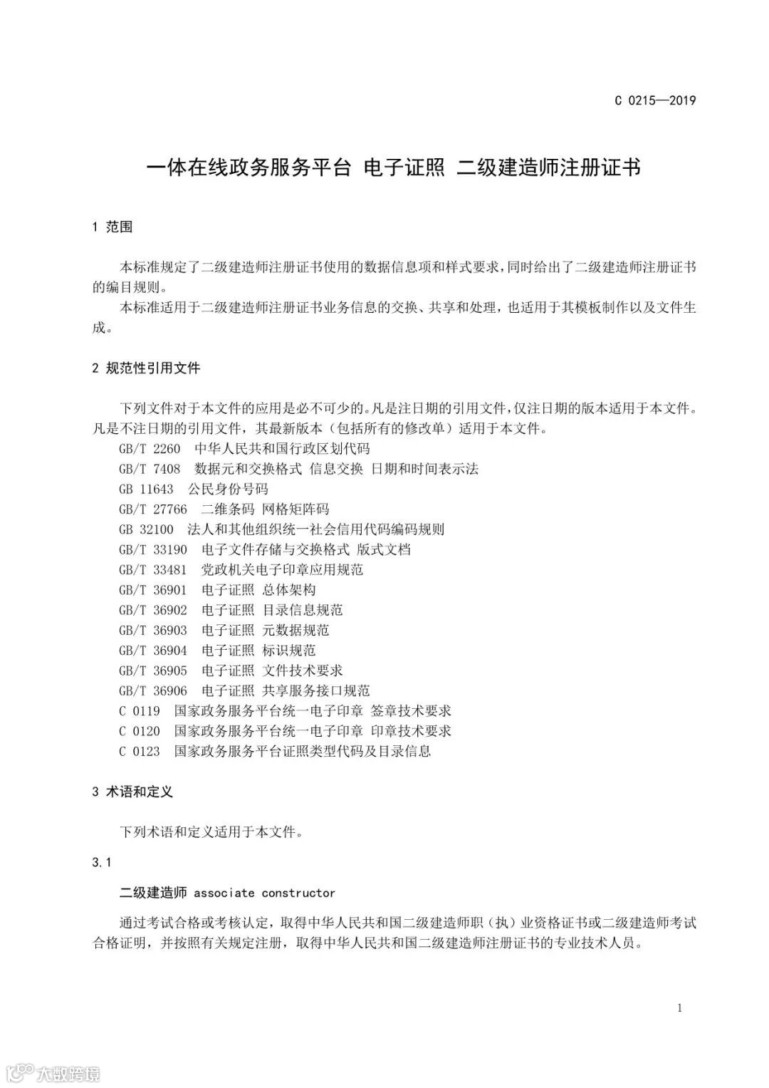
实名认证+人脸识别!今日起一级建造师注册有变!电子注册证书统一样式!
>
0
0
实名认证+人脸识别!今日起一级建造师注册有变!电子注册证书统一样式!
建工考霸
2020-09-01
2
导读:实名认证+人脸识别!9月1日起一级建造师注册有变!
实名认证+人脸识别!9月1日起一级建造师注册有变!
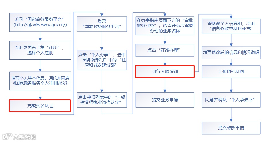
近日,中国建造师网显示:一级建造师注册管理信息系统将于2020年8月29日(周六)至8月31日(周一)进行系统更新维护。
自2020年9月1日起,
一级建造师个人注册业务将统一通过“国家政务
服务
平台”进行线上办理
。企业入口保持不变。
自2020年9月1日起,
申请人将统一通过“
国家政务服务平台
”申报一级建造师初始、增项、重新注册等业务。
申请人在国家政务服务平台注册账号并完成
实名认证
后,通过
人脸识别
进入所选事项办理页面。若需修改个人信息的,通过“个人信息修改或补充材料”页面,提出申请。(具体申报流程见下图)
△点击放大
Q:一级建造师个人注册实行“
实名认证+人脸识别
”意味着什么?
A:
达
到“人证合一”
,其他人不能再操作你的建造师账号了。
登录“国家政务服务平台
”
(http://gjzwfw.www.gov.cn/)。
附:
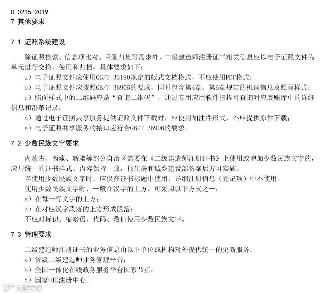
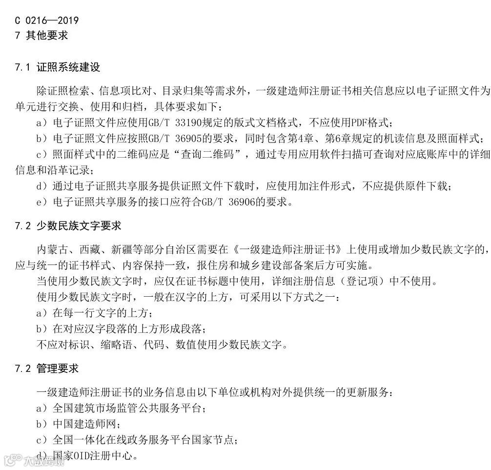
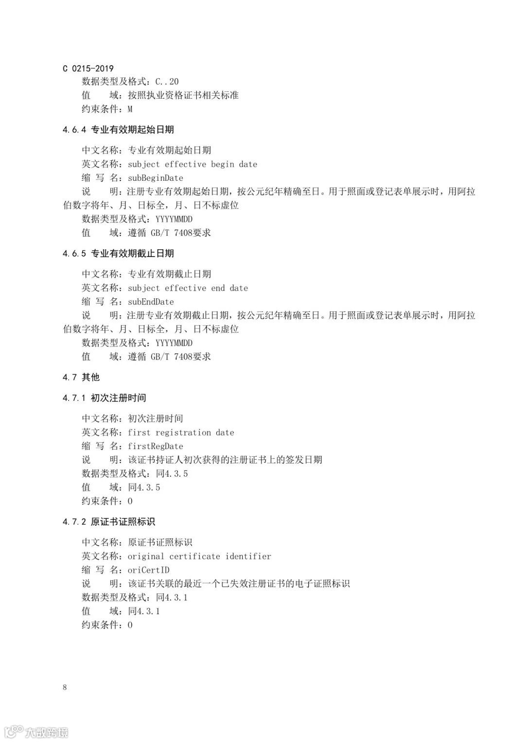
1
电子证照--一级建造师
2
电子证照--二级建造师
粉丝
福利
点击下方可领取一建、二建、一造、二造、一消、注安、监理、BIM等历年真题资料
【声明】内容源于网络
0
0
建工考霸
建工考霸,提供一建、二建、造价、监理、注安等考试资讯!
内容
2314
粉丝
0
关注
在线咨询
建工考霸
建工考霸,提供一建、二建、造价、监理、注安等考试资讯!
总阅读
2.2k
粉丝
0
内容
2.3k
在线咨询
关注