


二级建造师-管理
(每日练习5道题)

共3道
A.4
B.7
C.5
D.8
共2道
A.关键线路是工作 A、D、H、L 组成的线路
B.关键线路是工作 C、E、I、L 组成的线路
C.工作 G 的总时差与自由时差相等
D.工作 H 的总时差为 2 天
E.工作 D 的总时差为 1 天

A.多个终点节点
B.存在循环回路
C.多个起点节点
D.节点编号有误
E.只有一个终点节点和一个起点节点



建工考霸



二级建造师-管理
(每日练习5道题)

共3道
A.4
B.7
C.5
D.8
共2道
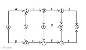
A.关键线路是工作 A、D、H、L 组成的线路
B.关键线路是工作 C、E、I、L 组成的线路
C.工作 G 的总时差与自由时差相等
D.工作 H 的总时差为 2 天
E.工作 D 的总时差为 1 天

A.多个终点节点
B.存在循环回路
C.多个起点节点
D.节点编号有误
E.只有一个终点节点和一个起点节点


