
二级建造师-管理
(每日练习10道题)

共6道
A.计划调整比较方便
B.可以直观地确定计划的关键线路
C.工作逻辑关系易于表达清楚
D.可以将工作简要说明直接放到横道图上

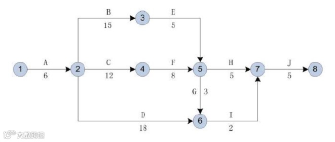
A.9
B.12
C.13
D.15

B.3
C.4
D.5

共4道
A.调查研究和收集资料
B.总进度规划
C.进行项目结构分析
D.确定里程碑事件的计划进度目标
E.业项目实施的总体部署
B.至少有一条关键线路
C.在计算工期等于计划工期时,关键工作为总时差为零的工作
D.在网络计划执行工程中,关键线路不能转移
E.由关键节点组成的线路,就是关键线路
A.技术风险
B.加快施工进度的经济激励措施
C.改进施工机械的可能性
D.健全项目管理的组织体系
E.落实管理职能分工




