这段时间建工君为一建和二建的新考生们搜集了一些报考相关的资料,其中有一点就是专业相关的问题。
想知道你的专业能不能报考建造师考试吗?往下看就知道啦!
希望这篇推文能对你有帮助噢。
凡中华人民共和国公民,遵纪守法并具备以下条件之一者,均符合一建报考条件。
1.取得工程类或工程经济类大学专科学历,工作满6年,其中从事建设工程项目施工管理工作满4年;
2.取得工程类或工程经济类大学本科学历,工作满4年,其中从事建设工程项目施工管理工作满3年;
3.取得工程类或工程经济类双学士学位或研究生班毕业,工作满3年,其中从事建设工程项目施工管理工作满2年;
4.取得工程类或工程经济类硕士学位,工作满2年,其中从事建设工程项目施工管理工作满1年;
5.取得工程类或工程经济类博士学位,从事建设工程项目施工管理工作满1年。
符合一级建造师报考条件,于2003年12月31日前,取得建设部颁发的《建筑业企业一级项目经理资质证书》,并符合下列条件之一的人员,可免试《建设工程经济》和《建设工程项目管理》2个科目,只参加《建设工程法规及相关知识》和《专业工程管理与实务》2个科目的考试:
2.具有工程类或工程经济类大学专科以上学历并从事建设工程项目施工管理工作满20年。
已取得一级建造师资格证书的人员,可根据实际工作需要,选择《专业工程管理与实务》科目的相应专业进行报考,报考级别为“增报专业”。
凡遵纪守法,具备工程类或工程经济类中专及以上学历并从事建设工程项目施工管理工作满2年,即可报名参加二级建造师执业资格考试。
工程或工程经济类中专及以上学历可参照原人事部、建设部国人部发[2004]16号文件规定的专业对照表执行,专业目录未包含的其他专业由省住房和城乡建设厅与省人力资源和社会保障厅协商确定。
符合二级建造师报名条件,取得一级、二级建造师临时执业证书或建筑业企业二级以上项目经理证书,并符合下列条件之一的人员,可免试相应科目:
1.具有中级以上专业技术职称,从事建设项目施工管理工作满15年,可免试《建设工程施工管理》科目。
2.取得一级建造师临时执业证书或一级项目经理证书,并具有中级及以上技术职称;取得一级建造师临时执业证书或一级项目经理资质证书,并从事建设项目施工管理工作满15年,均可免试《建设工程施工管理》和《建设工程法规及相关知识》2个科目。
已取得某一专业二级建造师执业资格的人员,可根据工作实际需要,选择另一个专业二级建造师的《专业工程管理与实务》科目考试(考第二专业),考试合格后核发相应专业合格证明。
上述报名条件中有关学历或学位的要求是指经国家教育行政主管部门承认的正规学历或学位;从事建设工程项目施工管理工作年限的截止日期为考试当年年底。










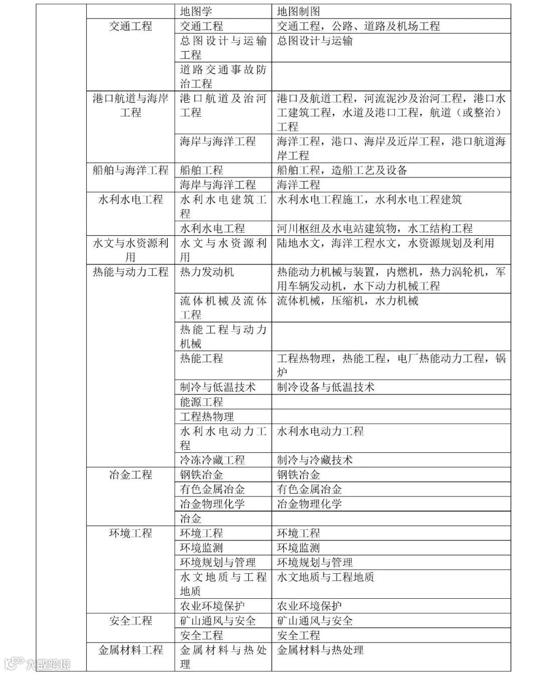
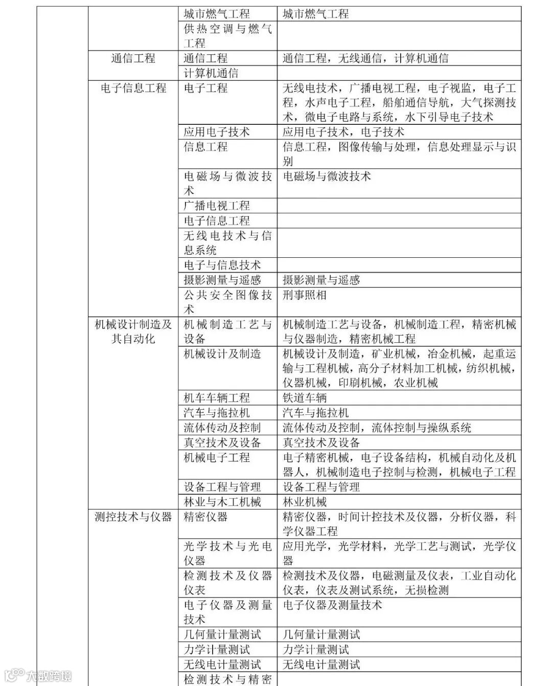
1.本表按教育部现行《普通高等学校本科专业目录新旧专业对照表》编制,共涉及“土建类、测绘类、水利类、交通运输类、能源动力类、地矿类、材料类、电气信息类、机械类、管理科学与工程类、生物工程类、化工与制药类、工程力学类”等18类45个专业,其中本专业36个,相近专业9个。
2.根据各省发布的考务通知,报考二建专业均有要求工程及工程经济类专业。不过有些省份,非工程类及工程经济类专业人员满足一定的施工工作年限也有机会报考。


因为不同省份的要求不同,所以以上专业仅供参考,具体以各省份审核现场为准!大家如果真的不确定自己专业能不能报考的,建议咨询当地人事考试中心。


建工君温馨提醒,以上专业仅供参考,具体建议咨询当地人事考试中心。

点击下方可领取一建、二建、一造、二造、一消、注安、监理、BIM等历年真题、刷题题库等资料

