随着今年一建和10月末的二建考试结束,以及即将开考的12月二建考试,很多小伙伴都已经开始备战明年的考试了,也有不少“萌新”还在观望,到底该考一建还是二建呢?
别慌,今天和建工君就来聊聊一建和二建到底有啥区别!











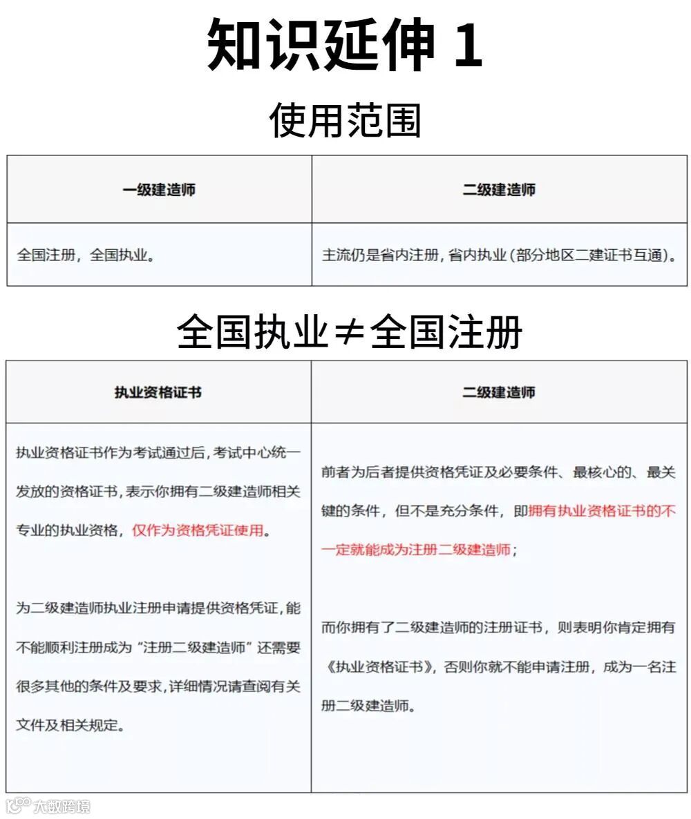
看完上面的几张图,大家对一建和二建的区别了解了多少呢?其实,一建和二建相辅相成,大家根据自身的实际情况做出合理的选择即可。
对于刚入行没多久的新朋友来说,二建证书是你在建筑行业入行发展的基础,可以边工作边学习,先考取二建证书,提升自己的同时获得一定的物质回报。
而对于已经在行业里沉淀了几年的老朋友来说,考取一建证书则是从技术层走向管理层的黄金法宝,并且客观来说一建证书的含金量也比二建高一些。当然了,建筑领域还有很多证书,比如造价工程师、监理工程师等等,大家都可以根据自己实际情况作出合理的选择。

点击下方可领取一建、二建、一造、二造、一消、注安、监理、BIM等历年真题、刷题题库等资料

