
二级建造师-管理
(每日练习10道题)

共6道
A.4
B.1
C.8
D.11
A.设计方
B.施工方
C.业主方
D.供货方
A.①—③—②—④
B.①—③—④—②
C.③—②—①—④
D.④—①—③—②
共4道
A.各参与方都有进度控制的任务
B.各参与方进度控制的目标和时间范畴相同
C.进度控制是一个动态的管理过程
D.进度目标的分析论证是进度控制的一个环节
E.项目实施过程中不允许调整进度计划

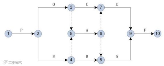
B.E的紧前工作只有C
C.D的紧后工作只有F
D.P没有紧前工作
E.A、B的紧后工作都有D
A.单代号网络计划中总时差为零的线路
B.双代号网络计划中持续时间最长的线路
C.单代号网络计划中总时差为零且工作时间间隔为零的线路
D.双代号时标网络计划中无波形线的线路
E.双代号网络计划中无虚箭线的线路




