“学习雷锋好榜样,忠于革命忠于党……”
3月,红棉盛放
3月,爱满大地
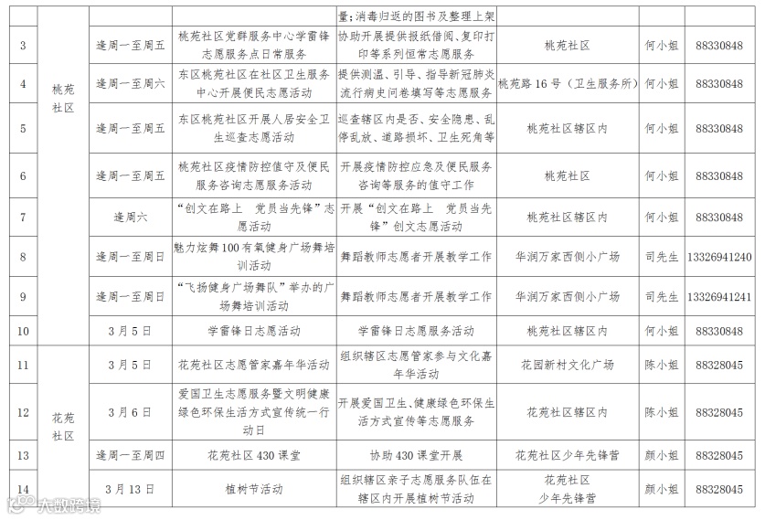
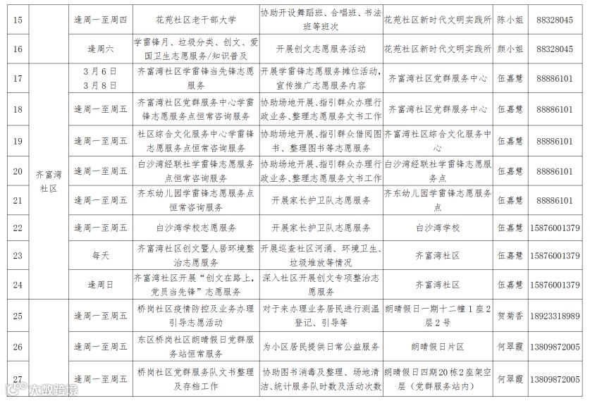
值3月5日第58个学雷锋纪念日到来之际,东区街道开展学雷锋志愿服务月系列活动,弘扬雷锋精神,共建文明东区。
亮灯
东区街道依托新时代文明实践中心、志愿服务中心、党群服务中心、文体服务中心、公园、广场、主干道等户外或室内LED屏,滚动播放学雷锋志愿服务宣传图、宣传短视频,营造志愿服务浓厚氛围。
3月,东区街道还将组织参与学雷锋志愿服务统一行动日,开展学雷锋志愿服务先进典型嘉许展示活动、学雷锋志愿服务先进典型宣传交流活动、专业化学雷锋志愿服务活动。
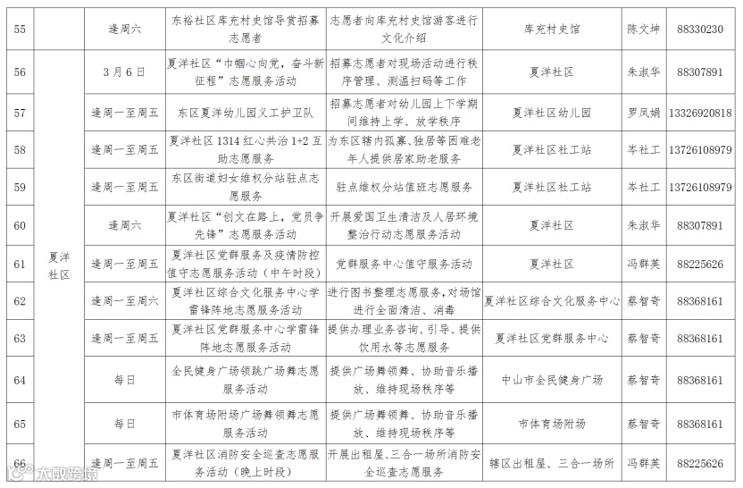
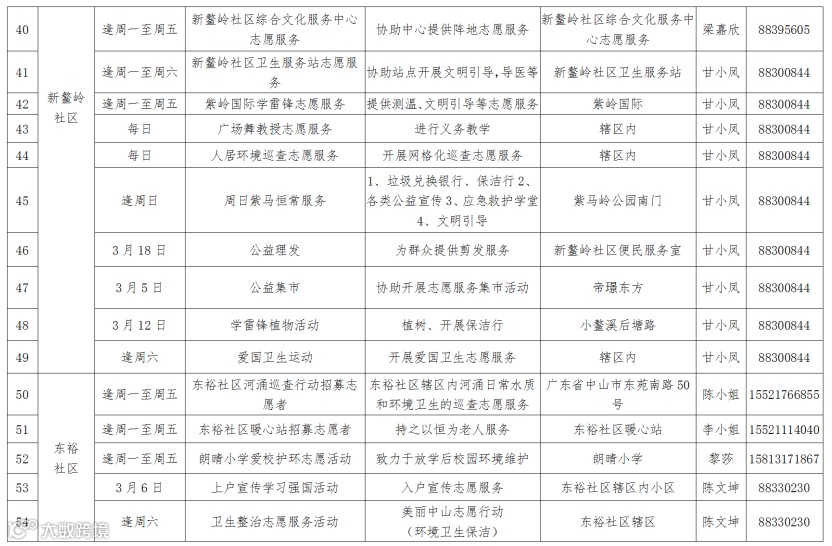
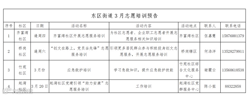
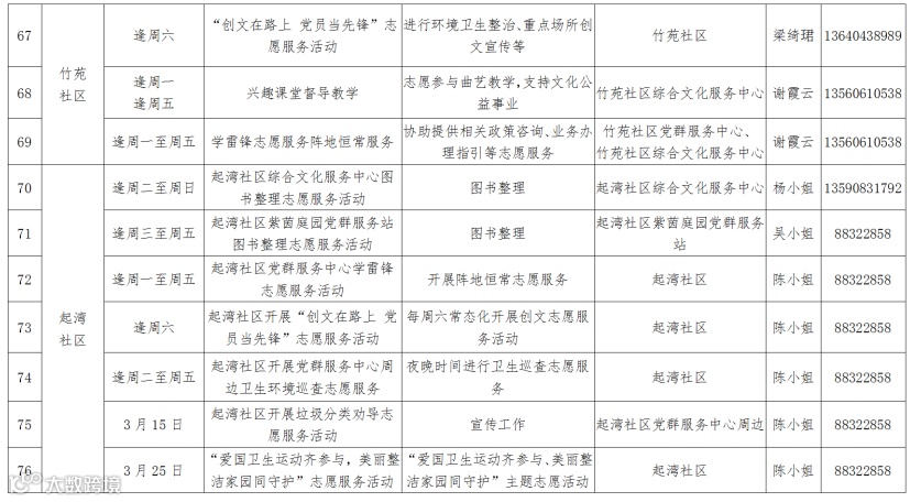
最新志愿服务预告
已经为大家准备好了
赶紧收藏
2月份春节期间
大家游玩探亲之时
仍有一群群红马甲穿街走巷
为我们的假期保驾护航
△东区街道“创文在路上、党员当先锋”志愿服务活动
△“圆梦红心愿 党恩传万家”2021年春节慰问困难群众
志愿服务专项活动
△齐富湾社区“党建引领、稳企安商”红色直通车项目
△竹苑社区党委“近邻党建促和美 共叙和谐邻里情”红色主题游园活动
雷锋精神 时代传颂
让我们一起携手同行
弘扬雷锋精神 传递温暖能量
因为有你们,东区更美好!
更多志愿服务活动
欢迎扫码进群了解


