
2022年二建考试时间基本已确定,目前已有9地明确在6月11-12日开考,1地4月开考。
按照考试周期规律,今年各省二建报名大概率会集中在2-4月,3月的可能性较大。
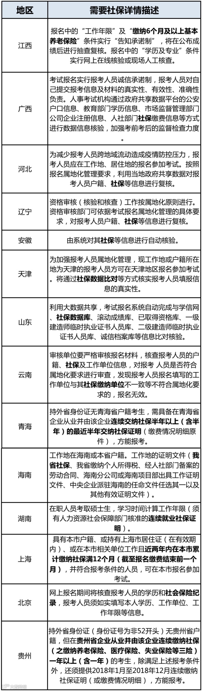
因此,二建报名正在步步逼近。社保问题一直是考生十分关心的问题。今天我们就来看看各省对此的要求吧。
各地区2022年二建具体报名时间及文件暂未公布!下面以2021年各省标准作为参考:
二建社保和工作证明要求


粉丝福利
最新备考学习包,助你完美备考!
领取方式:
① 点击关注下方公众号【建工信息网】
② 在聊天栏回复【备考礼包】立即获得下载链接和提取码

*限时领取,先到先得!
2022-01-25
2022-01-24
2022-01-22



