










| 2023四川二建报名重要信息 | |
| 考试时间 | 6月3日、4日 |
| 报名时间 | 3月1日至3月29日 |
| 考试安排 | 6月3日09:00-12:00建设工程施工管理 14:00-16:00建设工程法规及相关知识 6月4日09:00-12:00专业工程管理与实务 |
| 网上缴费 | 3月1日至3月31日 |
| 准考证打印 | 5月29日至6月2日 |
| 资格审核 | 3月1日至3月30日 |

各市(州)人事考试机构、省人事人才考试测评基地:
根据四川省人力资源和社会保障厅《关于做好我省专业技术人员资格考试告知承诺制有关工作的通知》(川人社办发〔2020〕14号)以及四川省人力资源和社会保障厅、四川省住房和城乡建设厅《关于做好我省二级建造师执业资格考试工作的通知》(川人社办发〔2014〕4号)等文件精神,为切实做好我省2023年度二级建造师执业资格考试考务工作,现将有关事项通知如下:
一、考试时间、考试科目及考试设置
(一)考试时间及科目
6月3日 09:00-12:00 建设工程施工管理
14:00-16:00 建设工程法规及相关知识
6月4日 09:00-12:00 专业工程管理与实务
(二)考试设置
二级建造师执业资格考试设《建设工程施工管理》(客观题)、《建设工程法规及相关知识》(客观题)和《专业工程管理与实务》(主观题和客观题)。 其中,《专业工程管理与实务》科目包括建筑工程、公路工程、水利水电工程、矿业工程、市政公用工程、机电工程共6个专业(详见附件1)。
二、报考条件
根据四川省人力资源和社会保障厅、四川省住房和城乡建设厅《关于做好我省二级建造师执业资格考试工作的通知》(川人社办发〔2014〕4号)(可点此链接查看原文),该项考试报考条件如下:
(一)凡遵守国家法律、法规并具备工程类或工程经济类中专及以上学历并从事建设工程项目施工与管理工作满2年,可报名参加二级建造师执业资格考试。
(二)免试部分科目条件
符合以上报名条件,并取得建筑施工二级项目经理资质及以上证书,且符合下列条件之一可免考相应科目:
1. 具有中级及以上技术职称,从事建设项目施工管理工作满15年,可免予《建设工程施工管理》考试。
2. 取得一级项目经理资质证书,并具有中级及以上技术职称; 或取得一级项目经理资质证书,从事建设项目施工管理工作满15年,可免予《建设工程施工管理》和《建设工程法规及相关知识》考试。
(三)已取得某一个专业二级建造师执业资格的人员,可根据工作实际需要,选择另一个《专业工程管理与实务》科目的考试。 考试合格后核发相应专业合格证明。 该证明作为注册时增加执业专业类别的依据。
关于2023年度二级建造师执业资格考试专业工作年限计算及报考专业范围的说明见附件2。
经国务院有关部门同意,获准在中华人民共和国境内从事建设工程项目施工管理的外籍及港、澳、台地区的专业人员,符合上述报考条件的,也可报名参加二级建造师执业资格考试。
二级建造师执业资格考试实行2年为一个周期的滚动管理办法,参加全部3个科目考试的人员必须在连续两个考试年度内通过全部科目的考试,方能获得二级建造师执业资格; 免考部分科目的人员必须在一个考试年度内通过应考科目,才能获得二级建造师执业资格。
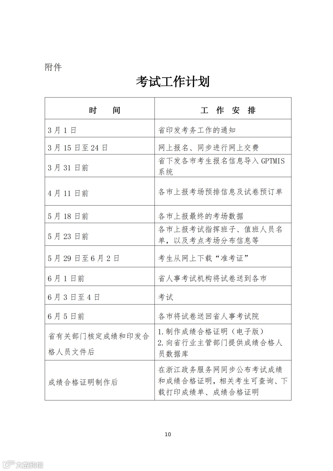
三、时间安排
(一)报名时间
3月1日至3月29日 。
(二)资格核查时间
3月1日至3月30日 。
(三)缴费时间
3月1日至3月31日 。
(四)电子发票打印时间
4月10日至12月31日。
(五)准考证打印时间
5月29日至6月2日 。
四、告知承诺制
(一)该项考试报名证明事项实行告知承诺制,报考人员可自主选择是否采用告知承诺制方式办理。 在报名前须仔细了解资格考试报名证明事项告知承诺制相关要求。
身份、学历学位、所学专业等信息已经全部在线自动完成核查的且在资格考试诚信档案库无记录的人员,可选择采用告知承诺制方式办理。
在资格考试报名中存在虚假承诺行为的人员,以及按照《专业技术人员资格考试违纪违规行为处理规定》(人力资源和社会保障部令第31号),存在严重违纪违规行为或特别严重违纪违规行为、被记入资格考试诚信档案库且在记录期内的人员不适用告知承诺制。
(二)选择采用告知承诺制方式办理的人员,应在报名前仔细了解该项考试的报考条件、符合报考条件所需的证明义务和证明内容、报考人员承诺的内容、不实承诺可能承担的责任、考试组织机构的核查权力和报考人员的配合义务等,由本人在网上报名系统填报信息,采用电子方式签署告知承诺书(电子文本),一经提交即具有法律效力,不允许代为承诺。
考试前,在核查中发现报考人员不符合报考条件的,给予其考试报名无效的处理,已缴费用不予退还。 考试后,在核查或者日常监管中发现报考人员不符合报考条件且取得考试成绩的,当次全部科目考试成绩无效; 取得资格证书或者成绩证明的,资格证书或者成绩证明无效。 报考人员有提供虚假证明材料或者以其他不正当手段取得相应资格证书或者成绩证明等严重违纪违规行为的,按照《专业技术人员资格考试违纪违规行为处理规定》(人力资源和社会保障部令第31号)第十条、第十二条处理。 涉嫌犯罪的(包括但不限于伪造、变造、买卖国家机关公文、证件、印章,伪造公司、企业、事业单位、人民团体印章等),依法移送司法机关。
报考人员作出承诺后,可在未缴费且报名截止前通过网上报名系统撤回承诺。 撤回承诺后,报考人员按未选择告知承诺制办理。 报考人员撤回承诺的,本年度该项考试中不再适用告知承诺制。
(三)未选择告知承诺制或者不适用告知承诺制的人员,应在报名前仔细了解该项考试的报考条件、符合报考条件所需的证明义务和证明内容、考试组织机构的核查权力和报考人员的配合义务等,由本人在网上报名系统填报信息后,按报考条件网上提交相关证明材料。
五、报名程序
报名、资格核查、缴费、电子发票打印和准考证打印等各个环节均通过网络办理。
(一)网上报名
1. 在四川省人力资源和社会保障厅官网(rst.sc.gov.cn)“人事考试”专栏报名。
2. 照片要求: 白色背景,jpg格式,分辨率295px*413px,尺寸2.5cm*3.5cm,大小约10KB。 照片将用于准考证、《考生签到册》、证书制备及认证等,请上传时慎重选用。
3. 报名点选择: 报名按属地划分管理,报考人员原则上只能选择与现工作地、居住地一致的报名点报名。 中央在蓉及省直属单位报考人员,须选择省直属报名点。
4. 在填写报名表之前须先经过报名系统进行学历信息验证,报考人员应及早进行验证操作,以免影响报名。 在线核查“未通过需人工核查”或“可继续验证或人工核查”的不影响后续报名,但须在填写报名信息表环节按报考条件上传学历证书等证照原件电子扫描件,有关说明见附件3。
5. 报考人员在填报信息时须仔细核对,审核通过后信息将无法修改。
(二)资格核查
1. 资格核查按属地原则进行,报考人员无需携带学历证明、从事相关专业工作年限证明等证明材料到现场进行审核,由报名点所在地资格核查人员通过报名平台以报考人员填报的有关信息及上传的资料为依据进行报考资格核查,资格核查贯穿考试全过程。 在核查过程中,资格核查部门可要求存疑报考人员补充提交相关材料,报考人员须在规定时间内按指定方式提交规定材料接受核查,未按要求进行核查的,将给予考试报名无效或考试成绩无效处理。 资格核查部门及人事考试机构咨询电话见附件4、附件5。
2. 选择告知承诺制的报考人员在网上报名系统填报信息后,根据学历验证情况,按报考级别、条件等上传相关证明材料进行自动或人工核查。
3. 未选择告知承诺制或者不适用告知承诺制的报考人员在网上报名系统填报信息后,上传学历证明、从事相关专业工作年限证明、建筑施工二级项目经理资质及以上证书、中级及以上技术职称证明等相关证明材料,由资格核查工作人员通过报名平台进行线上人工核查。
(三)网上缴费
收费标准: 《建设工程施工管理》《建设工程法规及相关知识》每人每科56元,《专业工程管理与实务》每人每科75元。 缴费成功后,非政策性因素,不予退费。
(四)电子发票打印
可在四川省人力资源和社会保障厅官网(rst.sc.gov.cn)“人事考试”专栏打印电子发票(流程见附件6),不再提供纸质发票。
(五)准考证打印
在四川省人力资源和社会保障厅官网(rst.sc.gov.cn)“人事考试”专栏打印准考证。 报考人员应认真核对准考证上的姓名、身份证件号码等个人信息,若发现有误,须在准考证打印期间(工作时间)到报名点所在地人事考试机构登记修改,否则不能参加考试。
六、成绩查询、复核、查分申请及证书领取
(一)成绩查询
可在四川省人力资源和社会保障厅官网(rst.sc.gov.cn)“人事考试”专栏查询成绩。
(二)公示及复核
成绩公布后,将在四川省人力资源和社会保障厅官网(rst.sc.gov.cn)“人事考试”专栏对拟取得资格证书或合格证明人员名单进行公示,由报名点所在地资格核查部门受理举报并复核。
(三)查分申请
应试人员对考试成绩有异议的,应在考试成绩公布之日起30天内,通过四川省人力资源和社会保障厅官网(rst.sc.gov.cn)“人事考试”专栏提交成绩复查申请。
(四)证书领取
此项考试通过四川省专业技术人员职业资格电子证书系统制作执业资格证书及相应专业成绩合格证明,不再发放纸质证书(证明),考生可在四川省人力资源和社会保障厅官网(rst.sc.gov.cn)“人事考试”专栏登录“四川省专业技术人员职业资格电子证书系统”查询、下载或打印电子证书。
七、考试须知
(一)应试人员应试时携带的文具仅限于黑色墨水笔、2B铅笔、橡皮、直尺、无声无文本编辑功能的计算器。 考场上备有草稿纸供应试人员使用,考后收回。
(二)考试时,应试人员凭本人准考证和身份证件(证件类型包括二代身份证、社会保障卡<含照片>、军官证、港澳身份证明、台湾居民往来大陆通行证、境外护照,不含过期身份证、一代身份证、身份证复印件等其他证件、证明)进入考室,对号入座,并将准考证、身份证件放在考桌上。 两证不齐者,不得进入考室。 考生本人、身份证件、准考证与《考生签到册》信息不一致,以及报考科目、级别错误不得进入考室。
(三)应试人员在考试中应认真检查填写信息,保护好自己的答卷和答题卡(纸),防止被他人抄袭,树立自我保护意识和诚信参考意识。 考试结束后采用技术手段等甄别为雷同答卷的考试答卷,将给予考试成绩无效处理。
(四)应试人员须严格遵守考试相关规定,若有违纪违规行为,将严格按照《专业技术人员资格考试违纪违规行为处理规定》(人力资源和社会保障部令第31号)进行处理。 涉嫌犯罪的,将依法移送司法机关。
(五)2023年度二级建造师执业资格考试的客观科目试卷全部采用“变换卷”和“卷卡合一”相结合的技术,请考生沿裁切线自行将答题卡小心撕下。
(六)《专业工程管理与实务》科目客观题和主观题需全部作答在专用答题卡上。 请应试人员答题前必须仔细阅读应试人员注意事项和作答须知(专用答题卡首页),答题时使用规定的作答工具在专用答题卡划定的区域内作答。
附件: 1.二级建造师执业资格考试代码及名称表
2.关于2023年度二级建造师执业资格考试专业工作年限计算及报考专业范围的说明
3.关于二级建造师执业资格考试学历信息认证有关事项的说明
4.各报名点所在地资格核查部门咨询电话
5.各报名点所在地人事考试机构咨询电话
6.电子发票打印流程
四川省人事考试中心
2023年2月28日
| 2023重庆二建报名重要信息 | |
| 考试时间 | 6月3日、4日 |
| 报名时间 | 3月2日9:00-3月8日17:00 |
| 网上缴费 | 3月2日9:00-3月10日17:00 |
| 准考证打印 | 5月29日-6月2日 |
| 合格标准 | 各科均为总分的60% |
| 资格审核 | 考后资格核查 |
根据住房和城乡建设部执业资格注册中心《关于提供2023年度二级建造师执业资格考试服务的说明》和重庆市人事考试中心《关于做好2023年重庆市二级建造师执业资格考试考务工作的通知》(渝人考〔2023〕2号)的要求,为方便广大考生报考,现将有关事项通告如下:
一、报名时间
报考人员可登录重庆市人力资源和社会保障局网站(http://rlsbj.cq.gov.cn)-“人事考试网上报名”-“重庆市资格考试入口”进行网上报名。
(一)报名时间:3月2日9:00-3月8日17:00;
(二)网上缴费时间:3月2日9:00-3月10日17:00。
二、考试信息
(一)考试时间、科目和题型。
考试按《专业工程管理与实务》科目所选专业分2天2个批次实施,具体考试时间见表格。

(二)考试设置。
参加3个科目考试(级别为考全科)的人员须在连续2个考试年度内通过全部应试科目;参加2个科目考试(级别为免1科)或1个科目考试(级别为免2科)的人员须在1个考试年度内通过应试科目,方可获得资格证书;参加相应专业科目考试(级别为增报专业)的人员须取得重庆市颁发的某一专业二级建造师执业资格证书后方可报名,考试合格后核发相应专业合格证明,该证明作为注册时增加执业岗位专业类别的依据。
(三)考场设置。
考试考场在主城区统一设置,考场详细地址以准考证为准。
三、报考条件
报考条件按照原重庆市人事局、重庆市建设委员会《关于印发<重庆市二级建造师执业资格考试实施办法>的通知》(渝人发〔2005〕111号)有关规定执行。
报考级别分为“考全科”、“免1科”、“免2科”、“增报专业”四类。
(一)考全科条件。
1. 具备工程类或工程经济类中等专科(含专业证书)以上学历并从事建设工程项目施工与管理工作满2年;
2. 具备其他专业中等专科以上学历并从事建设工程项目施工与管理工作满5年;
3. 40岁以上,从事建设工程项目施工与管理工作满15年。
相关专业见附件中“专业对照表”。
(二)免1科条件。
已取得《建筑施工企业二级建造师临时执业证书》,并具有中级及以上专业技术职称,可免《建设工程施工管理》科目的考试。
(三)免2科条件。
已取得《建筑施工企业一级建造师临时执业证书》,并具有中级及以上专业技术职称,可免《建设工程施工管理》和《建设工程法规及相关知识》2个科目的考试。
(四)增报专业条件。
报考人员必须已取得重庆市颁发的某一专业二级建造师执业资格证书后方可报考增报专业。
(五)工作年限及学历学位相关规定。
以上报考条件中规定的专业工作年限的计算截止日期为2023年12月31日。全日制学历报考人员,未毕业期间经历不计入相关专业工作年限。有关学历或学位的要求是指国家教育行政部门承认的正规学历或学位(不包括结业证书和肄业证书),“中等专科学历”不包括职业高中和技校。
四、考试大纲
2023年度二级建造师执业资格考试依据《二级建造师执业资格考试大纲》(2019年版)命题。
五、报名程序和要求
考试实行重庆市统一网上报名,请报考人员按流程要求完成用户注册、上传个人证件照、学历学位信息维护后,进行网上报名和网上缴费。
根据《人社部办公厅关于印发专业技术人员职业资格考试考务规程》(人社厅发〔2021〕18号)规定,报考人员原则应在工作地或居住地报考(即:考生的工作地或居住地应在我市)。
本次考试实行诚信承诺报考,报考人员须根据报考条件和报名系统要求,做出诚信承诺。报考人员确定提交报考信息,即表示本人符合考试报考条件且填报和提交的所有信息均真实、客观。考试主管部门考前对提交的报考信息不进行资格核查,考后进行人工核查。在考后资格核查环节中如发现考生考试成绩合格,但不符合报考条件、提供虚假信息或其他违纪舞弊行为,将按考试报名无效或考试成绩无效处理。
(一)注册信息。
1. 报考人员须按提示进入“渝快办”统一登录界面完成注册,注册成功后,进入报名系统选择需报考的考试项目,填写个人基本信息,上传个人证件照,并添加学历学位信息;已注册的报考人员直接登录报名系统补充完善个人信息。
新注册的报考人员必须预先下载并使用报名系统指定的“照片处理工具”,上传经该工具审核处理并保存的本人近期彩色半身免冠白底正面证件电子照片。报名照片将用于准考证、考场座次表、证书等,请考生慎重选用。
2. 报名系统将对报考人员的学历等注册信息进行在线核查。学历核验“未通过”的报考人员在填报信息后,须按要求上传学历学位证书等图片备查。
(二)签署承诺并填报信息。
1. 报考人员填报信息前须仔细阅读报考文件及《报考承诺书》,确认本人完全符合报考条件及填报和提交的所有信息均真实、准确、完整、有效,点击“确认签署”《报考承诺书》,一经提交即具有法律效力,不允许代为承诺。
报考人员承诺后,在考前、考中、考后(如报名、打印准考证、考试、评卷、成绩和证书使用等)任何环节,若发现有不实承诺的,将视不同阶段,作出取消当次报考资格、当次考试成绩,以及已取得的证书(成绩合格证明)无效等处理。
2. 在签署《报考承诺书》后,报考人员在报名系统中继续填报完善个人信息(如工作单位、专业工作年限、职称等),以及选择所要报考的信息(如考试级别、专业、科目等)。
报考级别为“免1科”、“免2科”或“增报专业”的报考人员还须上传相关材料备查。
如信息发生变更,报考人员在照片审核通过前可点击“信息修改”自行进行修改并提交。在审核通过之后不能再自行修改,若需修改须联系我中心处理。
3. 报考人员在提交报名信息后,须准确记住报名序号(报名序号是报考人员报名考试、下载打印准考证等事项的重要依据和关键字号)。“报名登记表”考生自行选择打印,打印的“报名表”无需单位审核和提交,供报考人员留存备查。
4. 考试成绩有效期内《专业工程管理与实务》科目成绩不合格的考生,可以更改专业并保留原档案号,《建设工程施工管理》和《建设工程法规及相关知识》科目在成绩有效期内成绩继续有效;考试成绩有效期内《专业工程管理与实务》科目成绩已合格的考生,成绩有效期内不得更改报考专业。
5. 上年度已考试合格的科目本年度不再重复报考。在档案库中有合格成绩的老考生,若不符合报考条件的,按考试报名无效处理。如因年限问题不符合报考条件的,符合报考条件之前的合格科目按成绩无效处理。
(三)照片审核及查询照片审核结果。
考试管理部门仅对报考人员上传的照片清晰度、是否为登记照等因素进行审核。如审核未通过需及时在“个人基本信息”栏点击“编辑”,按“报考审核意见”栏的提示进行修改或更换照片,重新上传接受照片审核,照片审核最迟于3月9日11:00前完成。
在报名系统中报考人员所填报信息的所有设置或操作,均不属于资格认定,对有效期内全部科目合格的考生,在包括考后资格复核在内的任何环节中,发现不符合报考条件或其他违纪违规情况的,按虚假承诺处理。
(四)网上缴费。
我市统一实行网上缴费,报考人员照片审核通过后,可直接进行缴费。缴费成功即完成报名,逾期不缴费视作放弃报名,报考人员完成报名后已缴费用不予退还。
按照渝发改收费〔2022〕156号文规定,重庆市二级建造师执业资格考试报名考务费收费标准为:
《建设工程施工管理》、《建设工程法规及相关知识》科目为每人每科50元,《专业工程管理与实务》科目为每人每科70元,新考生收取考试成绩档案管理费20元/人。缴费的具体程序按系统中提示的文件“网上支付说明”规定进行。
需开具考试报名考务费收据的报考人员,请自行打印《报名信息表》并携带有效身份证件,本人于报名结束后90天内到重庆市人事考试中心2205室现场办理;单位统一办理的,还须出具介绍信及人员信息花名册电子表格,逾期不予办理。
(五)打印准考证。
打印准考证时间:5月29日-6月2日。
网上报名缴费成功的考生可于规定时间内登录市人力社保局网站(http://rlsbj.cq.gov.cn)人事考试网上报名系统,在考生个人首页打印本人准考证(使用A4纸打印,保证字迹、照片清晰),认真核对姓名、身份证等信息内容,如发现与身份信息不一致,务必在6月2日前(工作日),携带准考证及身份证(原件及复印件)到重庆市人事考试中心现场查询更正。
请考生按照准考证上的要求,在规定时间、地点参加考试。
六、考试成绩和合格标准
(一)考试成绩查询。
考生关注市人力社保局网站(http://rlsbj.cq.gov.cn),点击“人事考试成绩查询”查询考试成绩。
(二)合格标准。
自2023年度起,重庆市二级建造师执业资格考试实行相对固定的合格标准,各科目合格标准为试卷满分的60%。根据有关规定或遇特殊情况,需要变更调整或单独确定考试合格标准的,另行通告。
七、考后资格核查
我市在考试成绩公布后,对全科考试成绩达到合格标准的人员,将采取信息比对、现场资格审核相结合的方式进行核查,核查内容包括但不限于学历学位、专业工作年限。核查中如需补充提交必要的证明材料,考生须按照有关要求及时补交。
具体核查程序及要求,将在考试成绩公布后15天内发布,请考生保持注册手机号码通讯畅通,关注市人力社保局网站“人事考试”栏目通知公告。
八、监督监管
考试机构将在考前、考中、考后全程对报考人员的报考条件开展核查和日常监管。考试成绩发布后,考试机构将在网站上对相关全科成绩合格人员名单进行公示,公示期为10个工作日,集中接受社会监督举报。
(一)在核查或日常监管中发现报考人员不符合本考试报考条件的,考试报名无效,已缴费用不予退还;取得成绩的,当次全部科目考试成绩无效;取得资格证书或者成绩证明的,资格证书或者成绩证明无效。
(二)报考人员未按要求接受核查的,当次全部科目考试成绩无效。
(三)报考人员有提供虚假证明材料或者以其他不正当手段取得相应资格证书或者成绩证明等严重违纪违规行为的,按照《专业技术人员资格考试违纪违规行为处理规定》(人社部令第31号)处理,记入专业技术人员资格考试诚信档案库,纳入全国信用信息共享平台,向用人单位及社会提供查询,相关记录作为专业技术人员职业资格证书核发和注册、职称评定的重要参考。考试诚信档案库记录相关信息视情况向社会公布,并通知当事人所在单位。涉嫌犯罪的,依法移送司法机关。
九、证书发放和查询
核查结果公示期满后,考生可关注市人力社保局网站“人事考试”栏目通知公告,查看证书领取通知;考后资格核查合格且公示无异议的考生,按通知要求选择邮寄或现场领取。
十、健康防护要求
为保障广大考生和考试工作人员健康安全,我们将根据新冠病毒感染“乙类乙管”有关要求,结合考试工作实际,采取相应的防疫措施。考生可关注市人力社保局网站“人事考试”通知公告,按照规定进行有关考前准备,并配合做好考试现场有关工作。
十一、其他要求
(一)考生应试时携带的文具限于:黑色墨水笔、2B铅笔、橡皮、无声无文本编辑存储功能计算器。不得携带手机等各类通讯工具、规定以外的电子用品,已带入考场的要切断电源,并与考试相关资料及其他物品一同存放在指定的位置,不得带至座位。
(二)各科目考试均采用闭卷形式。考试开始5分钟后,考生不得入场;考试开始120分钟后考生方可交卷离场,考生退场后不得再次进入考场。考生在打印准考证后,应根据所在考点交通状况合理安排好出行时间,尽量选择公共交通工具,以免误考。
(三)考生在答题前应仔细阅读试卷和答题卡上的“注意事项”或“作答须知”,答题时使用规定的作答工具在规定的区域内作答。答题卡不得折叠和污损,不得作与考试无关的标记。
(四)考生应严格遵守考场规则,诚信参考。对于违纪考生,将按照《专业技术人员资格考试违纪违规行为处理规定》(人社部令第31号)有关规定,给予其当次该科目考试成绩无效或当次全部科目考试成绩无效并记入专业技术人员资格考试诚信档案库五年或长期等处理。涉嫌替考、组织考试作弊等犯罪活动的,依法移送公安机关。
考试结束后,考试机构将对全部考生的答题信息使用“雷同指标监测”技术进行甄别,抄袭他人答案或允许他人抄袭自己答案、违规使用通讯器材接收场外信息等违纪违规行为会导致答卷雷同,被甄别为雷同答卷的,将给予考试成绩无效处理。
十二、咨询电话
(一)报名条件咨询电话:023-12333;
(二)报名系统操作、缴费咨询电话:023-86868837、86868838。
附件:专业对照表
2023年二建报考通知各省陆续发布中,各考生敬请留意本公众号最新消息哦!



