广州市建设科技中心关于做好2024年度工程系列建筑专业初级职称评审工作的通知
根据《广东省人力资源和社会保障厅关于印发广东省职称评审管理服务办法及配套规定的通知》(粤人社规〔2020〕33号)、广东省人力资源和社会保障厅《关于做好2024年度职称评审工作的通知》(粤人社发〔2024〕29号)和《广州市人力资源和社会保障局关于做好我市2024年度职称评审工作的通知》(穗人社发〔2024〕21号)、《广东省人力资源和社会保障厅 广东省住房和城乡建设厅关于印发广东省建筑工程技术人才职称评价标准条件的通知》(粤人社发〔2025〕4号)要求,为做好2024年度广州市工程系列建筑专业初级职称评审工作,现将有关事项通知如下:
一、评委会调整
从2024评审年度起,广州市住房和城乡建设局工程系列建筑专业初级职称评审委员会名称调整为广州市工程系列建筑专业初级职称评审委员会(以下简称“本评委会”)。
根据粤人社发〔2025〕4号文件规定,从2024评审年度起,新增装配式建筑设计、古建筑保护工程设计、装配式建筑施工、古建筑保护工程施工、建筑工程监测、绿色建筑、建筑智能化等专业技术岗位的职称评审。详见附件1。

二、严格落实职称申报各环节诚信承诺制
对职称申报、推荐等环节严格实行“谁审核、谁签名;谁签名、谁负责”的管理责任制,申报材料的真实性由申报人及其法人单位负责。请各申报单位切实做好本单位申报人员的材料初审及复核工作,尤其要做好本单位所有申报材料中学历、现职称证、业绩成果、论文、继续教育证书等资料的真实性的审查。
根据人力资源社会保障部《职称评审监管暂行办法》第十七条规定:“申报人在提交职称申报材料时应同时签订个人承诺书,对申报材料真实性等进行承诺,承诺不实的,3年内不得申报评审职称。申报人通过办法第五条所规定违规行为取得职称,一经核实即由人力资源社会保障部门或评审单位予以撤销。申报人存在本办法第五条所规定违规行为之一的,记入诚信档案库,记录期限为3年。”
根据人力资源社会保障部《职称评审监管暂行办法》第二十六条规定:“申报人所在单位在职称申报评审中存在本办法第九条所规定违规行为之一的,监管部门应责令限期整改。整改不力的,依法予以通报批评。”
三、申报途径和材料报送时间、地点
(一)申报人须登录“广州市职称业务申报与管理系统”(网址:https://gzrsj.rsj.gz.gov.cn/vsgzhr/login_home.aspx)填写相关资料并按附件2的要求上传证书、证明材料,生成《广东省职称评审表》并下载打印。申报人员的申报材料(含纸质材料及“广州市职称业务申报与管理系统”上的系统数据)经申报单位、主管部门逐级审核后,由主管部门统一报送至广州市工程系列建筑专业评审委员会办公室(以下简称“评委办”)。同时,各申报单位需向主管部门提交申报人员名册,由主管部门按申报级别分别汇总申报人员名册(附件3)纸质版和电子版各1份提交至评委办,评委办依据主管部门汇总名册收取材料并进行资料审核。未提交附件3的,评委办视同未申报。
(二)经申报单位或主管部门审核不符合申报条件的材料,应注明原因退回,并及时告知申报人。各申报单位严格按本通知要求提交材料,所有材料均为一次提交,提交后不予自行补充、替换、修改。
(三)申报材料报送时间及地点:各申报单位报送材料截止时间为2025年3月25日下午6:00,申报时间截止后一律不接收任何申报材料。各市属主管单位需在以上截止时间后5个工作日内将全部材料报送至:广州市越秀区东风中路318号嘉业大厦9楼广州市建设科技中心902办公室,工作时间(节假日除外):上午9:00-11:30、下午2:00-5:30,电话:020-83630458。
(四)退案修改截止时间:评委办初审后需退案修改的,退案修改后重新报送截止时间为2025年4月30日下午6:00(此时间为各市属单位主管部门在系统重新报送至评委办的时间),申报人在提交材料后需及时登录“职称业务申报与管理系统”,掌握本人申报材料的审核进度,需退案修改的应按要求进行修改并及时重新提交至评委办,未及时提交的视为放弃本次申报。
四、受理范围及申报流程
本评委会只受理广州市市属企事业单位(现工作单位或其上级主管单位归属于广州市人民政府,自主评审单位除外)从事建筑工程领域在职在岗工作的专业技术人员初级职称申请。申报流程:个人申报→申报单位审核→市属主管单位审核→报评委办
现工作单位为央企驻穗单位、部队驻穗单位的请勿申报本评委会职称评审。区属公有制企事业单位(现工作单位或其上级主管单位归属于各区人民政府)、单位注册地在各区的民营企业、工作室、外省市公有制单位驻穗分支机构专业技术人员申报初级职称时请申请企业所在地区住建局初级职称评审委员会。
五、申报条件要求
(一)申报人应当为本单位在职在岗的专业技术人员,公务员和离退休人员不得参加职称评审。受党政纪处分的,在影响期内不得申报职称评审。
(二)学历资历条件、工作经历(能力)等要求按照《广东省人力资源和社会保障厅 广东省住房和城乡建设厅关于印发广东省建筑工程技术人才职称评价标准条件的通知》(粤人社规〔2025〕4号)执行。
(三)按照穗人社发〔2024〕21号文附件3第27点的规定,本评委会不再开展建筑工程造价助理工程师、建筑工程造价技术员的职称评审。
(四)专业技术人员申报两个系列或转系列评审、跨区域、跨单位流动专业技术人才职称重新评审和确认、国家专业技术人员职业资格与我省职称对应等问题按照穗人社发〔2024〕21号文附件3的相关要求执行。
六、申报材料要求
本评委会实行网络评审,申报人应根据自己的专业技术岗位情况,对照省、市职称政策和相应专业评价标准条件要求,认真、客观、如实申报(资料填报指南详见附件4),并提交以下材料,其他材料请按附件2要求上传至“职称业务申报与管理系统”。
(一)纸质材料(表格填写模版详见附件5)
1.申请初级职称人员纸质材料需提交《广东省职称评审表》(表二,1份)。
2.附件6《承诺书》(1份)。
3.所有纸质材料请装在牛皮纸档案袋内(每人1袋,超过1袋的材料不予接收)。《送评材料目录单》(表一,1份),粘贴于送评材料袋正面。
(二)申报人应按要求认真填写有关项目,文字表述要清楚,提交的申报材料必须真实。非在职学习阶段取得的专业技术工作经验、业绩成果及论文(著作)等不作为有效申报材料。
七、评前、评后“双公示”制度
各申报单位要严格按照省市职称评审工作要求,落实好“评前公示”、评审通过人员“评后公示”的“双公示”制度,公示时间均不少于5个工作日。
(一)评前公示:申报单位需将评审的申报材料,如《广东省职称评审表》等和投诉受理部门及电话,在单位显著位置张榜或单位网站首页进行公示。
(二)评后公示:在市人社局对经评审通过人员名单进行评后公示时(网址:http://rsj.gz.gov.cn/ywzt/rcgz/gzzc/tzgg/tzgg/),各法人单位需同步在单位显著位置或单位网站首页进行通过人员评后公示,公示完成后3个工作日内将《评委会评审通过人员公示情况表》(附件7)纸质版报送至各主管部门,由主管部门汇总后报本评委办。逾期不报送《评委会评审通过人员公示情况表》的,评委办不予报送评审结果,所造成的后果由各申报单位自负。
八、凡属下列情况之一的申报材料不予受理
(一)不符合申报条件。
(二)不符合填写规范、没有使用规定表格。
(三)不按规定时间、程序报送材料。
(四)未按规定进行公示。
(五)明知不符合职称申报条件仍故意通过虚假承诺、伪造信息等手段进行申报;
(六)在职称申报中提供虚假材料、论文造假代写、剽窃他人作品或者学术成果,业绩成果不实或者造假等;
(七)其他不符合职称政策规定的。
九、评审费用
根据《广州市发展改革委 广州市财政局关于免征部分行政事业性收费的通知》(穗发改〔2018〕525号)规定,本评委会免征专业技术资格评审费。
十、其他事项
(一)取得职称资格的专业技术人员可登录“广东省专业技术人才职称管理系统”自行下载打印本人纸质证书,电子证书编号的查询参照穗人社发〔2024〕21号文附件3第41点的指引操行。
(二)有关职称申报的常见问题详见穗人社发〔2024〕21号文附件3。
(三)本评审通知及附件1-7请登录广州职称“评审通知”(http://rsj.gz.gov.cn/ywzt/rcgz/gzzc/zcsb/pstz/gzsggzjpwhndpsgztz/)栏目下载。
(四)为方便职称业务沟通,请各主管部门针对各申报单位联系人建立“2024年度建筑专业职称申报工作群”,以及时分享本评委办下发的通知信息。
(五)评审通过人员按申报程序退回加盖本评委会公章的《广东省职称评审表》,评审不通过人员不退回任何材料。
附件:1.广州市工程系列建筑专业初级职称评审委员会开评专业名称
2.上传证书、证明材料清单
3.2024年广州市工程系列建筑专业()级职称申报人员名册
4.建筑专业资料填报指南
5.职称表格填写模版
6.承诺书
7.评委会评审通过人员公示情况表
广州市建设科技中心
2025年2月25日
广州市建设科技中心关于做好2024年度工程系列建筑专业初级职称认定工作的通知
根据《广东省人力资源和社会保障厅关于印发广东省职称评审管理服务办法及配套规定的通知》(粤人社规〔2020〕33号)、广东省人力资源和社会保障厅《关于做好2024年度职称评审工作的通知》(粤人社发〔2024〕29号)和《广州市人力资源和社会保障局关于做好我市2024年度职称评审工作的通知》(穗人社发〔2024〕21号)、《广东省人力资源和社会保障厅 广东省住房和城乡建设厅关于印发广东省建筑工程技术人才职称评价标准条件的通知》(粤人社发〔2025〕4号)要求,为做好2024年度广州市工程系列建筑专业初级职称认定工作,现将有关事项通知如下:
一、评委会调整
从2024评审年度起,广州市住房和城乡建设局工程系列建筑专业初级职称评审委员会名称调整为广州市工程系列建筑专业初级职称评审委员会(以下简称“本评委会”)。
根据粤人社发〔2025〕4号文件规定,从2024评审年度起,新增装配式建筑设计、古建筑保护工程设计、装配式建筑施工、古建筑保护工程施工、建筑工程监测、绿色建筑、建筑智能化等专业技术岗位的职称评审。详见附件1。

二、严格落实职称申报各环节诚信承诺制
对职称申报、推荐等环节严格实行“谁审核、谁签名;谁签名、谁负责”的管理责任制,申报材料的真实性由申报人及其法人单位负责。请各申报单位切实做好本单位申报人员的材料初审及复核工作,尤其要做好本单位所有申报材料中学历、现职称证、业绩成果、论文、继续教育证书等资料的真实性的审查。
根据人力资源社会保障部《职称评审监管暂行办法》第十七条规定:“申报人在提交职称申报材料时应同时签订个人承诺书,对申报材料真实性等进行承诺,承诺不实的,3年内不得申报评审职称。申报人通过办法第五条所规定违规行为取得职称,一经核实即由人力资源社会保障部门或评审单位予以撤销。申报人存在本办法第五条所规定违规行为之一的,记入诚信档案库,记录期限为3年。”
根据人力资源社会保障部《职称评审监管暂行办法》第二十六条规定:“申报人所在单位在职称申报评审中存在本办法第九条所规定违规行为之一的,监管部门应责令限期整改。整改不力的,依法予以通报批评。”
三、申报途径和材料报送时间、地点
(一)申报人须登录“广州市职称业务申报与管理系统”(网址:https://gzrsj.rsj.gz.gov.cn/vsgzhr/login_home.aspx)填写相关资料并按附件2的要求上传证书、证明材料,生成《广东省初次职称考核认定申报表》并下载打印。申报人员的申报材料(含纸质材料、及“广州市职称业务申报与管理系统”上的系统数据)经申报单位、主管部门逐级审核后,由主管部门统一报送至广州市工程系列建筑专业评审委员会办公室(以下简称“评委办”)。同时,各申报单位需向主管部门提交申报人员名册,由主管部门按申报级别分别汇总申报人员名册(附件3)纸质版和电子版各1份提交至评委办,评委办依据主管部门汇总名册收取材料并进行资料审核。未提交附件3的,评委办视同未申报。
(二)经申报单位或主管部门审核不符合申报条件的材料,应注明原因退回,并及时告知申报人。各申报单位严格按本通知要求提交材料,所有材料均为一次提交,提交后不予自行补充、替换、修改。
(三)申报材料报送时间及地点:各申报单位报送材料截止时间为2025年3月25日下午6:00,申报时间截止后一律不接收任何申报材料。各市属主管单位需在以上截止时间后5个工作日内将全部材料报送至:广州市越秀区东风中路318号嘉业大厦9楼广州市建设科技中心902办公室,工作时间(节假日除外):上午9:00-11:30、下午2:00-5:30,电话:020-83630458。
(四)退案修改截止时间:评委办初审后需退案修改的,退案修改后重新报送截止时间为2025年4月30日下午6:00(此时间为各市属单位主管部门及区住建局在系统重新报送至评委办的时间),申报人在提交材料后需及时登录“职称业务申报与管理系统”,掌握本人申报材料的审核进度,需退案修改的应按要求进行修改并及时重新提交至评委办,未及时提交的视为放弃本次申报。
四、受理范围及申报流程
本评委会只受理广州市市属企事业单位(现工作单位或其上级主管单位归属于广州市人民政府,自主评审单位除外)从事建筑工程领域在职在岗工作的专业技术人员初级职称申请。申报流程:个人申报→申报单位审核→市属主管单位审核→报评委办
现工作单位为央企驻穗单位、部队驻穗单位的请勿申报本评委会职称评审。区属公有制企事业单位(现工作单位或其上级主管单位归属于各区人民政府)、单位注册地在各区的民营企业、工作室、外省市公有制单位驻穗分支机构专业技术人员申报初级职称时请申请企业所在地区住建局初级职称评审委员会。
五、申报条件要求
(一)申报人应当为本单位在职在岗的专业技术人员,公务员和离退休人员不得参加职称评审。受党政纪处分的,在影响期内不得申报职称评审。
(二)学历资历条件参照粤人社规〔2020〕33号文件执行。
(三)工作经历(能力)条件按照《广东省人力资源和社会保障厅 广东省住房和城乡建设厅关于印发广东省建筑工程技术人才职称评价标准条件的通知》(粤人社规〔2025〕4号)执行。
(四)按照穗人社发〔2024〕21号文附件3第27点的规定,本评委会不再开展建筑工程造价助理工程师、建筑工程造价技术员的职称认定。
六、申报材料要求
初级职称评委会实行网络评审,申报人应根据自己的专业技术岗位情况,对照省、市职称政策和相应专业评价标准条件要求,认真、客观、如实申报(资料填报指南详见附件4),并提交以下材料,其他材料请按附件2要求上传至职称业务申报与管理系统。
(一)纸质材料(表格填写模版详见附件5)
1.申请初级职称人员纸质材料需提交《广东省初次职称考核认定申报表》(表二,1份)。
2.附件6《承诺书》(1份)。
3.所有纸质材料请装在牛皮纸档案袋内(每人1袋,超过1袋的材料不予接收)。《送评材料目录单》(表一,1份),粘贴于送评材料袋正面。
(二)申报人应按要求认真填写有关项目,文字表述要清楚,提交的申报材料必须真实。非在职学习阶段取得的专业技术工作经验等不作为有效申报材料。
七、评前、评后“双公示”制度
各申报单位要严格按照省市职称评审工作要求,落实好“评前公示”、评审通过人员“评后公示”的“双公示”制度,公示时间均不少于5个工作日。
(一)评前公示:申报单位需将评审的申报材料,如《广东省职称评审表》等和投诉受理部门及电话,在单位显著位置张榜或单位网站首页进行公示。
(二)评后公示:在市人社局对经评审通过人员名单进行评后公示时(网址:http://rsj.gz.gov.cn/ywzt/rcgz/gzzc/tzgg/tzgg/),各法人单位需同步在单位显著位置或单位网站首页进行通过人员评后公示,公示完成后3个工作日内将《评委会评审通过人员公示情况表》(附件7)纸质版报送至各主管部门,由主管部门汇总后报本评委办。逾期不报送《评委会评审通过人员公示情况表》的,评委办不予报送评审结果,所造成的后果由各申报单位自负。
八、凡属下列情况之一的申报材料不予受理
(一)不符合申报条件。
(二)不符合填写规范、没有使用规定表格。
(三)不按规定时间、程序报送材料。
(四)未按规定进行公示。
(五)明知不符合职称申报条件仍故意通过虚假承诺、伪造信息等手段进行申报;
(六)在职称申报中提供虚假材料、论文造假代写、剽窃他人作品或者学术成果,业绩成果不实或者造假等;
(七)近三年参与或完成的工程项目、技术攻关及改造项目或研究项目因本人技术、管理等原因发生质量安全责任事故的。
(八)其他不符合职称政策规定的。
九、评审费用
根据《广州市发展改革委 广州市财政局关于免征部分行政事业性收费的通知》(穗发改〔2018〕525号)规定,本评委会免征专业技术资格评审费。
十、其他事项
(一)取得职称资格的专业技术人员可登录“广东省专业技术人才职称管理系统”自行下载打印本人纸质证书,电子证书编号的查询参照穗人社发〔2024〕21号文附件3第41点的指引操行。
(二)有关职称申报的常见问题详见穗人社发〔2024〕21号文附件3。
(三)本评审通知及附件1-7请登录广州职称“评审通知”(http://rsj.gz.gov.cn/ywzt/rcgz/gzzc/zcsb/pstz/gzsggzjpwhndpsgztz/)栏目下载。
(四)为方便职称业务沟通,请各主管部门针对各申报单位联系人建立“2024年度建筑专业职称申报工作群”,以及时分享本评委办下发的通知信息。
(五)认定通过人员按申报程序退回加盖本评委会公章的《广东省初次职称考核认定申报表》,认定不通过人员不退回任何材料。
附件:1.广州市工程系列建筑专业初级职称评审委员会开评专业名称
2.上传证书、证明材料清单
3.2024年广州市工程系列建筑专业()级职称申报人员名册
4.建筑专业资料填报指南
5.职称表格填写模版
6.承诺书
7.评委会评审通过人员公示情况表
广州市建设科技中心
2025年2月26日
广州市建设科技中心关于做好2024年度工程系列建筑专业中级职称评审工作的通知
根据《广东省人力资源和社会保障厅关于印发广东省职称评审管理服务办法及配套规定的通知》(粤人社规〔2020〕33号)、广东省人力资源和社会保障厅《关于做好2024年度职称评审工作的通知》(粤人社发〔2024〕29号)和《广州市人力资源和社会保障局关于做好我市2024年度职称评审工作的通知》(穗人社发〔2024〕21号)、《广东省人力资源和社会保障厅 广东省住房和城乡建设厅关于印发广东省建筑工程技术人才职称评价标准条件的通知》(粤人社发〔2025〕4号)要求,为做好2024年度广州市工程系列建筑专业中级职称评审工作,现将有关事项通知如下:
一、评委会调整
从2024评审年度起,广州市建筑工程技术工程师资格评审委员会名称调整为广州市工程系列建筑专业中级职称评审委员会(以下简称“本评委会”)。
根据粤人社发〔2025〕4号文件规定,从2024评审年度起,新增装配式建筑设计、古建筑保护工程设计、装配式建筑施工、古建筑保护工程施工、建筑工程监测、绿色建筑、建筑智能化等专业技术岗位的职称评审。详见附件1。

二、严格落实职称申报各环节诚信承诺制
对职称申报、推荐等环节严格实行“谁审核、谁签名;谁签名、谁负责”的管理责任制,申报材料的真实性由申报人及其法人单位负责。请各申报单位切实做好本单位申报人员的材料初审及复核工作,尤其要做好本单位所有申报材料中学历、现职称证、业绩成果、论文、继续教育证书等资料的真实性的审查。
根据人力资源社会保障部《职称评审监管暂行办法》第十七条规定:申报人在提交职称申报材料时应同时签订个人承诺书,对申报材料真实性等进行承诺,承诺不实的,3年内(从下一个申报年度起算)不得申报评审职称。申报人通过办法第五条所规定违规行为取得职称,一经核实即由人力资源社会保障部门或评审单位予以撤销。申报人存在本办法第五条所规定违规行为之一的,记入诚信档案库,记录期限为3年。
根据人力资源社会保障部《职称评审监管暂行办法》第二十六条规定:申报人所在单位在职称申报评审中存在本办法第九条所规定违规行为之一的,监管部门应责令限期整改。整改不力的,依法予以通报批评。
三、申报途径和材料报送时间、地点
(一)申报人须登录“广州市职称业务申报与管理系统”(网址:https://gzrsj.rsj.gz.gov.cn/vsgzhr/login_home.aspx)填写相关资料并按附件2的要求上传证书、证明材料,生成《广东省职称评审表》并下载打印。申报人员的申报材料(含纸质材料、电子材料及“广州市职称业务申报与管理系统”上的系统数据)经申报单位、主管部门逐级审核后,由主管部门统一报送至广州市工程系列建筑专业评审委员会办公室(以下简称“评委办”)。同时,各申报单位需向主管部门提交申报人员名册,由主管部门按申报级别分别汇总申报人员名册(附件3)纸质版和电子版各1份提交至评委办,评委办依据主管部门汇总名册收取材料并进行资料审核。未提交附件3的,评委办视同未申报。
(二)经申报单位或主管部门审核不符合申报条件的材料,应注明原因退回,并及时告知申报人。各申报单位需严格按本通知要求提交材料,所有材料均为一次提交,提交后不予自行补充、替换、修改。
(三)申报材料报送时间及地点:各申报单位报送材料截止时间为2025年3月25日下午6:00,申报时间截止后一律不接收任何申报材料。各市属主管单位、各区住建局需在以上截止时间后5个工作日内将全部材料报送至:广州市越秀区东风中路318号嘉业大厦9楼广州市建设科技中心902办公室,工作时间(节假日除外):上午9:00-11:30、下午2:00-5:30,电话:020-83630458。
(四)退案修改截止时间:评委办初审后需退案修改的,退案修改后重新报送截止时间为2025年4月30日下午6:00(此时间为各市属单位主管部门及区住建局在系统重新报送至评委办的时间),申报人在提交材料后需及时登录“职称业务申报与管理系统”,掌握本人申报材料的审核进度,需退案修改的应按要求进行修改并及时重新提交至评委办,未及时提交的视为放弃本次申报。
四、受理范围
在下列单位之一从事建筑工程领域在职在岗工作的专业技术人员可申报本评委会相应专业职称。现工作单位为央企驻穗单位、部队驻穗单位的请勿申报本评委会职称评审。
1.广州市市属企事业单位(现工作单位或其上级主管单位归属于广州市人民政府,自主评审单位除外);
2.区属国有企事业单位(现工作单位或其上级主管单位归属于广州市各区人民政府,南沙区除外);
3.其他类型企事业单位(单位注册地在广州市各区民营企业、工作室、外省市公有制单位驻穗分支机构,南沙区除外)。
五、申报流程
广州市市属企事业单位专业技术人员:个人申报→申报单位审核→市属主管单位审核→报评委办
区属国有企事业单位专业技术人员:个人申报→申报单位审核→区住建局审核→报评委办
其他类型企事业单位专业技术人员:个人申报→申报单位审核→区住建局审核→报评委办。
六、申报条件要求
(一)申报人应当为本单位在职在岗的专业技术人员,公务员和离退休人员不得参加职称评审。受党政纪处分的,在影响期内不得申报职称评审。
(二)学历资历条件、工作经历(能力)、业绩成果等要求按照《广东省人力资源和社会保障厅 广东省住房和城乡建设厅关于印发广东省建筑工程技术人才职称评价标准条件的通知》(粤人社规〔2025〕4号)执行。
(三)按照穗人社发〔2024〕21号文附件3第27点的规定,本评委会不再开展建筑工程造价工程师的职称评审。
(四)专业技术人员申报两个系列或转系列评审、跨区域、跨单位流动专业技术人才职称重新评审和确认、国家专业技术人员职业资格与我省职称对应等问题按照穗人社发〔2024〕21号文附件3的相关要求执行。
七、申报材料要求
申报人应根据自己的专业技术岗位情况,对照省、市职称政策和相应专业评价标准条件要求,认真、客观、如实申报(资料填报要求详见附件4)。
(一)纸质材料(表格填写模版详见附件5)
1. 申报人需提交《广东省职称评审表》(表二,1份),《()级职称申报人基本情况及评审登记表》(表三,中级25份)的纸质材料(提交时无批注,所有内容限定在一张A3纸上,可双面打印)。
2. 附件6《承诺书》(1份)。
3.跨区域、跨单位流动专业技术人才职称确认需在“职称业务申报与管理系统”的“是否重新评审/确认”栏目选择“是”,并下载打印《广东省跨区域、跨单位流动专业技术人才职称确认表》1份,装订在《广东省职称评审表》后。
4.纸质材料请装在Ⅰ字型档案袋内(每人1袋,超过1袋的材料不予接收)。材料袋底部粘贴底部标签(附件7),须用胶水粘贴,不能用透明胶粘贴。《送评材料目录单》(表一,1份),粘贴于送评材料袋正面。如申报人提交了超出本条要求的其它任何材料,本评委办一概不负保管责任。
(二)PDF格式电子材料。具体扫描要求见附件8。
以下资料不再接收纸质材料,申报人需将以下资料原件扫描,并按要求提交相关电子材料至主管部门,主管部门将电子材料汇总后按申报级别分类提交至评委办。
1.“姓名+证书、证明材料”文件包括以下资料的原件扫描件。
①学历学位证书及学信网学历查询截图。国(境)外取得的学历学位须提供教育部留学服务中心认证的《国外学历学位认证书》或《港澳台学历学位认证书》,也可登录教育部留学服务中心网上服务大厅查询(http://zwfwbl.cscse.edu.cn/homeView/contactUs?type=2&tdsourcetag=s_pcqq_aiomsg),并提供查询结果截图。
②现职称证书。如现职称为省外或市外资格证,请参照附件4相关要求执行。
③《广东省专业技术人员继续教育证书》。提交2024年度完成“工程技术(建筑工程)”专业的继续教育证书,申报单位核实完证书的真假后加盖单位公章(或核实部门章)。
④任现职以来的社保购买明细(内容包括个人编号、姓名、证件号码、工作单位名称、在单位缴交社保的起止时间及缴费情况等信息)。社保购买单位与实际工作单位不一致的,需将劳务派遣合同、劳务派遣单位的派遣资质证明,或社保购买单位与实际工作单位联合出具的社保购买说明等一并扫描。
⑤其他职业资格证、上岗证。
2.“姓名+业绩成果材料”文件包括以下资料的原件扫描件,为方便评委审阅,本文件夹需根据资料顺序提交清单列表。序号(1)为必须提交项,序号(2)至(7)需至少选择其中1项以上提交。具体提交要求请参照附件4执行。
(1)参与完成中型以上工程技术项目1项或小型工程技术项目2项的佐证材料。
(2)工程奖项获奖项目材料。
(3)科研及课题材料。
(4)标准、规范规程、设计指引、工法、导则材料。
(5)发明专利、实用新型专利、科技研究成果材料。
(6)工程技术报告材料。
(7)公开发表论文、著作或学术交流报告材料。用此项作为业绩成果的请单列文件提交。公开发表的论文需按附件4要求一并提交论文期刊合法性查询、论文在三大期刊网站之一的收录证明及查重率报告单。
3.“姓名+年度考核登记表”文件。包括任现职以来或近4年的各年度考核表原件扫描件。
4.“姓名+其他材料”文件。包含《广东省专业技术人员申报职称评前公示情况表》(1份,评前公示结束后单位需加盖公章);《专业技术工作总结》(1份,着重总结任现职以来的专业技术工作情况,不超过3000字,本人签名后扫描);《()级职称申报人基本情况及评审登记表》(表三)。
5.“姓名+论文著作”文件。含论文、专著、译著、学术交流报告,参照附件4要求执行。
(三)申报人应按要求认真填写有关项目,文字表述要清楚,提交的申报材料必须真实。非在职学习阶段取得的专业技术工作经验、业绩成果及论文(著作)等不作为有效申报材料。
八、评前、评后“双公示”制度
各申报单位要严格按照省市职称评审工作要求,落实好“评前公示”、评审通过人员“评后公示”的“双公示”制度,公示时间均不少于5个工作日。
(一)评前公示:申报单位需将评审的申报材料,如《()级职称申报人基本情况及评审登记表》、《广东省职称评审表》等和投诉受理部门及电话,在单位显著位置张榜或单位网站首页进行公示,并将其他申报材料放置在单位会议室等公共场所,以供查验。
(二)评后公示:在市人社局对经评审通过人员名单进行评后公示时(网址:http://rsj.gz.gov.cn/ywzt/rcgz/gzzc/tzgg/tzgg/),各法人单位需同步在单位显著位置或单位网站首页进行通过人员评后公示,公示完成后3个工作日内将《评委会评审通过人员公示情况表》(附件9)纸质版报送至各主管部门,由主管部门汇总后报本评委办。逾期不报送《评委会评审通过人员公示情况表》的,评委办不予报送评审结果,所造成的后果由各申报单位自负。
九、凡属下列情况之一的申报材料不予受理
(一)不符合申报条件。
(二)不符合填写规范、没有使用规定表格。
(三)不按规定时间、程序报送材料。
(四)未按规定进行公示。
(五)明知不符合职称申报条件仍故意通过虚假承诺、伪造信息等手段进行申报;
(六)在职称申报中提供虚假材料、论文造假代写、剽窃他人作品或者学术成果,业绩成果不实或者造假等;
(七)近三年参与或完成的工程项目、技术攻关及改造项目或研究项目因本人技术、管理等原因发生质量安全责任事故的。
(八)其他不符合职称政策规定的。
十、评审费用
根据《广州市发展改革委 广州市财政局关于免征部分行政事业性收费的通知》(穗发改〔2018〕525号)规定,本评委会免征专业技术资格评审费(含认定、论著鉴定、答辩费)。
十一、其他事项
(一)取得职称资格的专业技术人员可登录“广东省专业技术人才职称管理系统”自行下载打印本人纸质证书,电子证书编号的查询参照穗人社发〔2024〕21号文附件3第41点的指引操行。
(二)有关职称申报的常见问题详见穗人社发〔2024〕21号文附件3。
(三)本评审通知及附件1-9请登录广州职称“评审通知”(http://rsj.gz.gov.cn/ywzt/rcgz/gzzc/zcsb/pstz/gzsggzjpwhndpsgztz/)栏目下载。
(四)为方便职称业务沟通,请各主管部门针对各申报单位职称联系人建立“2024年度建筑专业职称申报工作群”,以及时分享本评委办下发的通知信息。
(五)评审通过人员按申报程序退回加盖本评委会章的《广东省职称评审表》,评审不通过人员不退回任何材料。
附件:1.广州市工程系列建筑专业中级职称评审委员会评审专业范围及职称名称指引
2.上传证书、证明材料清单
3.2024年广州市工程系列建筑专业()级职称申报人员名册
4.建筑专业资料填报指南
5.职称表格填写模版
6.承诺书
7.材料袋底部标签
8.电子材料扫描要求
9.评委会评审通过人员公示情况表
广州市建设科技中心
2025年2月24日
广州市建设科技中心关于做好2024年度工程系列建筑专业中级职称认定工作的通知
各有关单位:
根据《广东省人力资源和社会保障厅关于印发广东省职称评审管理服务办法及配套规定的通知》(粤人社规〔2020〕33号)、广东省人力资源和社会保障厅《关于做好2024年度职称评审工作的通知》(粤人社发〔2024〕29号)和《广州市人力资源和社会保障局关于做好我市2024年度职称评审工作的通知》(穗人社发〔2024〕21号)、《广东省人力资源和社会保障厅 广东省住房和城乡建设厅关于印发广东省建筑工程技术人才职称评价标准条件的通知》(粤人社发〔2025〕4号)要求,为做好2024年度广州市工程系列建筑专业中级职称认定工作,现将有关事项通知如下:
一、评委会调整
从2024评审年度起,广州市建筑工程技术工程师资格评审委员会名称调整为广州市工程系列建筑专业中级职称评审委员会(以下简称“本评委会”)。
根据粤人社发〔2025〕4号文件规定,从2024评审年度起,新增装配式建筑设计、古建筑保护工程设计、装配式建筑施工、古建筑保护工程施工、建筑工程监测、绿色建筑、建筑智能化等专业技术岗位的职称评审。详见附件1。

二、严格落实职称申报各环节诚信承诺制
对职称申报、推荐等环节严格实行“谁审核、谁签名;谁签名、谁负责”的管理责任制,申报材料的真实性由申报人及其法人单位负责。请各申报单位切实做好本单位申报人员的材料初审及复核工作,尤其要做好本单位所有申报材料中学历、现职称证、业绩成果、论文、继续教育证书等资料的真实性的审查。
根据人力资源社会保障部《职称评审监管暂行办法》第十七条规定:“申报人在提交职称申报材料时应同时签订个人承诺书,对申报材料真实性等进行承诺,承诺不实的,3年内不得申报评审职称。申报人通过办法第五条所规定违规行为取得职称,一经核实即由人力资源社会保障部门或评审单位予以撤销。申报人存在本办法第五条所规定违规行为之一的,记入诚信档案库,记录期限为3年。”
根据人力资源社会保障部《职称评审监管暂行办法》第二十六条规定:“申报人所在单位在职称申报评审中存在本办法第九条所规定违规行为之一的,监管部门应责令限期整改。整改不力的,依法予以通报批评。”
三、申报途径和材料报送时间、地点
(一)申报人须登录“广州市职称业务申报与管理系统”(网址:https://gzrsj.rsj.gz.gov.cn/vsgzhr/login_home.aspx)填写相关资料并按附件2的要求上传证书、证明材料,生成《广东省初次职称考核认定申报表》并下载打印。申报人员的申报材料(含纸质材料、电子材料及“广州市职称业务申报与管理系统”上的系统数据)经申报单位、主管部门逐级审核后,由主管部门统一报送至广州市工程系列建筑专业评审委员会办公室(以下简称“评委办”)。同时,各申报单位需向主管部门提交申报人员名册,由主管部门按申报级别分别汇总申报人员名册(附件3)纸质版和电子版各1份提交至评委办,评委办依据主管部门汇总名册收取材料并进行资料审核。未提交附件3的,评委办视同未申报。
(二)经申报单位或主管部门审核不符合申报条件的材料,应注明原因退回,并及时告知申报人。各申报单位严格按本通知要求提交材料,所有材料均为一次提交,提交后不予自行补充、替换、修改。
(三)申报材料报送时间及地点:各申报单位报送材料截止时间为2025年3月25日下午6:00,申报时间截止后一律不接收任何申报材料。各市属主管单位、各区住建局需在以上截止时间后5个工作日内将全部材料报送至:广州市越秀区东风中路318号嘉业大厦9楼广州市建设科技中心902办公室,工作时间(节假日除外):上午9:00-11:30、下午2:00-5:30,电话:020-83630458。
(四)退案修改截止时间:评委办初审后需退案修改的,退案修改后重新报送截止时间为2025年4月30日下午6:00(此时间为各市属单位主管部门及区住建局在系统重新报送至评委办的时间),申报人在提交材料后需及时登录“职称业务申报与管理系统”,掌握本人申报材料的审核进度,需退案修改的应按要求进行修改并及时重新提交至评委办,未及时提交的视为放弃本次申报。
四、受理范围
在下列单位之一从事建筑工程领域在职在岗工作的专业技术人员可申报本评委会相应专业职称。现工作单位为央企驻穗单位、部队驻穗单位的请勿申报本评委会职称评审。
1.广州市市属企事业单位(现工作单位或其上级主管单位归属于广州市人民政府,自主评审单位除外);
2.区属国有企事业单位(现工作单位或其上级主管单位归属于广州市各区人民政府,南沙区除外);
3.其他类型企事业单位(单位注册地在广州市各区民营企业、工作室、外省市公有制单位驻穗分支机构,南沙区除外)。
五、申报流程
广州市市属企事业单位专业技术人员:个人申报→申报单位审核→市属主管单位审核→报评委办
区属国有企事业单位专业技术人员:个人申报→申报单位审核→区住建局审核→报评委办
其他类型企事业单位专业技术人员:个人申报→申报单位审核→区住建局审核→报评委办。
六、申报条件要求
(一)申报人应当为本单位在职在岗的专业技术人员,公务员和离退休人员不得参加职称评审。受党政纪处分的,在影响期内不得申报职称评审。
(二)学历资历条件要求按照《广东省人力资源和社会保障厅关于印发广东省职称评审管理服务办法及配套规定的通知》(粤人社规〔2020〕33号)执行。工作经历(能力)、业绩成果、按照《广东省人力资源和社会保障厅 广东省住房和城乡建设厅关于印发广东省建筑工程技术人才职称评价标准条件的通知》(粤人社规〔2025〕4号)执行。
(三)按照穗人社发〔2024〕21号文附件3第27点的规定,本评委会不再开展建筑工程造价工程师的职称认定。
(四)专业技术人员申报两个系列或转系列评审、跨区域、跨单位流动专业技术人才职称重新评审和确认、国家专业技术人员职业资格与我省职称对应等问题按照穗人社发〔2024〕21号文附件3的相关要求执行。
七、申报材料要求
申报人应根据自己的专业技术岗位情况,对照省、市职称政策和相应专业评价标准条件要求,认真、客观、如实申报(资料填报要求详见附件4)。
(一)纸质材料(表格填写模版详见附件5)
1.申报人需提交《广东省初次职称考核认定申报表》1份,《()级职称申报人基本情况及评审登记表》(表三,25份)的纸质材料(提交时无批注)。
2.附件6《承诺书》(1份)。
3.纸质材料请装在Ⅰ字型档案袋内(每人1袋,超过1袋的材料不予接收)。材料袋底部粘贴底部标签(附件7),须用胶水粘贴,不能用透明胶粘贴。《送评材料目录单》(表一,1份),粘贴于送评材料袋正面。如申报人提交了超出本条要求的其它任何材料,本评委办一概不负保管责任。
(二)PDF格式电子材料。具体扫描要求见附件8。
以下资料不再接收纸质材料,申报人需将以下资料原件扫描,并按要求提交相关电子材料至主管部门,主管部门将电子材料汇总后按申报级别分类提交至评委办。
1.“姓名+证书、证明材料”文件包括以下资料的原件扫描件。
①学历学位证书、在校所学课程成绩单、学信网学历查询截图。国(境)外取得的学历学位须提供:成绩单中文翻译件、教育部留学服务中心认证的《国外学历学位认证书》或《港澳台学历学位认证书》,也可登录教育部留学服务中心网上服务大厅查询(http://zwfwbl.cscse.edu.cn/homeView/contactUs?type=2&tdsourcetag=s_pcqq_aiomsg),并提供查询结果截图。
②参加工作以来的社保购买明细(内容包括个人编号、姓名、证件号码、工作单位名称、在单位缴交社保的起止时间及缴费情况等信息)。社保购买单位与实际工作单位不一致的,需将劳务派遣合同、劳务派遣单位的派遣资质证明,或社保购买单位与实际工作单位联合出具的社保购买说明等一并扫描。
③其他职业资格证、上岗证。
2. “姓名+业绩成果材料”文件包括以下资料的原件扫描件,为方便评委审阅,本文件夹需根据资料顺序提交清单列表。序号(1)为必须提交项,序号(2)至(7)需至少选择其中1项以上提交。具体提交要求请参照附件4执行。
(1)参与完成中型以上工程技术项目1项或小型工程技术项目2项的佐证材料。
(2)工程奖项获奖项目材料。
(3)科研及课题材料。
(4)标准、规范规程、设计指引、工法、导则材料。
(5)发明专利、实用新型专利、科技研究成果材料。
(6)工程技术报告材料。
(7)公开发表论文、专著、译著或学术交流报告材料。用此项作为业绩成果的请单列文件提交。公开发表的论文需按附件4要求一并提交论文期刊合法性查询、论文在三大期刊网站之一的收录证明及查重率报告单。
3.“姓名+年度考核登记表”文件。提供不少于资历年限要求年度的年度考核表原件扫描件。
4.“姓名+其他材料”文件。包含《广东省专业技术人员申报职称评前公示情况表》(1份,评前公示结束后单位需加盖公章);《专业技术工作总结》(1份,着重总结任现职以来的专业技术工作情况,不超过3000字,本人签名后扫描);《()级职称申报人基本情况及评审登记表》(表三)。
5.“姓名+论文著作”文件。含论文、著作、学术交流报告。参照附件4要求执行。
(三)申报人应按要求认真填写有关项目,文字表述要清楚,提交的申报材料必须真实。非在职学习阶段取得的专业技术工作经验、业绩成果及论文(著作)等不作为有效申报材料。
八、评前、评后“双公示”制度
各申报单位要严格按照省市职称评审工作要求,落实好“评前公示”、评审通过人员“评后公示”的“双公示”制度,公示时间均不少于5个工作日。
(一)评前公示:申报单位需将认定的申报材料,如《()级职称申报人基本情况及评审登记表》、《初次职称考核认定表》等和投诉受理部门及电话,在单位显著位置张榜或单位网站首页进行公示,并将其他申报材料放置在单位会议室等公共场所,以供查验。
(二)评后公示:在市人社局对经评审通过人员名单进行评后公示时(网址:http://rsj.gz.gov.cn/ywzt/rcgz/gzzc/tzgg/tzgg/),各法人单位需同步在单位显著位置或单位网站首页进行通过人员评后公示,公示完成后3个工作日内将《评委会评审通过人员公示情况表》(附件9)纸质版报送至各主管部门,由主管部门汇总后报本评委办。逾期不报送《评委会评审通过人员公示情况表》的,评委办不予报送评审结果,所造成的后果由各申报单位自负。
九、凡属下列情况之一的申报材料不予受理
(一)不符合申报条件。
(二)不符合填写规范、没有使用规定表格。
(三)不按规定时间、程序报送材料。
(四)未按规定进行公示。
(五)明知不符合职称申报条件仍故意通过虚假承诺、伪造信息等手段进行申报;
(六)在职称申报中提供虚假材料、论文造假代写、剽窃他人作品或者学术成果,业绩成果不实或者造假等;
(七)近三年参与或完成的工程项目、技术攻关及改造项目或研究项目因本人技术、管理等原因发生质量安全责任事故的。
(八)其他不符合职称政策规定的。
十、评审费用
根据《广州市发展改革委 广州市财政局关于免征部分行政事业性收费的通知》(穗发改〔2018〕525号)规定,本评委会免征专业技术资格评审费(含认定、论著鉴定、答辩费)。
十一、其他事项
(一)取得职称资格的专业技术人员可登录“广东省专业技术人才职称管理系统”自行下载打印本人纸质证书,电子证书编号的查询参照穗人社发〔2024〕21号文附件3第41点的指引操行。
(二)有关职称申报的常见问题详见穗人社发〔2024〕21号文附件3。
(三)本评审通知及附件1-9请登录广州职称“评审通知”(http://rsj.gz.gov.cn/ywzt/rcgz/gzzc/zcsb/pstz/gzsggzjpwhndpsgztz/)栏目下载。
(四)为方便职称业务沟通,请各主管部门针对各申报单位职称联系人建立“2024年度建筑专业职称申报工作群”,以及时分享本评委办下发的通知信息。
(五)评审通过人员按申报程序退回加盖本评委会章的《初次职称考核认定申报表》,评审不通过人员不退回任何材料。
附件:1.广州市工程系列建筑专业中级职称评审委员会评审专业范围及职称名称指引
2.上传证书、证明材料清单
3.2024年广州市工程系列建筑专业()级职称申报人员名册
4.建筑专业资料填报指南
5.职称表格填写模版
6.承诺书
7.材料袋底部标签
8.电子材料扫描要求
9.评委会评审通过人员公示情况表
广州市建设科技中心
2025年2月24日
广州市建设科技中心关于做好2024年度工程系列建筑专业副高级职称评审工作的通知
根据《广东省人力资源和社会保障厅关于印发广东省职称评审管理服务办法及配套规定的通知》(粤人社规〔2020〕33号)、广东省人力资源和社会保障厅《关于做好2024年度职称评审工作的通知》(粤人社发〔2024〕29号)和《广州市人力资源和社会保障局关于做好我市2024年度职称评审工作的通知》(穗人社发〔2024〕21号)、《广东省人力资源和社会保障厅 广东省住房和城乡建设厅关于印发广东省建筑工程技术人才职称评价标准条件的通知》(粤人社发〔2025〕4号)要求,为做好2024年度广州市工程系列建筑专业副高级职称评审工作,现将有关事项通知如下:
一、评委会调整
从2024评审年度起,广州市建筑工程技术高级工程师资格评审委员会名称调整为广州市工程系列建筑专业副高级职称评审委员会(以下简称“本评委会”)。
根据粤人社发〔2025〕4号文件规定,从2024评审年度起,新增装配式建筑设计、古建筑保护工程设计、装配式建筑施工、古建筑保护工程施工、建筑工程监测、绿色建筑、建筑智能化等专业技术岗位的职称评审。详见附件1。

二、严格落实职称申报各环节诚信承诺制
对职称申报、推荐等环节严格实行“谁审核、谁签名;谁签名、谁负责”的管理责任制,申报材料的真实性由申报人及其法人单位负责。请各申报单位切实做好本单位申报人员的材料初审及复核工作,尤其要做好本单位所有申报材料中学历、现职称证、业绩成果、论文、继续教育证书等资料的真实性的审查。
根据人力资源社会保障部《职称评审监管暂行办法》第十七条规定:“申报人在提交职称申报材料时应同时签订个人承诺书,对申报材料真实性等进行承诺,承诺不实的,3年内不得申报评审职称。申报人通过办法第五条所规定违规行为取得职称,一经核实即由人力资源社会保障部门或评审单位予以撤销。申报人存在本办法第五条所规定违规行为之一的,记入诚信档案库,记录期限为3年。”
根据人力资源社会保障部《职称评审监管暂行办法》第二十六条规定:“申报人所在单位在职称申报评审中存在本办法第九条所规定违规行为之一的,监管部门应责令限期整改。整改不力的,依法予以通报批评。”
三、申报途径和材料报送时间、地点
(一)申报人须登录“广州市职称业务申报与管理系统”(网址:https://gzrsj.rsj.gz.gov.cn/vsgzhr/login_home.aspx)填写相关资料并按附件2的要求上传证书、证明材料,生成《广东省职称评审表》并下载打印。申报人员的申报材料(含纸质材料、电子材料及“广州市职称业务申报与管理系统”上的系统数据)经申报单位、主管部门逐级审核后,由主管部门统一报送至广州市工程系列建筑专业评审委员会办公室(以下简称“评委办”)。同时,各申报单位需向主管部门提交申报人员名册,由主管部门按申报级别分别汇总申报人员名册(附件3)纸质版和电子版各1份提交至评委办,评委办依据主管部门汇总名册收取材料并进行资料审核。未提交附件3的,评委办视同未申报。
(二)经申报单位或主管部门审核不符合申报条件的材料,应注明原因退回,并及时告知申报人。各申报单位严格按本通知要求提交材料,所有材料均为一次提交,提交后不予自行补充、替换、修改。
(三)申报材料报送时间及地点:各申报单位报送材料截止时间为2025年3月31日下午6:00,申报时间截止后一律不接收任何申报材料。各市属主管单位、各区住建局需在以上截止时间后5个工作日内将全部材料报送至:广州市越秀区东风中路318号嘉业大厦9楼广州市建设科技中心902办公室,工作时间(节假日除外):上午9:00-11:30、下午2:00-5:30,电话:020-83630458。
(四)退案修改截止时间:评委办初审后需退案修改的,退案修改后重新报送截止时间为2025年6月27日下午6:00(此时间为各市属单位主管部门及区住建局在系统重新报送至评委办的时间),申报人在提交材料后需及时登录“职称业务申报与管理系统”,掌握本人申报材料的审核进度,需退案修改的应按要求进行修改并及时重新提交至评委办,未及时提交的视为放弃本次申报。
四、受理范围
在下列单位之一从事建筑工程领域在职在岗工作的专业技术人员可申报本评委会相应专业职称。现工作单位为央企驻穗单位、部队驻穗单位的请勿申报本评委会职称评审。
1.广州市市属企事业单位(现工作单位或其上级主管单位归属于广州市人民政府,自主评审单位除外);
2.区属国有企事业单位(现工作单位或其上级主管单位归属于广州市各区人民政府,南沙区除外);
3.其他类型企事业单位(单位注册地在广州市各区民营企业、工作室、外省市公有制单位驻穗分支机构,南沙区除外)。
五、申报流程
广州市市属企事业单位专业技术人员:个人申报→申报单位审核→市属主管单位审核→报评委办
区属国有企事业单位专业技术人员:个人申报→申报单位审核→区住建局审核→报评委办
其他类型企事业单位专业技术人员:个人申报→申报单位审核→区住建局审核→报评委办。
六、申报条件要求
(一)申报人应当为本单位在职在岗的专业技术人员,公务员和离退休人员不得参加职称评审。受党政纪处分的,在影响期内不得申报职称评审。
(二)学历资历条件、工作经历(能力)、业绩成果、论文著作、申报专业等要求按照《广东省人力资源和社会保障厅 广东省住房和城乡建设厅关于印发〈广东省建筑工程技术人才职称评价标准条件〉的通知》(粤人社规〔2025〕4号)执行。
(三)专业技术人员申报两个系列或转系列评审、跨区域、跨单位流动专业技术人才职称重新评审和确认、国家专业技术人员职业资格与我省职称对应等问题按照穗人社发〔2024〕21号文附件3的相关要求执行。
(四)高级职称评审实行面试答辩与评审相结合的方式,具体要求以短信通知为准。
七、申报材料要求
申报人应根据自己的专业技术岗位情况,对照省、市职称政策和相应专业资格条件要求,认真、客观、如实申报(资料填报要求详见附件4)。
(一)纸质材料(表格填写模版详见附件5)
1.申报人需提交《广东省职称评审表》(表二,1份)。
2.《()级职称申报人基本情况及评审登记表》(表三,25份)的纸质材料(提交时无批注,所有内容限定在一张A3纸上,可双面打印)。
3.附件6《承诺书》(1份)。
4.跨区域、跨单位流动专业技术人才职称确认需在“职称业务申报与管理系统”的“是否重新评审/确认”栏目选择“是”,并下载打印《广东省跨区域、跨单位流动专业技术人才职称确认表》1份,装订在《广东省职称评审表》后。
5.纸质材料请装在Ⅰ字型档案袋内(每人1袋,超过1袋的材料不予接收)。材料袋底部粘贴底部标签(附件7),须用胶水粘贴,不能用透明胶粘贴。《送评材料目录单》(表一,1份),粘贴于送评材料袋正面。如申报人提交了超出本条要求的其它任何材料,本评委办一概不负保管责任。
(二)PDF格式电子材料。具体扫描要求见附件8。
以下资料不再接收纸质材料,申请人需将以下资料原件扫描,并按要求提交相关电子材料至主管部门,主管部门将电子材料汇总后按申报级别分类提交至评委办。
1.“姓名+证书、证明材料”文件包括以下资料的原件扫描件。
①学历学位证书及学信网学历查询截图。国(境)外取得的学历学位须提供教育部留学服务中心认证的《国外学历学位认证书》或《港澳台学历学位认证书》,也可登录教育部留学服务中心网上服务大厅查询(http://zwfwbl.cscse.edu.cn/homeView/contactUs?type=2&tdsourcetag=s_pcqq_aiomsg),并提供查询结果截图。
②现职称证书及查询截图(现职称非广州市取得提供)。如现职称为省外或市外资格证,请参照附件4相关要求执行。
③《广东省专业技术人员继续教育证书》。提交2024年度完成“工程技术(建筑工程)”专业的继续教育证书,申报单位核实完证书的真假后加盖单位公章。
④任现职以来的社保购买明细(内容包括个人编号、姓名、证件号码、工作单位名称、在单位缴交社保的起止时间及缴费情况等信息)。社保购买单位与实际工作单位不一致的,需将劳务派遣合同、劳务派遣单位的派遣资质证明,或社保购买单位与实际工作单位联合出具的社保购买说明等一并扫描。
⑤其他职业资格证、上岗证。
2. “姓名+业绩成果材料”文件包括以下资料的原件扫描件,为方便评委审阅,本文件夹需根据资料顺序提交清单列表。第①项为必交材料,第②至⑧项请根据本人实际情况选择至少2项提交。提交评审的业绩佐证扫描件均为原件扫描。具体提交要求请参照附件4执行。
①任现职以来完成项目的材料。
②获奖材料。
③科研及课题材料。
④技术标准、规范规程材料。
⑤专利材料。
⑥工程技术报告材料。
⑦行业研究报告、产业报告材料。
⑧著作、论文、学术交流报告材料。公开发表的论文需按附件4要求一并提交论文期刊合法性查询、论文在三大期刊网站之一收录证明及查重率报告单。
3.“姓名+年度考核登记表”文件。包括任现职以来或近5年的各年度考核表原件扫描件。
4.“姓名+其他材料”文件。包含《广东省专业技术人员申报职称评前公示情况表》(1份,评前公示结束后单位需加盖公章);《专业技术工作总结》(1份,着重总结任现职以来的专业技术工作情况,不超过3000字,本人签名后扫描);《()级职称申报人基本情况及评审登记表》(表三);破格申报推荐表(1份,申请破格评审的专业技术人员,需提交破格申报推荐表的原件、2个推荐人身份证及职称证原件的扫描件,附件9)。
5.“姓名+代表性成果”文件。包括代表性成果清单(见附件10)、及相关佐证材料。
(三)申报人应按要求认真填写有关项目,文字表述要清楚,提交的申报材料必须真实。非在职学习阶段取得的专业技术工作经验、业绩成果及论文(著作)等不作为有效申报材料。
八、评前、评后“双公示”制度
各申报单位要严格按照省市职称评审工作要求,落实好“评前公示”、评审通过人员“评后公示”的“双公示”制度,公示时间均不少于5个工作日。
(一)评前公示:申报单位需将评审的申报材料,如《()级职称申报人基本情况及评审登记表》、《广东省职称评审表》、等及投诉受理部门及电话,在单位显著位置张榜或单位网站首页进行公示,并将其他申报材料放置在单位会议室等公共场所,以供查验。
(二)评后公示:在市人社局对经评审通过人员名单进行评后公示时(网址:http://rsj.gz.gov.cn/ywzt/rcgz/gzzc/tzgg/tzgg/),各法人单位需同步在单位显著位置或单位网站首页进行通过人员评后公示,公示完成后3个工作日内将《评委会评审通过人员公示情况表》(附件11)纸质版报送至各主管部门,由主管部门汇总后报本评委办。逾期不报送《评委会评审通过人员公示情况表》的,评委办不予报送评审结果,所造成的后果由各申报单位自负。
九、凡属下列情况之一的申报材料不予受理
(一)不符合申报条件。
(二)不符合填写规范、没有使用规定表格。
(三)不按规定时间、程序报送材料。
(四)未按规定进行公示。
(五)明知不符合职称申报条件仍故意通过虚假承诺、伪造信息等手段进行申报;
(六)在职称申报中提供虚假材料、论文造假代写、剽窃他人作品或者学术成果,业绩成果不实或者造假等;
(七)近三年参与或完成的工程项目、技术攻关及改造项目或研究项目因本人技术、管理等原因发生质量安全责任事故的。
(八)其他不符合职称政策规定的。
十、评审费用
根据《广州市发展改革委 广州市财政局关于免征部分行政事业性收费的通知》(穗发改〔2018〕525号)规定,本评委会免征专业技术资格评审费(含认定、论著鉴定、答辩费)。
十一、其他事项
(一)取得职称资格的专业技术人员可登录“广东省专业技术人才职称管理系统”自行下载打印本人纸质证书,电子证书编号的查询参照穗人社发〔2024〕21号文附件3第41点的指引操行。
(二)有关职称申报的常见问题详见穗人社发〔2024〕21号文附件3。
(三)本评审通知及相关附件(附件1-11)请登录广州职称“评审通知”(http://rsj.gz.gov.cn/ywzt/rcgz/gzzc/zcsb/pstz/gzsggzjpwhndpsgztz/)栏目下载。
(四)为方便职称业务沟通,请各主管部门针对申报单位联系人建立“2024年度建筑专业职称申报工作群”,以及时分享本评委办下发的通知信息。
(五)评审通过人员按申报程序退回加盖本评委会章的《广东省职称评审表》,评审不通过人员不退回任何材料。
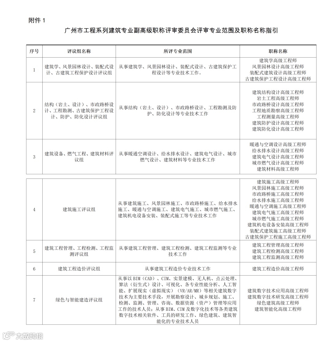
附件:1.广州市工程系列建筑专业副高级职称评审委员会评审专业范围及职称名称指引
2.上传证书、证明材料清单
3.2024年广州市工程系列建筑专业()级职称申报人员名册
4.建筑专业资料填报指南
5.职称表格填写模版
6.承诺书
7.材料袋底部标签
8.电子材料扫描要求
9.广州市工程系列建筑专业职称评审破格申报推荐表
10. 代表性成果清单
11. 评委会评审通过人员公示情况表
广州市建设科技中心
2025年2月24日
广州市建设科技中心关于做好2024年度工程系列建筑专业正高级职称评审工作的通知
各有关单位:
根据《广东省人力资源和社会保障厅关于印发广东省职称评审管理服务办法及配套规定的通知》(粤人社规〔2020〕33号)、广东省人力资源和社会保障厅《关于做好2024年度职称评审工作的通知》(粤人社发〔2024〕29号)和《广州市人力资源和社会保障局关于做好我市2024年度职称评审工作的通知》(穗人社发〔2024〕21号)要求,为做好2024年度广州市工程系列建筑专业正高级职称评审工作,现将有关事项通知如下:
一、评委会调整
从2024评审年度起,广州市工程系列建筑专业正高级工程师职称评审委员会名称调整为广州市工程系列建筑专业正高级职称评审委员会(以下简称“本评委会”)。
根据粤人社发〔2025〕4号文件规定,从2024评审年度起,新增装配式建筑设计、建筑幕墙设计、古建筑保护工程设计、装配式建筑施工、建筑幕墙施工、古建筑保护工程施工、建筑工程监测、绿色建筑、建筑智能化等专业技术岗位的职称评审。详见附件1。

二、严格落实职称申报各环节诚信承诺制
对职称申报、推荐等环节严格实行“谁审核、谁签名;谁签名、谁负责”的管理责任制,申报材料的真实性由申报人及其法人单位负责。请各申报单位切实做好本单位申报人员的材料初审及复核工作,尤其要做好本单位所有申报材料中学历、现职称证、业绩成果、论文、继续教育证书等资料的真实性的审查。
根据人力资源社会保障部《职称评审监管暂行办法》第十七条规定:“申报人在提交职称申报材料时应同时签订个人承诺书,对申报材料真实性等进行承诺,承诺不实的,3年内不得申报评审职称。申报人通过办法第五条所规定违规行为取得职称,一经核实即由人力资源社会保障部门或评审单位予以撤销。申报人存在本办法第五条所规定违规行为之一的,记入诚信档案库,记录期限为3年。”
根据人力资源社会保障部《职称评审监管暂行办法》第二十六条规定:“申报人所在单位在职称申报评审中存在本办法第九条所规定违规行为之一的,监管部门应责令限期整改。整改不力的,依法予以通报批评。”
三、申报途径和材料报送时间、地点
(一)申报人须登录“广州市职称业务申报与管理系统”(网址:https://gzrsj.rsj.gz.gov.cn/vsgzhr/login_home.aspx)填写相关资料并按附件2的要求上传证书、证明材料,生成《广东省职称评审表》并下载打印。申报人员的申报材料(含纸质材料、电子材料及“广州市职称业务申报与管理系统”上的系统数据)经申报单位、主管部门逐级审核后,由主管部门统一报送至广州市工程系列建筑专业评审委员会办公室(以下简称“评委办”)。同时,各申报单位需向主管部门提交申报人员名册,由主管部门按申报级别分别汇总申报人员名册(附件3)纸质版和电子版各1份提交至评委办,评委办依据主管部门汇总名册收取材料并进行资料审核。未提交附件3的,评委办视同未申报。
(二)经申报单位或主管部门审核不符合申报条件的材料,应注明原因退回,并及时告知申报人。各申报单位严格按本通知要求提交材料,所有材料均为一次提交,提交后不予自行补充、替换、修改。
(三)申报材料报送时间及地点:各申报单位报送材料截止时间为2025年3月31日下午6:00,申报时间截止后一律不接收任何申报材料。各市属主管单位、各区住建局需在以上截止时间后5个工作日内将全部材料报送至:广州市越秀区东风中路318号嘉业大厦9楼广州市建设科技中心902办公室,工作时间(节假日除外):上午9:00-11:30、下午2:00-5:30,电话:020-83630458。
(四)退案修改截止时间:评委办初审后需退案修改的,退案修改后重新报送截止时间为2025年6月27日下午6:00(此时间为各市属单位主管部门及区住建局在系统重新报送至评委办的时间),申报人在提交材料后需及时登录“职称业务申报与管理系统”,掌握本人申报材料的审核进度,需退案修改的应按要求进行修改并及时重新提交至评委办,未及时提交的视为放弃本次申报。
四、受理范围
在下列单位之一从事建筑工程领域在职在岗工作的专业技术人员可申报本评委会相应专业职称。现工作单位为央企驻穗单位、部队驻穗单位的请勿申报本评委会职称评审。
1.广州市市属企事业单位(现工作单位或其上级主管单位归属于广州市人民政府,自主评审单位除外);
2.区属国有企事业单位(现工作单位或其上级主管单位归属于广州市各区人民政府,南沙区除外);
3.其他类型企事业单位(单位注册地在广州市各区民营企业、工作室、外省市公有制单位驻穗分支机构,南沙区除外)。
五、申报流程
广州市市属企事业单位专业技术人员:个人申报→申报单位审核→市属主管单位审核→报评委办
区属国有企事业单位专业技术人员:个人申报→申报单位审核→区住建局审核→报评委办
其他类型企事业单位专业技术人员:个人申报→申报单位审核→区住建局审核→报评委办。
六、申报条件要求
(一)申报人应当为本单位在职在岗的专业技术人员,公务员和离退休人员不得参加职称评审。受党政纪处分的,在影响期内不得申报职称评审。
(二)学历资历条件、工作经历(能力)、业绩成果、论文著作、申报专业等要求按照《广东省人力资源和社会保障厅 广东省住房和城乡建设厅关于印发〈广东省建筑工程技术人才职称评价标准条件〉的通知》(粤人社规〔2025〕4号)执行。
(三)专业技术人员申报两个系列或转系列评审、跨区域、跨单位流动专业技术人才职称重新评审和确认、国家专业技术人员职业资格与我省职称对应等问题按照穗人社发〔2024〕21号文附件3的相关要求执行。
(四)正高级职称评审实行面试答辩与评审相结合的方式,具体要求以短信通知为准。
七、申报材料要求
申报人应根据自己的专业技术岗位情况,对照省、市职称政策和相应专业资格条件要求,认真、客观、如实申报(资料填报要求详见附件4)。
(一)纸质材料(表格填写模版详见附件5)
1.申报人需提交《广东省职称评审表》(表二,1份)。
2.《()级职称申报人基本情况及评审登记表》(表三,正高级20份)的纸质材料(提交时无批注,所有内容限定在一张A3纸上,可双面打印)。
3.附件6《承诺书》(1份)。
4.跨区域、跨单位流动专业技术人才职称确认需在“职称业务申报与管理系统”的“是否重新评审/确认”栏目选择“是”,并下载打印《广东省跨区域、跨单位流动专业技术人才职称确认表》1份,装订在《广东省职称评审表》后。
5.纸质材料请装在Ⅰ字型档案袋内(每人1袋,超过1袋的材料不予接收)。材料袋底部粘贴底部标签(附件7),须用胶水粘贴,不能用透明胶粘贴。《送评材料目录单》(表一,1份),粘贴于送评材料袋正面。如申报人提交了超出本条要求的其它任何材料,本评委办一概不负保管责任。
(二)PDF格式电子材料。具体扫描要求见附件8。
以下资料不再接收纸质材料,申请人需将以下资料原件扫描,并按要求提交相关电子材料至主管部门,主管部门将电子材料汇总后按申报级别分类提交至评委办。
1.“姓名+证书、证明材料”文件包括以下资料的原件扫描件。
①学历学位证书及学信网学历查询截图。国(境)外取得的学历学位须提供教育部留学服务中心认证的《国外学历学位认证书》或《港澳台学历学位认证书》,也可登录教育部留学服务中心网上服务大厅查询(http://zwfwbl.cscse.edu.cn/homeView/contactUs?type=2&tdsourcetag=s_pcqq_aiomsg),并提供查询结果截图。
②现职称证书及查询截图(现职称非广州市取得提供)。如现职称为省外或市外资格证,请参照附件4相关要求执行。
③《广东省专业技术人员继续教育证书》。提交2024年度完成“工程技术(建筑工程)”专业的继续教育证书,申报单位核实完证书的真假后加盖单位公章。
④任现职以来的社保购买明细(内容包括个人编号、姓名、证件号码、工作单位名称、在单位缴交社保的起止时间及缴费情况等信息)。社保购买单位与实际工作单位不一致的,需将劳务派遣合同、劳务派遣单位的派遣资质证明,或社保购买单位与实际工作单位联合出具的社保购买说明等一并扫描。
⑤其他职业资格证、上岗证。
2. “姓名+业绩成果材料”文件包括以下资料的原件扫描件,为方便评委审阅,本文件夹需根据资料顺序提交清单列表。第①项为必交材料,第②至⑧项请根据本人实际情况选择至少3项提交。提交评审的业绩佐证扫描件均为原件扫描。具体提交要求请参照附件4执行。
①任现职以来完成项目的材料。
②获奖材料。
③科研及课题材料。
④技术标准、规范规程材料。
⑤专利材料。
⑥工程技术报告材料。
⑦行业研究报告、产业报告材料。
⑧著作、论文材料。用此项作为业绩成果的请单列文件提交。公开发表的论文需按附件4要求一并提交论文期刊合法性查询、论文在三大期刊网站之一收录证明及查重率报告单。
3.“姓名+年度考核登记表”文件。包括任现职以来或近5年的各年度考核表原件扫描件。
4.“姓名+其他材料”文件。包含《广东省专业技术人员申报职称评前公示情况表》(1份,评前公示结束后单位需加盖公章);《专业技术工作总结》(1份,着重总结任现职以来的专业技术工作情况,不超过3000字,本人签名后扫描);《()级职称申报人基本情况及评审登记表》(表三);破格申报推荐表(1份,申请破格评审的专业技术人员,需提交破格申报推荐表的原件、2个推荐人身份证及职称证原件的扫描件,见附件9)。
5.“姓名+代表性成果及论文著作”文件。包括代表性成果清单(见附件10)及相关佐证材料。
(三)申报人应按要求认真填写有关项目,文字表述要清楚,提交的申报材料必须真实。非在职学习阶段取得的专业技术工作经验、业绩成果及论文(著作)等不作为有效申报材料。
八、评前、评后“双公示”制度
各申报单位要严格按照省市职称评审工作要求,落实好“评前公示”、评审通过人员“评后公示”的“双公示”制度,公示时间均不少于5个工作日。
(一)评前公示:申报单位需将评审的申报材料,如《()级职称申报人基本情况及评审登记表》、《广东省职称评审表》、等及投诉受理部门及电话,在单位显著位置张榜或单位网站首页进行公示,并将其他申报材料放置在单位会议室等公共场所,以供查验。
(二)评后公示:在市人社局对经评审通过人员名单进行评后公示时(网址:http://rsj.gz.gov.cn/ywzt/rcgz/gzzc/tzgg/tzgg/),各法人单位需同步在单位显著位置或单位网站首页进行通过人员评后公示,公示完成后3个工作日内将《评委会评审通过人员公示情况表》(附件11)纸质版报送至各主管部门,由主管部门汇总后报本评委办。逾期不报送《评委会评审通过人员公示情况表》的,评委办不予报送评审结果,所造成的后果由各申报单位自负。
九、凡属下列情况之一的申报材料不予受理
(一)不符合申报条件。
(二)不符合填写规范、没有使用规定表格。
(三)不按规定时间、程序报送材料。
(四)未按规定进行公示。
(五)明知不符合职称申报条件仍故意通过虚假承诺、伪造信息等手段进行申报;
(六)在职称申报中提供虚假材料、论文造假代写、剽窃他人作品或者学术成果,业绩成果不实或者造假等;
(七)近三年参与或完成的工程项目、技术攻关及改造项目或研究项目因本人技术、管理等原因发生质量安全责任事故的。
(八)其他不符合职称政策规定的。
十、评审费用
根据《广州市发展改革委 广州市财政局关于免征部分行政事业性收费的通知》(穗发改〔2018〕525号)规定,本评委会免征专业技术资格评审费(含认定、论著鉴定、答辩费)。
十一、其他事项
(一)取得职称资格的专业技术人员可登录“广东省专业技术人才职称管理系统”自行下载打印本人纸质证书,电子证书编号的查询参照穗人社发〔2024〕21号文附件3第41点的指引操行。
(二)有关职称申报的常见问题详见穗人社发〔2024〕21号文附件3。
(三)本评审通知及附件1-11请登录广州职称“评审通知”(http://rsj.gz.gov.cn/ywzt/rcgz/gzzc/zcsb/pstz/gzsggzjpwhndpsgztz/)栏目下载。
(四)为方便职称业务沟通,请各主管部门针对申报单位联系人建立“2024年度建筑专业职称申报工作群”,以及时分享本评委办下发的通知信息。
(五)评审通过人员按申报程序退回加盖本评委会章的《广东省职称评审表》,评审不通过人员不退回任何材料。
附件:1.广州市工程系列建筑专业正高级职称评审委员会评审专业范围及职称名称指引
2.上传证书、证明材料清单
3.2024年广州市工程系列建筑专业()级职称申报人员名册
4.建筑专业资料填报指南
5.职称表格填写模版
6.承诺书
7.材料袋底部标签
8.电子材料扫描要求
9.广州市工程系列建筑专业职称评审破格申报推荐表
10.代表性成果清单
11.评委会评审通过人员公示情况表
广州市建设科技中心
2025年2月26日
如果觉得没有把握
不清楚自己是否符合申报条件?
初次申报无从下手?
多次申报多次不成功?
工作忙,没时间申报?
找老师获取职称评审方案和帮助



