公司简介
中国葛洲坝集团电力有限责任公司(以下简称公司)是中国能建旗下骨干企业中国葛洲坝集团股份有限公司的重要建筑子企业。公司拥有包括电力工程施工总承包特级资质、电力行业甲级设计资质在内的多项资质、资格。主营业务涵盖电力工程(机电工程)、市政工程、中小型水利水电工程。
公司连续多年跻身国家“高新技术企业”行列,荣获“全国优秀施工企业”“全国安装行业先进企业”“全国科技创新先进企业”称号。承建的藏中联网工程和广东清远抽水蓄能工程荣获“菲迪克2021年工程项目优秀奖”。
当前,公司正立足国内、国际两个市场,当好能源转型的推动者,积极融入和服务国家碳达峰、碳中和“30·60”战略目标,致力成为中国能建新能源产业的排头兵。
现因工作需要,面向集团内外公开招聘相关岗位成熟人才,有关事项公告如下:
一、招聘岗位
公司所属国际项目部总工程师、生产副经理等专业岗位人才。
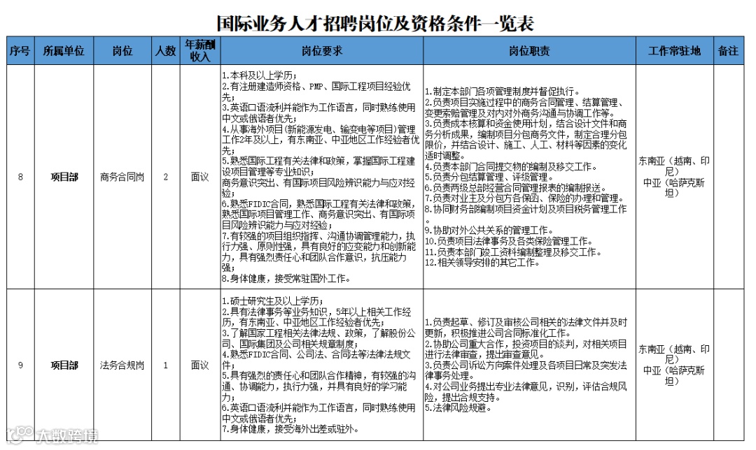
具体岗位信息请点击文末“阅读原文”查看《国际业务人才招聘岗位及资格条件一览表》(附件1)。
二、基本条件
1. 身体健康,男性年龄一般不超过45周岁,女性年龄一般不超过40周岁。
2. 具有较强的事业心、敬业精神和责任意识;具备较强的沟通、协调、分析、决策能力;具有创新意识;具有较强的团队协作精神和大局意识。
3. 具有良好的政治素养,忠诚于党、忠诚于企业,能深入领会并贯彻落实上级精神。
4. 具有良好的职业操守和个人品行,廉洁从业,公道正派,无不良记录。
涉嫌违纪违法正在接受审查的人员,受到党纪、政纪处分或组织、行政处理尚在影响期内的人员,个人信用严重不良的人员,不得参与招聘。
三、招聘程序
1. 简历投递。符合条件人员均可投递简历。
2. 资格审查。公司接收简历后对应聘者年龄、学历、职称、简历、工作业绩等基本情况进行审查与初评。
3. 面试。资格审查通过后安排面试,未通过者不再另行通知。
4. 组织考察。公司对面试通过人选进行背景调查、档案审核等考察工作。
5. 研究确定。公司综合入围人选专业知识、经历、面试、组织考察整体情况,择优确定拟录用人选。
6. 公示。对确定的拟录用人选进行公示,公示结束后,对无异议人选办理录用、任职手续,公示结果影响任职的,按有关规定取消录用和任职。
四、聘用方式及待遇
1. 以上岗位任职试用期最长不超过6个月,试用期满且考核胜任的正式任职,试用期计入任职时间;不胜任的,调整岗位、免去试任职务或解除劳动关系。
2. 薪酬待遇按上级单位及公司薪酬管理制度执行。
五、报名及有关事项说明
1. 下载并填写《公开招聘申报表》(附件2)、《应聘者基本信息登记表》(附件3)。其中,《公开招聘申报表》后应附身份证,学历、学位证书,职称证书,执业资格证书,业绩成果证明、获奖证书、任职证明等资料扫描件(要求扫描件清晰可辨,材料不全者不予接收)。
2. 上述资料须整理为压缩文件(文件命名为:姓名+应聘岗位名称),发送至指定邮箱:wyzhao8329@ceec.net.cn。
3. 此招聘公告长期有效,2024年首轮招聘报名截止9月30日,后期具体招聘岗位将根据业务需要调整。
4. 请应聘者对所提供材料的真实性负责,凡弄虚作假者,一经查实即取消录用资格、解除劳动合同(聘用协议)。公司承诺对应聘者信息严格保密。
5. 请应聘者确保提供的联系方式准确、畅通,以便能及时联系。符合面试条件人员将进行电话联系,不符合人员不再另行通知。
联系人:赵女士、何女士
联系电话:0717-6722583、13872661448、18963973243
邮箱:wyzhao8329@ceec.net.cn
地址:湖北省宜昌市西陵区石子岭路3号
来源:公司人力资源部(党委组织部)
中国葛洲坝电力
点赞、在看、分享、一键三连!
长按识别二维码关注我们
点击下方“阅读原文”下载报名表

