考研
那些事~
考研
如何
确定
适合自己的
目标院校?
STEP1
找到自己的目标设计专业涉及的学院和背景
STEP2
看看到底还有多少招生名额可以为你准备?
STEP3
了解清楚自己的目标院校近3年分数线是多少?
STEP4
完全知晓自己的目标院校考试内容是什么?
STEP5
你的目标专业设计理论考试的书籍有哪几本?
STEP6
你要知道的是设计手绘考试的要求有哪几些?
大青虫艺术设计
这里
为大家第一时间
分享
分析
最快
最新
资讯
相关
安徽工程大学
考研
资源
不要错过
安徽工程大学-23考研最新招生考试信息
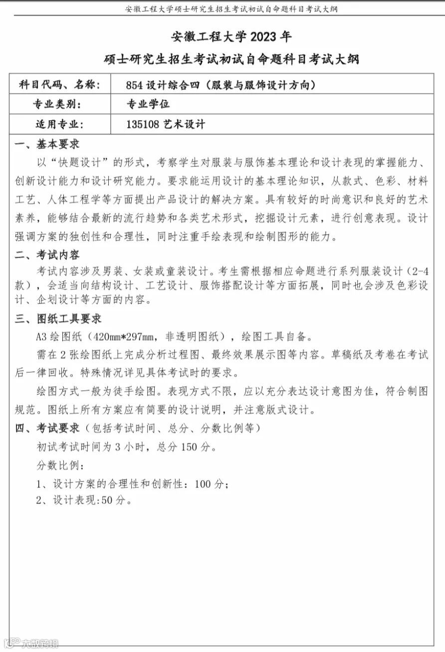
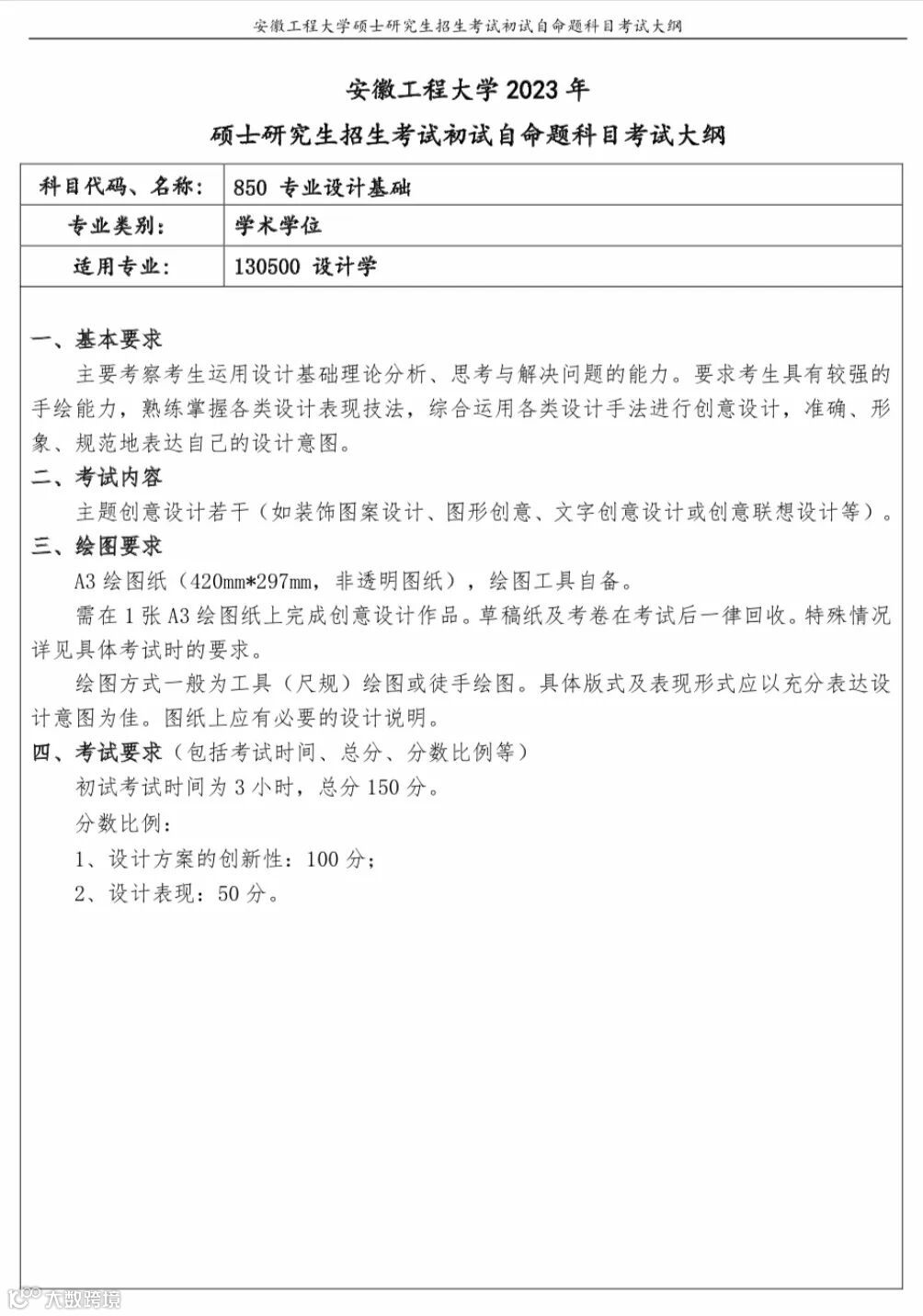
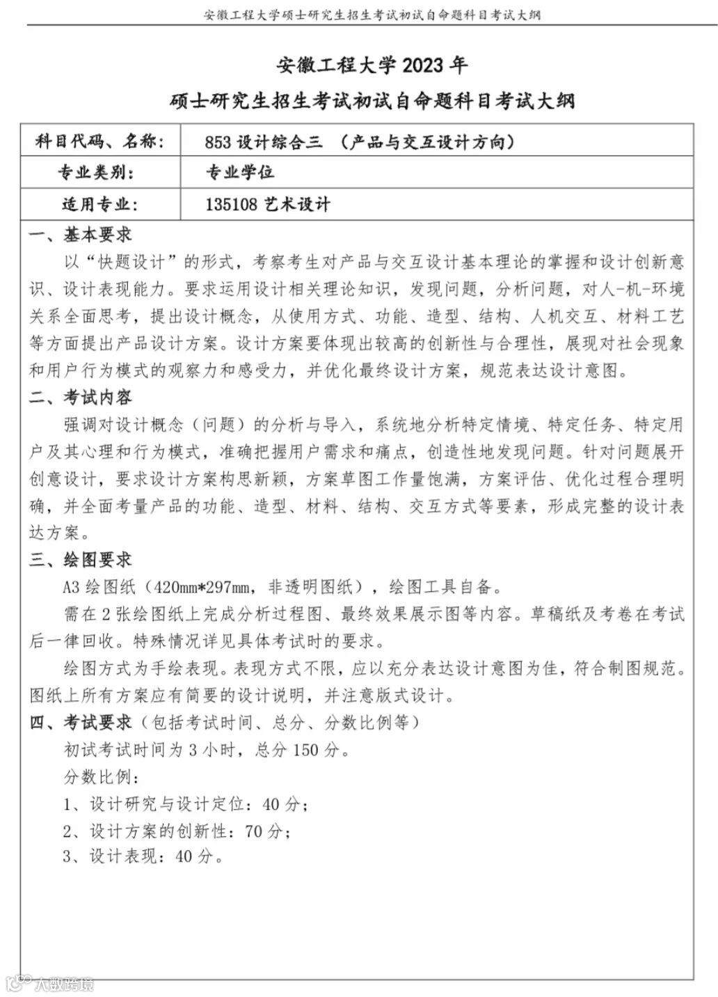
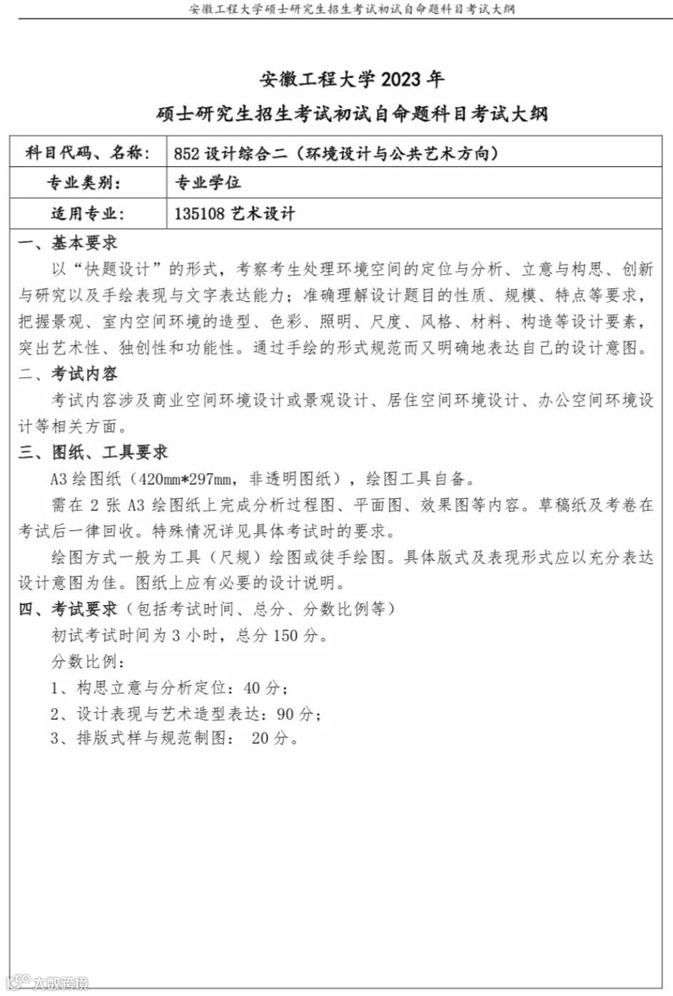
2022安徽工程大学最新考纲已出,研究生招生专业目录做出调整,专业课二设计综合类考试根据各自专业另外分出851-852-853-854四种科目。如何在这场变革中赢得胜利?
面对这场没有预兆的改革,似乎大家的心态也在悄然发生着改变。851-852-853-854《设计综合》到底是什么考试内容?应该如何准备?招生人数是否变化?也有很多同学私信表示想放弃或是另外择校。
不论你的想法和决定是什么?想清楚自己想要的,稳住心态。伴随着焦虑和不安,这也许更是一次机遇与挑战并存的选择。不坚持到最后一刻,谁也不知道最终结果有多么惊喜。
根据安徽工程大学2023招生专业目录及复试科目较往年对比,以往视觉传达,环境设计,产品设计与服装设计四个专业考试科目同为851专业设计基础,众所周知都是黑白装饰画为主。
2022年安徽工程大学最新考试目录已出,研究生招生艺术专业做出调整,专业课二设计综合类考试,今年专硕细化分出了851-852-853-854设计综合类科目。
安徽工程大学-23考研艺术招生专业目录
安徽工程大学-23考研艺术招生考试大纲
根据官方公布以及内部消息,由此可以看出安工程考试科目明显做出针对化调整,不再是一个科目考试涵盖四种专业。对于各个专业的技能性与专业性有了明显的要求。
各专业考试具体要求如下:
设计学—专业设计基础
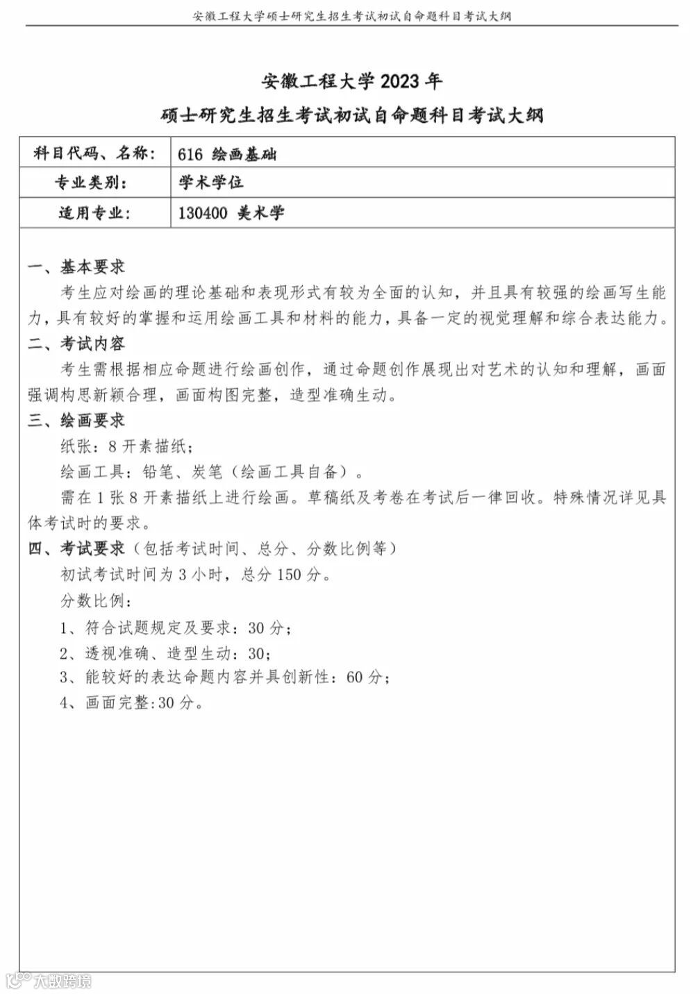
美术学—绘画基础
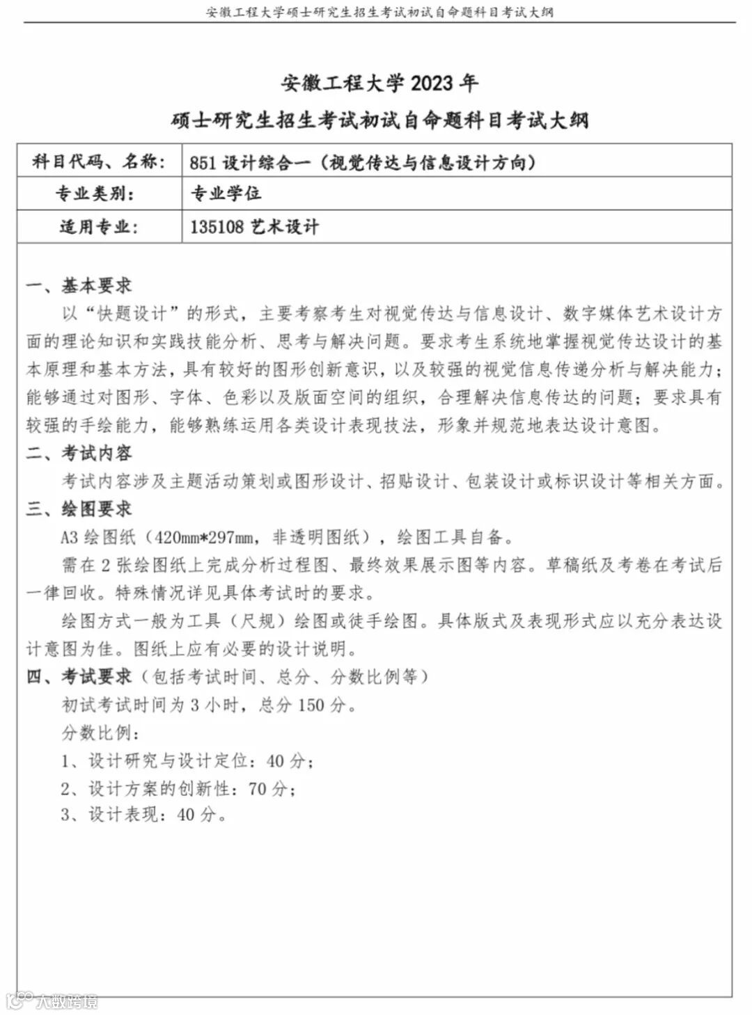
视觉传达与信息设计方向
环境设计与公共艺术方向
产品与交互设计方向
服装与服饰设计方向
往届同学无论任何专业,专业课二只需要学习黑白装饰画,导致无论本专业还是跨专业的同学学习是一样的,竞争也相同。
今年做出对应专业的要求,之前只学习黑白装饰画的同学可以选择所有专业,视觉传达专业招生人数由四个专业合计56人→27人。相当于变相缩招,竞争明显变大!那么现在就需要报考同学根据自己对应专业,分方向排名录取!面对新的方向,新的专业,面对安徽工程大学改革。
大青虫已经做好了准备,迎接新一轮挑战。特此推出安徽工程大学国庆与秋季课程定向班,以充足的准备面对此次考试,临近考试以短暂的日程做出科学系统的课程!

STEP7
这么专业的考题内容
当然要有
针对性的在线答疑
才能解决你心中最底层的困惑
( 欢迎大家在评论区踊跃提问 )
大青虫考研院校设置
请各位预报名的小青虫们
速速进到碗里来
大青虫2023考研
欢
迎
入
碗
扫描二维码
填写报名表
咨询答疑
电话咨询
课程老师
17682097955(尤老师)
18755156187(李老师)
其他老师
15056946870(李老师)
18917910702(杨老师)
了解课程详情或发送短信至以上2个电话
写明询问的课程类别
会有课程顾问在24小时之内回电解答
现场咨询
可在接待时间内前往
大青虫艺术工作室面询课程
咨询地址:
安徽省合肥市蜀山区亚坤大厦
安徽省合肥市罍街创意产业园
来前最好提前致电预约!!!
微信咨询
大青虫公众号:dqcysky
老师微信
尤老师:YOUhao3166
李老师:SevenQ777_
QQ群咨询
考研全国高校QQ群辅导汇总表
注!!
申请加群请勿用小号,并在申请时
注明本人学校、专业、年级、姓名
美术兴趣交流群: 308381914
美术兴趣课程咨询:1791698412
2023考研
大青虫设计艺术
陪你一起走过
不忘初心
不忘初衷
大青虫在抖音开创了新的平台
欢迎大家(使用最新版)扫码关注~
扫码关注大青虫公众号
将会继续为你带来
更多
关于考研实用的干货!
大青虫设计艺术
微信号 : dqcysky
新浪微博:@大青虫艺术设计
最好的时代,最好的我们
各位小青虫们
Are you ready?
如果喜欢本期推送就点个“在看”哦~
往期回顾
13.【重磅通知】23考研倒计时95天-大青虫国庆冲刺课程开始报名啦,就等你!

