01
提前预登记 快人一步
2025年11月14-16日,第二十七届中国国际高新技术成果交易会(简称高交会)将在深圳国际会展中心(宝安)举办。据第二十七届高交会组委会透露,截至目前,高交会已收到包含欧洲、北美、东亚、东南亚、中东等全球多数核心市场782家国际采购团确认参加的回函,涵盖人工智能、机器人、新能源、储能等在内广泛而深入的采购需求。
据了解,通过线上预登记系统、线上表单以及高交会《全球采购商对接大会参会回执》完成预登记的国际组织及机构达到782家,这些采购团来自全球多个核心市场的百余个国家和地区,包括欧洲的英国、意大利、俄罗斯、西班牙、葡萄牙、斯洛文尼亚、保加利亚等国家,北美洲的加拿大、美国,中南美洲的墨西哥、洪都拉斯、巴西、阿根廷、委内瑞拉、哥伦比亚等国家,中东的阿联酋、沙特阿拉伯、卡塔尔等国家,东亚的韩国、日本、中国台湾等国家和地区,南亚的印度、巴基斯坦、孟加拉国,东南亚的泰国、新加坡、马来西亚、印度尼西亚、越南等国家,非洲的阿尔及利亚、毛里塔尼亚、利比亚、加纳等国家。
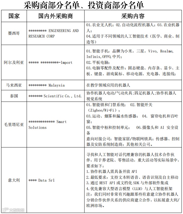
高交会组委会相关负责人介绍,完成预登记的大多数组织及机构均标注了明确的采购需求,采购范围涵盖新能源与储能产业、人工智能与机器人、半导体与集成电路、消费电子、高新技术、工业设备、无人机等多个关键领域,例如墨西哥SPECTRUM+ ENGINEERING AND RESEARCH CORP公司意向采购农业无人机、自动化流程机器人、农业机器人等产品,期望在高交会寻找到长期的合作伙伴;英国HyperBug Electrical公司意向采购机器人技术、宇树科技、健康传感器、人工智能、电池技术与移动设备等,采购金额高达数十亿元;秘鲁和也门的采购团对太阳能设备、家庭储能方案、储能设备、风能发电机组等新能源与储能产品十分关注,预计将携带数亿元采购资金现场采购相关产品。

