HIV患者可保的全民保
HIV感染人群、AIDS确诊患者,除了花销HIV感染或AIDS确诊后相关费用外,未来还需要负担其他疾病的医疗费用。
想要买保险,结果被拒之门外?还在担心感染HIV后买不到医疗保险?
现在,全民保来了,为广大HIV感染人群带来福音。
全民保详情
全民保可个人购买,现为239元/人/年。
您可以点击文末的阅读全文跳转至投保界面。
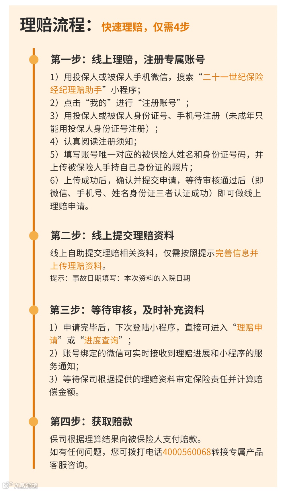
常见问题答疑
1、免赔额及计算方式?
全民保免赔额为年度累计,医保内、医保外免赔额各5000元。
2、是否有等待期?
全民保投保成功后,第30天生效,有效期一年,生效后无等待期。
3、报销比例是多少?
4、100万总保额里包含的具体医疗项目?
社保内外用药、必须且合理的床位费、加床费、膳食费、护理费、检查检验费、治疗费、药品费、手术费、救护车使用费等。
5、保费是固定的还是按年龄上涨?
保费是所有年龄统一定价,现为239元/人/年。
6、是否保证续保?
本合同为不保证续保合同,保险期间为一年。保险期间届满,投保人需要重新向保险人申请投保本产品,并经保险人审核同意,缴纳保险费,获得新的保险合同。若保险期间届满时,本合同对应保险产品统一停售,保险人将不再接受投保申请。
7、投保有什么要求?必须全家一起购买?
全民保可个人购买,现为239元/人/年。
1、感染HIV人士是否可投保?
可以,全民保是市面稀缺医疗险,支持HIV感染者投保。
2、AIDS发病人士是否可投保?
可以,全民保是市面稀缺医疗险,支持AIDS确诊患者投保。
3、没有购买基本医疗保险是否可投保?
可以购买,无医保按照赔付金额✖️60%进行赔付。
4、有既往病史是否可投保?
可以投保。
5、有糖尿病、高血压、肺结核、乙肝、艾滋病等疾病可否投保?
可以投保。
6、如何保障我的信息安全?
参照《保险公司客户信息管理办法》,其中有详细的关于保障客户信息的安全,防止信息泄露和滥用等管理措施。
7、可投保年龄?
投保人年龄须为18周岁及以上,被保险人年龄不限,0-105岁有无医保皆可参保。
8、被保险人的身体健康有没有要求?
不限健康体况(无既往病症的自然人、有既往病症的患者、甚至是被大部分保司纳入免责条款的HIV患者都可购买投保)。
9、保险是全球范围内可保吗?
否。全民保保险合同中的医院是指中华人民共和国境内(不含港澳台地区)一级及一级以上的基本医疗保险定点医院的普通部。
10、如何查询我投保成功了?
您有以下途径可查询:①致电投保热线4000560068;②官方微信公众号“中银保险”菜单栏可查询我的保单;③投保成功后预留的邮箱/手机短信中会收到保单信息。
11、保单什么时候生效?
全民保投保成功后,第30天生效。
12、要交多久的保费?
全民保为一年一缴,每年保费239元/人。
13、能不能使用花呗支付保单?
全民保支持微信/支付宝全部支付方式支持保费,包括花呗和信用卡。
14、保险是否自动续保?会不会自动扣费?
全民保保障周期为一年,不会自动续保、自动扣费。次年如需购买,请重新投保。
15、是提供纸质保单还是电子保单?
全民保提供电子保单。
16、保单如何下载打印?
您可在投保成功通知短信/邮件、或“中银保险”微信公众号“保单查询”中进行电子保单下载。
17、如何申请开具保险发票?
投保人可致电4000560068申请电子发票。
18、投保后是否可退保?
可以,犹豫期内(自本合同生效之日零时起2日为犹豫期(含第2日))可全额退保,超过犹豫期,解除合同时,保险人按如下公式计算现金价值:现金价值=保险费×【1-(保险单已经过的天数/保险期间天数)】;经过天数不足一天的按一天计算,但保险人已根据本合同约定给付保险金的,不得解除保险合同。
1、哪些门诊费用不报?哪些可报?
门诊费用不报销。根据全民保保单特别约定的一般医疗费用仅包含住院医疗费用责任。
2、住院前后的的门急诊医疗可否理赔?
不包含。
3、私立医院、公立医院国际部、特需部等地方发生的医疗费用是否赔付?
否。本产品所保障医院是指中华人民共和国镜内(不含港澳台地区)一级及一级以上的基本医疗保险定点医院普通部。私立医院、公立医院国际部、特需部等不包含在保障范围内。
4、所有的住院费用都可以报销吗?
符合保险责任的可以报销。
5、已患有某种疾病,在购买保险后住院医疗中可否报销?
本产品支持有既往病的患者投保,符合保险责任的医疗费用可以报销。
6、理赔需要提交哪些材料?
保险金给付申请书、保险合同、保险金申请人有效身份证件、支持索赔的全部账单、证明、信息和证据、医院出具的病例资料、医学诊断书、处方、病理检查报告、化验检查报告、医疗费用原始单据、费用明细单据等。
7、生育费用是否报销?
否。
8、医疗费用是否垫付?
无垫付,本产品属于事后报销类型医疗险。
9、是否有理赔次数限制?
没有,只要总的理赔金额未超过保险金额即可。
10、靶向药、ICU、手术、放化疗是否理赔?
住院期间产生的费用可以理赔。
11、重大疾病医疗是否理赔?
可以。
12、没有病历可以理赔吗?
抱歉,病历是理赔材料中非常重要的材料之一,如无病历可能会影响到您的理赔结论,还请您申请理赔时一并提供。
13、可以申请多次理赔吗?
可以。符合保障责任且不超过最高保额,可以申请多次理赔。建议一次意外事故康复后一次性索赔,避免理赔资料反复提交影响理赔判断。
14、无医保结算是否可申请理赔?
无医保结算不影响赔付。在符合本保险合同约定的保险责任范围内且不属于除外责任的情况下,无医保结算也可向保险公司申请理赔,具体以理赔审核为准。
15、可以报销住院多久的费用?
属于保险期间内的住院医疗费用是可以报销的。若保险期间届满后,被保险人仍在住院治疗,可无缝续保,重新开启保险责任。
16、理赔时,HIV所引发的并发症会进行理赔吗?抗HIV药物、慢病门诊年度随访(一般检查+病载+CD4)可报吗?
不会,凡是和HIV相关及其并发症都是不赔的,治疗HIV相关费用不在保险责任中。赔付的是除HIV/AIDS及其并发症以外的其他疾病的报销责任。
17、能否详细列举免赔的“HIV相关定义性疾病”?并标明依据。
无法穷尽列举HIV相关定义性疾病。是否相关,以医学普遍公认及被保险人住院相关病历为判断依据。
18、我当前患有大B细胞淋巴瘤(HIV相关),现因外伤腰椎骨折住院(非HIV相关)住院可报?
因外伤住院,可以报。若当前骨折确诊为HIV相关性疾病或并发症则不能报销。
如有意向
可点击文末左下角阅读原文进行投保
END

