残余应力是指在没有对物体施加外力时,物体内部存在的保持自相平衡的应力系统。它是固有应力或内应力的一种。
残余应力产生的原因
各种机械加工工艺如铸造、切削、焊接、热处理、装配等都会产生不同程度残余应力。下面用力学模型分析残余应力产生的原因。
01
机械加工引起的残余应力
这是金属构件在加工中最易产生的残余应力。当施加外力时,物体的一部分出现塑性变形,卸载后,塑性变形部分,限制了与其相邻部分变形的恢复,因而出现了残余应力。
如图所示,当一均匀梁受纯弯曲且上下表面进入塑性时,沿横截面各层上的应变分布如aa`线所示。其中mn部分产生了塑性变形,而no部分仍处于弹性状态。当外力去除时梁的变形得到恢复,各点的应变也得到释放,但梁的上表面m点深至n点这一层内已产生塑性变形,设上表面m点的塑性应变为εt,则当截面mm`各点的应变恢复到折线bnon`b`时,整个截面内将不存在应力。但实际上梁截面内应变分布是以中性层为坐标原点的线性分布,所以当上表面的应变值从εa降至εt时,截面内各点仍有不平衡的弹性应变如△bon所示。因此梁的变形将继续恢复,并使表面往下某一深度内产生压缩应变如△bpc所示。这时梁内出现了如图1.1b所示的应力分布。直到所有的应力在梁轴向总和为零且对o点的力矩为0时,截面处于平衡状态而不再发生变形。这时沿截面各点出现了正负相间的自相平衡的应力系统,这就是残余应力。
上述分析可见,构件在外力作用下出现局部的塑性变形,当外力去除时,这些局部的塑性变形限制了整个截面变形的恢复,因此产生了残余应力。这种由局部塑性变形引起的残余应力,在很多加工工艺中均会出现,如锻压、切削、冷拔、冷弯等等。这种残余应力往往是很大的。
02
温度不均匀引起的残余应力
这种残余应力的产生主要有以下两种原因:第一是由于温度不均匀造成局部热塑性变形;第二是由于相变引起的体积膨胀不均匀造成局部塑性变形。
1、由于热塑性变形不均而产生的残余应力
金属材料在高温下其性能将发生很大的变化,如屈服极限、弹性模量等都随温度的升高而下降。如果构件上温度场的温度阶梯较大,则屈服极限和弹性模量的分布也是不均匀的,因此在高温下出现的热塑性也是不均匀的。
如图1.2所示,是材料在不同温度下的屈服极限的变化曲线。从图中可以看出,材料在0—500℃阶段的屈服极限基本不变,等于常温时的屈服极限σs 。当温度在500—600℃阶段时,材料的屈服极限成线形下降至接近于零。当温度超过600℃以后,可以认为屈服极限为零。
2、因组织改变而产生的残余应力
从图1.2中可见,如果温度大于600℃,其应力变化与低温时是相似的。但由于这时材料的屈服极限接近于零。因此很容易出现热塑性变形。变形恢复时受的阻力也比前者大,所以残余应力也较大,但产生残余应力的条件是不变的。
高温中的另一个问题就是由相变引起的相变应力。金属的组织发生相变时,会出现体积的突然膨胀。如果这种膨胀是均匀的,则如同构件均匀热膨胀一样,没有约束的情况下不产生应力。但是由于构件的组织成分不均匀,温度分布不均匀等等原因,造成构件各部分相变时间不同,体积膨胀不均匀,因此使各部分间出现互相约束而产生了残余应力。
03
构件尺寸公差引起的残余应力
在焊接、铆接、螺钉连接时往往有公差配合问题。如船体分段对接时必须将对接钢板拉到一起,这些由外力拉到一起而组合的结构,当外力去除后,整个系统就出现了残余应力。这种应力一般来说属于结构应力,大多数情况下处于弹性状态。
总之,残余应力的产生是由于构件某一部分的变形恢复受到约束而造成的。局部不均匀的塑性变形的出现,是产生残余应力的普遍原因。一个构件上残余应力的分布状态是由各种原因产生的残余应力的综合值来决定的,因此它的分布规律是随机的,给测量和研究带来较大的困难。
残余应力产生的影响
金属构件(铸件、焊接件、锻件),在加工过程中,产生残余应力,高者在屈服极限附近。构件中的残余应力大多数表现出很大的危害作用;如使构件的强度降低、降低工件疲劳极限、造成应力腐蚀和脆性断裂,由于残余应力的松弛,使构件产生变形,影响了构件的尺寸精度。因此降低和消除构件的残余应力,就显得十分必要。



残余应力在几种典型工况下的产生
01
铸造应力的产生
(1) 热应力
由于铸件各部分的薄厚不一样(如机床床身导轨部分很厚,侧壁、筋板部分较薄),铸后,薄壁部分冷却速度快收缩大,而厚壁部分,冷却速度慢,收缩小。薄壁部分的收缩受到厚壁部分的阻碍,所以薄壁部分受拉力,厚壁部分受压力。因纵向收缩差大,因而产生的拉压应力也大。这时铸件的温度高,薄厚壁都处于塑性状态,其压应力使厚壁部分变粗,拉应力使薄壁部分变薄,拉压应力随塑性变形而消失。
铸件逐渐冷却,当薄壁部分进入弹性状态而厚壁部分仍处于塑性时,压应力使厚壁部分产生塑性变形,继续变粗,而薄壁部分只是弹性拉长,这时拉压应力随厚壁部分变粗而消失。铸件仍继续冷却,当薄厚壁部分进入弹性区时,由于厚壁部分温度高,收缩量大。但薄壁部分阻止厚壁部分收缩,故薄壁受压应力,厚壁受拉应力。应力方向发生了变化。这种作用一直持续到室温,结果在常温下厚壁部分受拉应力,薄壁部分受压应力。
这个应力是由于各部分薄厚不同。冷却速度不同,塑性变形不均匀而产生的,叫热应力。
在导轨或侧壁的同一个截面内,表层与内心部,由于冷却快慢不同,也产生相互平衡的拉压应力,用类似与上述方法分析,可知在室温下表层受压应力,心部受拉应力,并且截面越大,应力越大,此应力也叫热应力。
(2)相变应力
常用的铸铁含碳量在2.8-3.5%,属于亚共晶铸铁,由结晶过程可知:厚壁部分在1153℃共晶结晶时,析出共晶石墨,产生体积膨胀 ,薄壁部分阻碍其膨胀,厚壁部分受压应力,薄壁部分受拉应力。厚壁部分因温度高,降温速度快,收缩快,所以厚壁逐渐变为受拉应力。而薄壁与其相反。在共析(738℃)前的收缩中,薄厚壁均处于塑性状态,应力虽然不段产生,但又不断被塑性变性所松弛,应力并不大。当降到738℃时,铸铁发生共析转变,由面心立方结构变为体心立方结构(既γ—Fe变为a —Fe),同时有共析石墨析出,使厚壁部分伸入产生压应力。上述的两种应力,是在1153℃ 和738 ℃两次相变而产生的,叫相变应力。相变应力与冷却过程中产生的热应力方向相反,相变应力被热应力抵消。在共析转变以后,不在产生相变应力,因此铸件由于薄厚冷却速度不同所形成的热应力起主要作用。
(3)收缩应力(亦叫机械阻碍应力):
铸件在固态收缩时,因受到铸型、型芯、浇冒口等的阻碍作用而产生的应力叫收缩应力。由于各部分由塑性到弹性状态转变有先有后,型芯等对收缩的阻力将在铸件内造成不均匀的的塑性变形,产生残余应力。收缩应力一般不大,多在打箱后消失。
02
焊接应力的产生
焊接中、焊缝处温度迅速升高,体积膨胀。热影响区温度低,阻碍焊缝膨胀,结果焊缝处产生压应力,热影响区产生拉应力。但此时焊缝处于塑性状态,焊缝被压应力墩粗,松弛了此应力。
焊后冷却时,热影响区冷却速度快,很快进入弹性状态,焊缝处温度高,处于塑性状态。这时焊缝收缩,较热影响区收缩慢,焊缝阻碍热影响区收缩,焊缝仍受压应力,影响区受拉应力。但焊缝处于塑性状态,焊缝的塑性墩粗,松弛了此应力。
热影响区温度不断降低,冷却速度也变慢,当焊缝的冷却速度高于热影响区时,焊缝收缩较快,焊缝的收缩受到热影响区阻碍,应力方向发生了转变,焊缝受拉应力,热影响区受压应力。当焊缝和热影响区都进入弹性状态时,因焊缝温度高,冷却速度快,收缩量大,热影响区温度低,冷却速度低,收缩量小,焊缝收缩受到热影响区阻碍,结果焊缝受拉应力,热影响区受压应力。此时没有塑性变形,这一对压应力,随着温度的降低,焊缝收缩受阻碍越来越大,拉应力也越来越大,直至室温,拉应力可近似于屈服极限。
03
淬火产生的残余应力
淬火工艺使构件产生残余应力的主要原因,是淬火件外表和心部的温差而造成的热应力,其次是由于相变而产生的组织应力。构件最终的残余应力将是这两种应力的综合值。
残余应力的分类
残余应力的分类有许多种,如:
A、按应力产生的原因,有热应力、相变应力、收缩应力。详细内容如上所述。
B、按应力方向分有拉应力(力的方向向背的应力),压应力(力的方向相同的应力)。
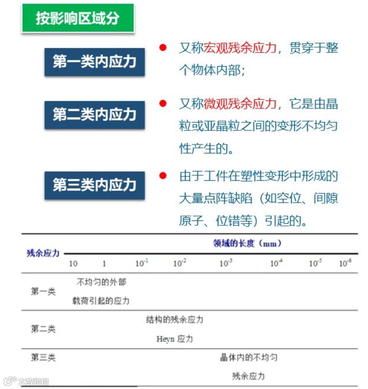
C、按影响区域的大小分有:
第一类应力,亦叫宏观应力。它是存在与整个体积或较大尺寸范围内并保持平衡的应力。如沿机床床身导轨纵向分布的拉应力和沿侧臂分布的压应力等。
第二类应力,亦叫微观应力。它是存在与一个晶粒或几个晶粒内,并保持平衡的应力。例如:晶粒1、2、3、4、5同处拉应力的应力场中,应力大小为σ。从金属物理学可知:各个晶粒所受的切应力与取向因子成正比。假设晶粒1的取向因子最大,则晶粒1切应力最大。若此切应力略大于临界内应力,则晶粒1产生塑性变性。其余各晶粒处于弹性状态。
当应力σ除掉后,晶粒2、3、4、5均为回复到原状态,但晶粒1产生塑性伸长,不能恢复到原状态,阻碍2、3、4、5晶粒回复,结果晶粒1受压应力。其余各晶粒受拉应力。这种在几个晶粒间存在并保持平衡的应力,称为第二类残余应力。
第三类应力,亦叫超微观应力。它是存在与几个原子或几千个原子内并保持平衡的应力。例如,间隙原子与溶剂原子间存在的应力。

(图片来源:材易通)
D、按应力在工件中存在和作用的时间长短可分为:
临时应力:所产生应力的条件消失后,应力也随之消失。
残余应力:亦叫残留应力或内应力。产生应力的条件消失后,应力依然存在于工件不同部位的应力叫残余应力。如热应力、相变内应力、收缩应力等,都是残余应力。
综上所述,铸造、锻造、焊接等都必然产生残余应力。焊件沿焊缝纵向分布着近似于屈服点的拉应力。而铸铁件由于石墨尖端的松弛,残余应力不高,铸造应力范围列与表一。

残余应力的检测
残余应力的检测方法有很多,根据其测试过程对被测构件是否产生破坏,可以分为机械检测法和无损检测法。

(图片来源:材易通)
机械测量法又包含了钻孔法、深孔法、剥层法等,最为常见的是钻孔法(也称盲孔法),是一种对构件破坏性相对较小的检测方法。
(图片来源:材易通)
无损测量法分为X 射线法、磁性法和超声法等,主要是通过物理光学和核物理技术来测量材料内部的物理常量(如晶格常数)在应力场中的变化,来间接算出物体内部残余应力值的方法。





(图片来源:材易通)
在各种无损检测残余应力的方法中,X 射线衍射法被公认为是最精确可靠和方便快捷的,对被测工件不会造成任何损伤和破坏。

国内外X射线残余应力检测标准
残余应力的消除方法
残余应力对构件危害极大,因此控制及消除残余应力就十分必要。一般来说,残余应力的消除有以下几种方式:
1、自然时效
自然时效是通过把零件暴露于室外,经过几个月甚至几年的时间,使其尺寸精度达到稳定的一种方法。这种时效方法虽然具有无污染,稳定铸件尺寸精度等优势,但时间长、占地广,后期还需进行除锈工艺。
2、 热时效
热时效是把工件放进热时效炉中进行热处理,由室温缓慢均匀加热至一定温度后,保温4-8小时,再严格控制降温速度至较低温度以下出炉。热时效处理应用非常广泛,但同时弊端也不少,表现为耗时久,能源消耗大,且污染严重、成本高,工件受尺寸限制等。
3、振动时效法
振动时效是利用机械共振的方法消除或均化金属结构在铸造、锻压、焊接和切削等机械加工后所产生的残余应力。它通过向工件施加一定大小和频率激荡力的方式给工件传递能量,使工件发生微小或宏观塑性应变来匀化和消除残余应力。振动时效法不仅可以大幅度地消除工件内部的残余应力,而且设备简便、节能环保、消除残余应力效率高。
4、 声波时效法
超声波时效法首先在前苏联诞生,并在发达国家得到推广,该方法起先主要应用于船舶、核潜艇、航空航天等对消除应力非常严格的军事领域。但是由于超声波法只能解决构件表层一定深度内的应力问题,所以相对应用环境较窄,且成本颇高。
5、其它方法爆炸法、打压法、锤击、喷丸、滚压等。喷丸强化是行之有效、应用广泛的强化零件的手段,喷丸的同时也改变了表面残余应力状态和分布,而喷丸产生的残余压应力又是强化机理中的重要因素。
总结
残余应力是工件变形、断裂、疲劳寿命的重要原因,为保证工件生产的合格率及精密度,残余应力检测必不可少。在目前应用较为广泛的残余应力检测方法中,X 射线残余应力检测法较为便捷、可靠和有效。因此,X 射线衍射法应作为残余应力检测技术的主要方法。
同时,一旦检测出残余应力值过高或不均,需采用相应的时效进行消除或均化。在所有时效方法中,振动时效法在经济性、环保性和消除效率方面明显 优于其他方法,值得重点关注。
推荐阅读:
更多残余应力干货,扫描二维码关注公众号


