山东艺术学院2022年本科招生简章
(适用于省内考生)
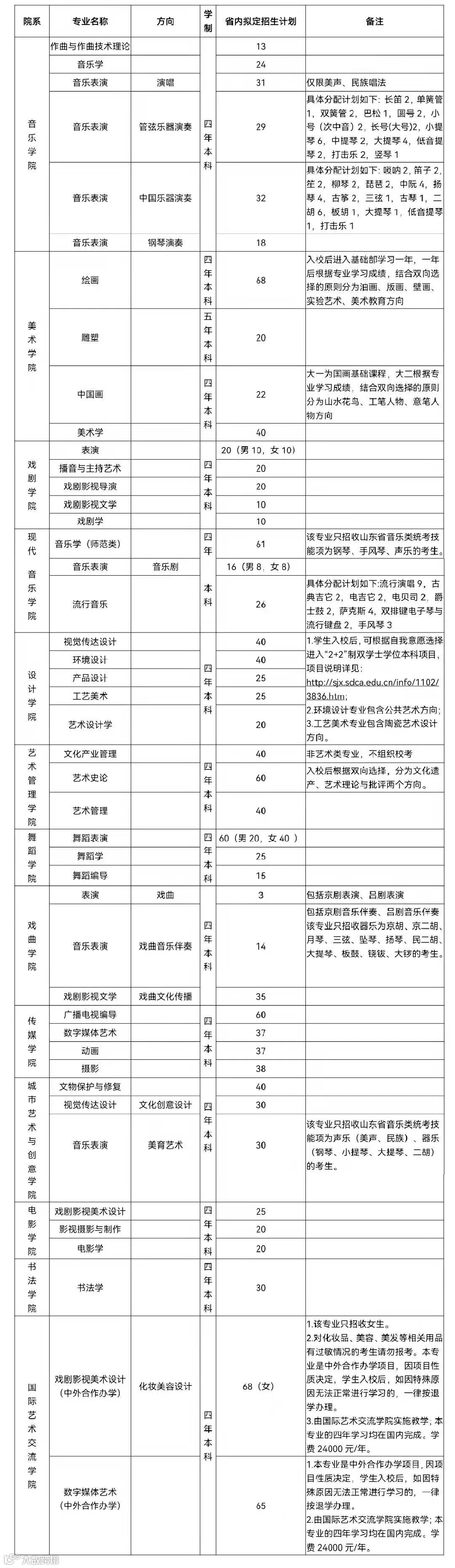
一、招生专业及计划

二、报考条件
(一)基本条件
凡符合山东省规定的2022年普通高等学校招生夏季高考报名条件者,均可报考。
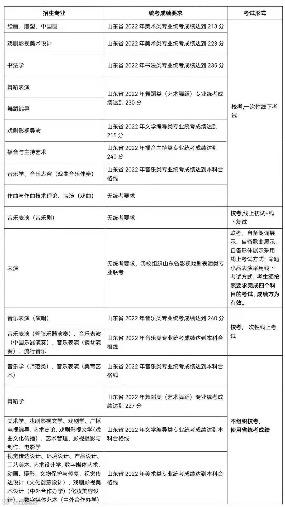
(二)统考成绩要求及考试形式

(三)性别要求
1.表演、音乐表演(音乐剧)、舞蹈表演本科专业有男女比例要求;
2.戏剧影视美术设计(中外合作办学)(化妆美容设计)专业只招收女生;
3.其他专业无性别要求。
(四)兼报要求
舞蹈表演、舞蹈编导两个专业不允许兼报;其他校考专业在考试时间不冲突的前提下均允许兼报。
(五)选科要求
我校所有本科招生专业均不限定选考科目范围。
三、报考安排
(一)报考须知
1.我校全面实行网络报名。考生须使用智能手机登录https://www.xiaoyibang.com/下载、安装小艺帮APP,在规定时间内完成报名和考试。线上报名和考试流程详见山东艺术学院 2022 年招生线上考试 APP 操作说明。
考生进行网上报名时,请务必认真阅读各专业统考成绩要求及考生注意事项,准确填写报考信息。不按要求报名,误填、错填报考信息或填报虚假信息而导致不能考试及录取的,后果由考生本人承担。
2.参加线上考试的考生,根据考试平台要求完成证件上传和身份认证。参加线下考试的考生,需持本人身份证、纸质版山东艺术学院准考证、考前48小时内核酸检测阴性纸质报告、山东艺术学院考试人员健康管理信息采集表参加考试,证件不全或不符合防疫要求者不得参加考试。
(二)报考费标准
初试每生120元,复试每生40元,报名缴费成功后不得修改报考专业,不予办理报名退费。
(三)报名考试安排
1、线下考试专业
面试类专业报名缴费成功后须预约面试考试时间;笔试类科目考试时间统一安排,无需预约。
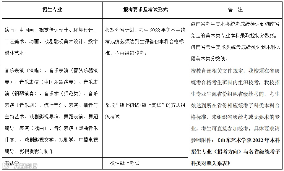
对于有省级统考要求的专业,考生报名后,我校将使用山东省艺术类专业统考成绩进行初选审核。统考成绩达到我校校考资格线且已报名缴费的考生,可参加我校考试;未达到我校校考资格线的考生不能参加我校校考,报名费用不予退还。

2、线上考试专业

3、表演(联考)
表演(联考)专业自备朗诵展示、自备歌曲展示、自备形体展示采用线上考试方式,考生须通过APP录制提交视频;命题小品表演采用线下考试方式。考生须按照要求完成四个科目的考试,成绩方为有效。

四、考试内容
(一)线上考试内容

(二)线下考试内容

五、成绩公布及复核
我校根据教育部要求划定各专业(含招考方向)合格线,其中基本乐科未过线、单科成绩为0分、专业总成绩不足60分、考试违纪或作弊的不在合格范围之内。最终成绩公布时间及查询办法通过山东艺术学院本科招生信息网(https://zsbgs.sdca.edu.cn)及山东艺术学院微信公众号(sdca1958)发布,考生可通过网站打印成绩单,合格考生不再寄发专业合格证。届时考生如对本人成绩有异议,可根据要求向我校招生办公室提出书面申请。我校招生办公室将对提出异议的考生成绩进行复核,并将复核结果回复考生。
六、录取办法
我校按照志愿优先原则进行录取,不实行平行志愿。按照教育部及山东省有关规定,我校为独立设置的本科艺术院校,可自行划定文化录取控制分数线。
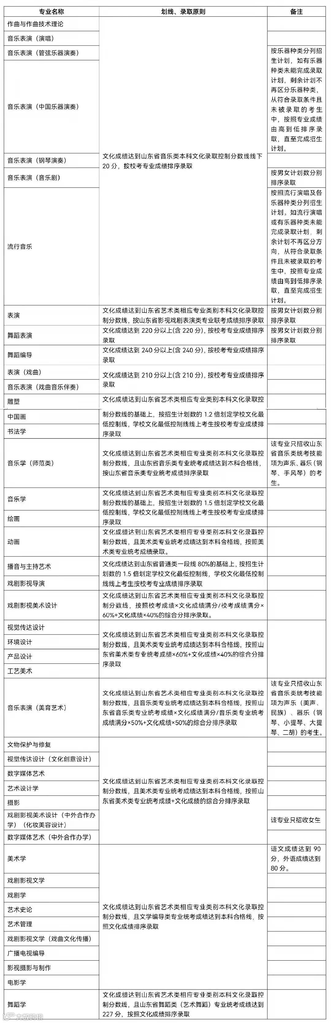
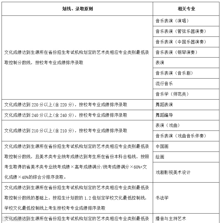
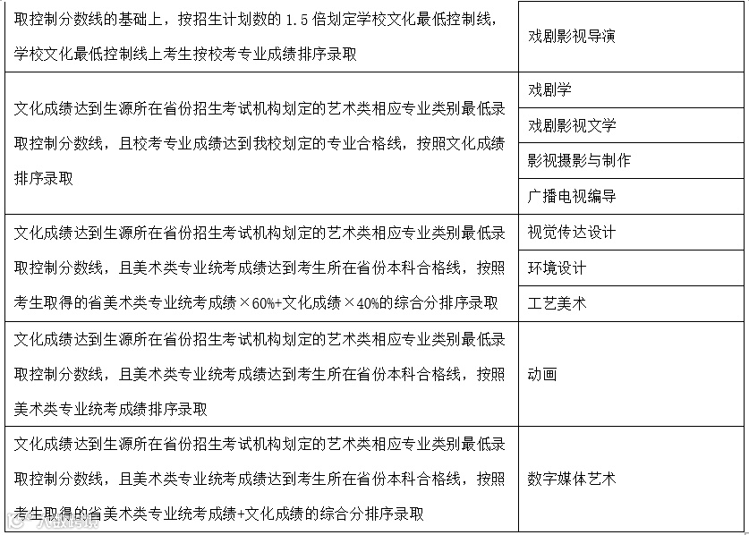
(一)划线、录取原则

(二)科类批次录取说明
文化产业管理专业,录取批次在普通类的常规本科批;其他专业,录取批次在艺术类本科提前批。
●备注
1. 按计划数的倍数划定学校文化最低控制线时,如计划数的倍数不为整数,则只取整数部分(不进行四舍五入)。
2.在录取过程中,如最后一名出现成绩并列现象,将按照以下录取原则执行:以专业成绩排序录取的相关专业,取文化成绩高者;以综合分成绩排序录取的相关专业,取文化成绩高者;以文化成绩排序录取的相关专业,取专业成绩高者,如仍有并列,分别以语文成绩、外语成绩、数学成绩次序,单科成绩高者优先录取。
七、其他几项规定
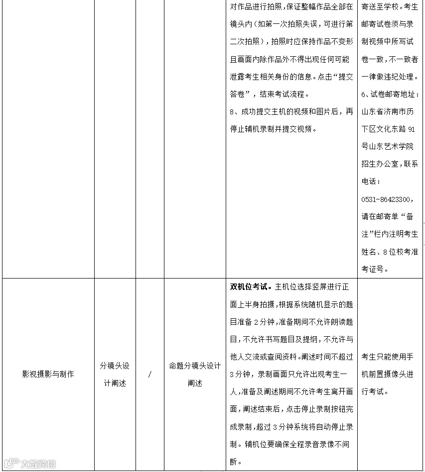
(一)线上考试过程中,考生须保证作品的真实性,视频录制不得转切、不得编辑美化。线上正式考试前,每一名考生均须签订考试诚信承诺书,未签订者取消考试资格;正式视频录制中,考生要严格按照拍摄要求进行视频录制,不得离开拍摄画面,不得出现任何显示考生信息的提示性文字、图案、声音、背景、着装等,否则将被视为违规,并取消考试资格;考生录制视频环境等其它客观因素不影响专业成绩评定。
(二)所有考生在线下考试前14天内,需申领“山东健康通行码”和“通信大数据行程卡”(使用微信搜索“山东电子健康通行卡”和“通信行程卡”小程序自行申报获取);同时需要持续进行每日体温检测和身体健康状况监测,并在《山东艺术学院考试人员健康管理信息采集表》中做好记录;考前48小时内需要进行核酸检测。各专业首场考试入场时将签字确认的健康管理信息采集表及考前48小时内的核酸检测阴性纸质报告交予工作人员。疫情防控详细要求见《山东艺术学院2022年艺术类招生专业校考考生疫情防控告知书》。
(三)考试各环节出现违规作弊行为的,视情节轻重,依据《中华人民共和国刑法修正案(九)》以及《国家教育考试违规处理办法》(教育部令第33号)等确定的程序和规定进行处理。
(四)新生入校后必须接受学校组织的材料复核和专业复测。对于复测不合格、入学前后两次测试成绩差异明显的考生,将组织专门调查。经查实属提供虚假作品材料、替考等违规行为的,取消该生录取资格,并通报考生所在地省级招生考试机构倒查追责。对涉嫌犯罪的,学校将及时报案,并配合司法机关处理。
(五)本科专业(不含中外合作办学专业)实行学分制收费,收费标准按照山东省物价局批复的最新文件执行。
(六)文化考试外语语种不限,但我校只提供英语教学(国际艺术交流学院中俄、中韩相关项目的专业除外),请考生斟酌。
(七)2022年招生计划如有变动,以山东省发改委和山东省教育厅最终下达的计划为准。
(八)请广大考生切实做好自身防护,合理安排时间,安心备考。我校本科招生信息网站(https://zsbgs.sdca.edu.cn)、山东艺术学院官方微信公众号(sdca1958)将及时发布相关最新信息,考生如需咨询,可致电:0531-86423303、86423300,线上考试技术问题可咨询平台客服QQ:800180626。纪检监察部门受理招生考试工作期间的信访举报,对违规、违纪、违法问题依规、依纪、依法严肃查处,纪委电话:0531-86522223。
(九)此前公告与本简章不符的,以本简章为准,如因疫情防控形势需要调整简章内容的,我校将另行发布公告;简章发布后如遇教育部、各省级招生考试机构政策调整,以变化后的规定为准。
(十)我校未成立除本校招生办公室以外的任何招生咨询机构,未委托任何社会机构或校外人员代为发布招生广告、宣传资料或代理招生。
附件:山东艺术学院 2022 年招生线上考试 APP 操作说明
长按识别下方二维码即可查看▼

山东艺术学院2022年本科招生简章
(适用于省外考生)
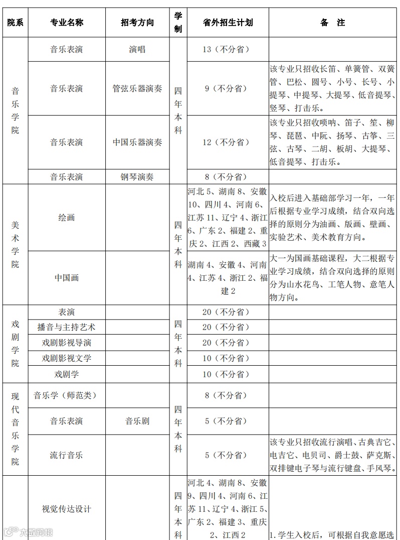
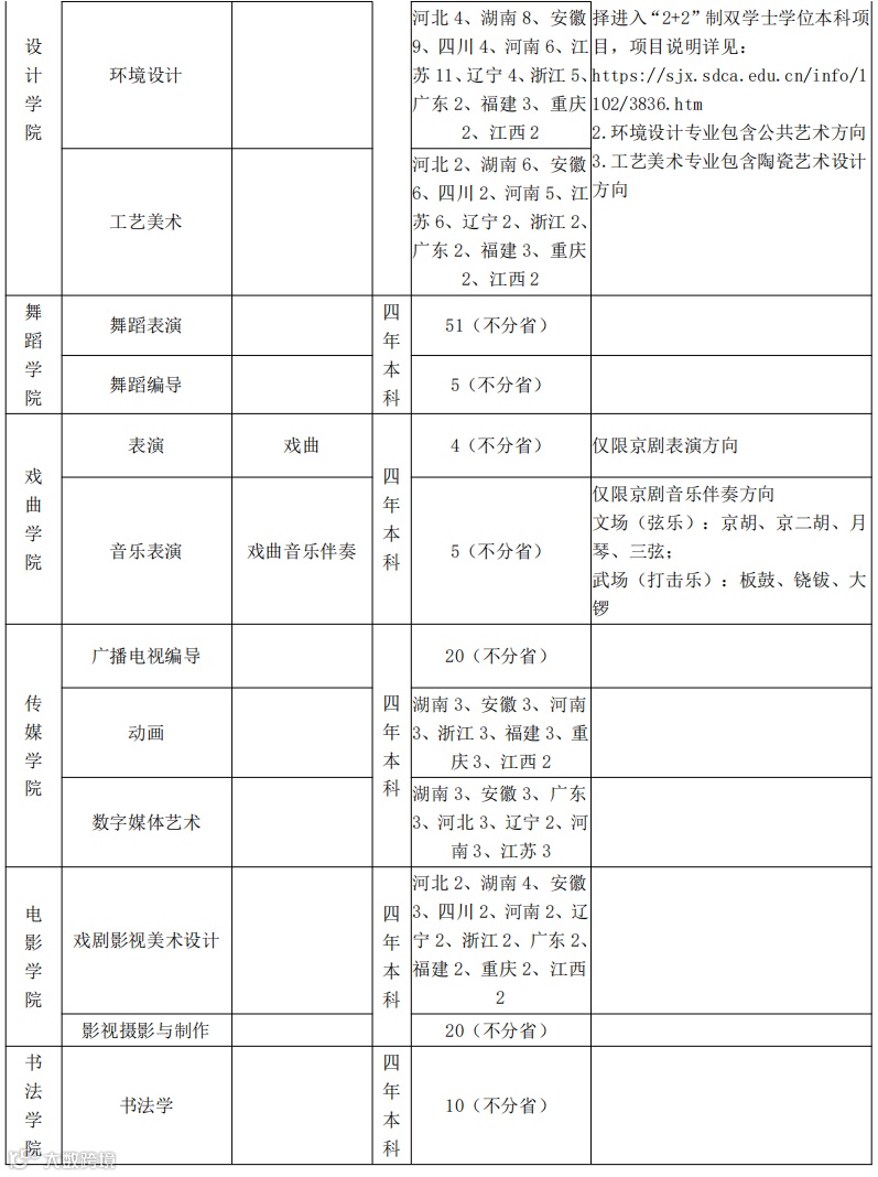
一、招生专业及计划


二、报考条件
(一)基本条件
我校面向全国招生(编制分省计划的专业除外),凡符合各省(自治区、直辖市)规定的2022年普通高等学校招生报名条件者,均可报考。
(二)统考成绩要求及考试形式

(三)兼报要求
舞蹈表演、舞蹈编导两个专业不允许兼报;其他校考专业在考试时间不冲突的前提下均允许兼报。
(四)选科要求
我校所有本科招生专业均不限定文理科类,不限定选考科目范围。
三、报名考试安排
(一)报名须知
我校全面实行网络报名。考生须使用智能手机登录https://www.xiaoyibang.com/下载、安装小艺帮APP,在规定时间内完成报名和考试。线上报名和考试流程详见“附件1:山东艺术学院2022年招生线上考试APP操作说明”。考生进行网上报名前,请务必认真阅读考生注意事项,准确填写报考信息。不按要求报名,误填、错填报考信息或填报虚假信息而导致不能考试及录取的,后果由考生本人承担。
(二)报考费标准
初试每生120元,复试每生40元,报名缴费成功后不得修改报考专业,不予办理报名退费。
(三)报名考试安排

四、考试内容
(一)线上初试考试内容及拍摄要求(线上初试已结束,详见2021年12月30日公布的“春节前报名考试工作安排”)
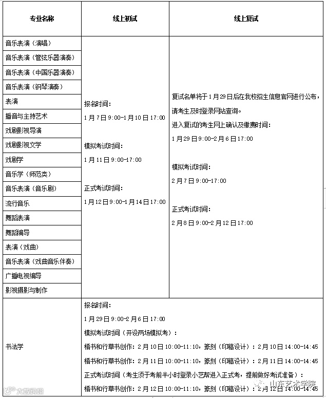
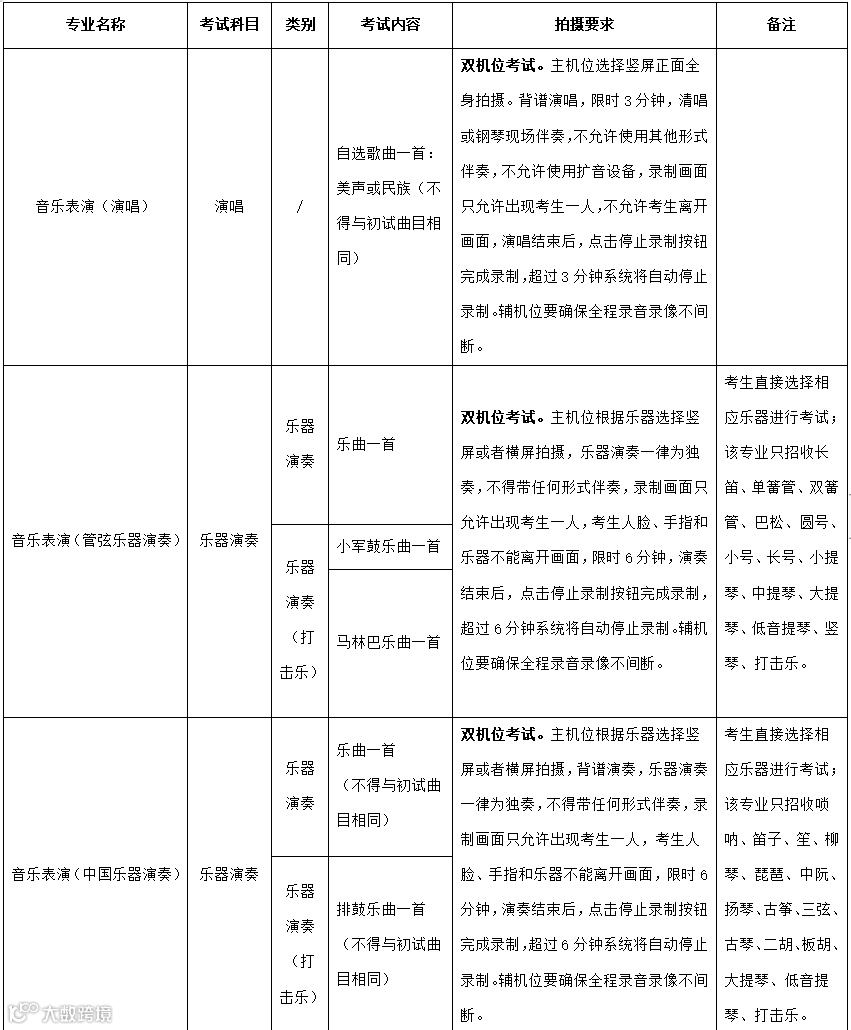
(二)线上复试考试内容及拍摄要求













五、成绩公布及复核
线上初试仅公布复试名单,未进复试的考生不再另行通知。考生可在2022年1月29日后登录网址https://zsbgs.sdca.edu.cn查询线上考试复试名单。
我校根据教育部要求划定各专业(含招考方向)合格线,其中单科成绩为“0”分,专业总成绩不足60分,考试违纪或作弊的不在合格范围之内。最终专业成绩公布时间及查询办法通过山东艺术学院本科招生信息网(https://zsbgs.sdca.edu.cn)及山东艺术学院微信公众号(sdca1958)发布。考生可通过网站打印成绩单,合格考生不再寄发专业合格证。届时考生如对本人成绩有异议,可根据要求向我校招生办公室提出书面申请。我校招生办公室将对提出异议的考生成绩进行复核,并将复核结果回复考生。
六、录取办法
我校按照专业志愿优先原则进行录取,不实行平行志愿。
按照教育部有关文件规定,我校为独立设置的本科艺术院校,可自行划定文化录取控制分数线。如有部分省份对文化录取控制线有特殊要求的,按各省份文件规定执行。


备注:
1.针对各省高考总分不统一的问题,我校将根据山东省高考文化成绩标准进行折算。
2.针对部分省份美术类统考本科合格线划线方式不统一问题,湖南省考生美术类统考成绩须达到湖南省划定的美术类专业本科录取控制分数线,河南省考生美术类统考成绩须达到本科A段美术类分数线。
3.我校所有本科招生专业均不限定选考科目范围,不实行高考综合改革的省份,所有本科专业文理兼收,按照文理科类(选考科目)统一排序录取;做分省计划的美术类专业,如生源省份要求按照科类或者选考科目分列招生计划,按照各省规定执行。
4.按计划数的倍数划定学校文化最低控制线时,如计划数的倍数不为整数,则只取整数部分(不进行四舍五入)。
5.在录取过程中,如最后一名出现成绩并列现象,将按照以下录取原则执行:以专业成绩排序录取的相关专业,取文化成绩高者;以综合分成绩排序录取的相关专业,取文化成绩高者;以文化成绩排序录取的相关专业,取专业成绩高者,如仍有并列,分别以语文成绩、外语成绩、数学成绩次序,单科高者优先录取。
七、其他几项规定
(一)线上考试过程中,考生须保证作品的真实性,视频录制须不得转切、不得编辑美化。线上正式考试前,每一名考生均须签订考试诚信承诺书,未签订者取消考试资格;正式视频录制中,考生要严格按照拍摄要求进行视频录制,不得离开拍摄画面,不得出现任何显示考生信息的提示性文字、图案、声音、背景、着装等,否则将被视为违规,并取消考试资格;考生录制视频环境等其它客观因素不影响专业成绩评定。
(二)考试各环节出现违规作弊行为的,视情节轻重,依据《中华人民共和国刑法修正案(九)》以及《国家教育考试违规处理办法》(教育部令第33号)等确定的程序和规定进行处理。
(三)新生入校后必须接受学校组织的材料复核和专业复测。对于复测不合格、入学前后两次测试成绩差异明显的考生,将组织专门调查。经查实属提供虚假作品材料、替考等违规行为的,取消该生录取资格,并通报考生所在地省级招生考试机构倒查追责。对涉嫌犯罪的,学校将及时报案,并配合司法机关处理。
(四)本科专业(不含中外合作办学专业)实行学分制收费,收费标准按照山东省物价局批复的最新文件执行。
(五)2022年招生计划如有变动,以山东省发改委和山东省教育厅最终下达的计划为准。
(六)请广大考生切实做好自身防护,合理安排时间,安心备考。我校本科招生信息网站(https://zsbgs.sdca.edu.cn)、山东艺术学院官方微信公众号(sdca1958)将及时发布相关最新信息,考生如需咨询,可致电:0531-86423303、86423300,线上考试技术问题可咨询平台客服QQ:800180626。纪检监察部门受理招生考试工作期间的信访举报,对违规、违纪、违法问题依规、依纪、依法严肃查处,纪委电话:0531-86522223。
(七)此前公告与本简章不符的,以本简章为准,如因疫情防控形势需要调整简章内容的,我校将另行发布公告;简章发布后如遇教育部、各省级招生考试机构政策调整,以变化后的规定为准。
(八)我校未成立除本校招生办公室以外的任何招生咨询机构,未委托任何社会机构或校外人员代为发布招生广告、宣传资料或代理招生。


