目前,已有部分省市公布了2023年高考报名的具体时间,北京高考在线团队整理了相关内容,详情如下:
根据往年情况,广东高考一般会在2月下旬进行补报名(2020年因高考延期推迟一个月),具体时间如下:

需要注意的是,由于部分招生考试(艺体类术科统考、1月合格考、3+证书考试)在2月下旬前结束,因此艺体生(校考生除外)、学考生、3+证书考生大概率将无法进行2023年广东高考补报名。想报考以上招生考试的同学只有一次报名机会,务必尽快完成广东高考报名,切勿拖延!
如果错过本次报名(即11月1日-10日的高考报名),届时高中生如果想参加春季高考,那么补报名后,只能报考高职自主招生;如果想参加2023年夏季高考,那么就需要以普通类(物理/历史)考生身份进行高考补报名。
已有省份公布2023高考补报名时间
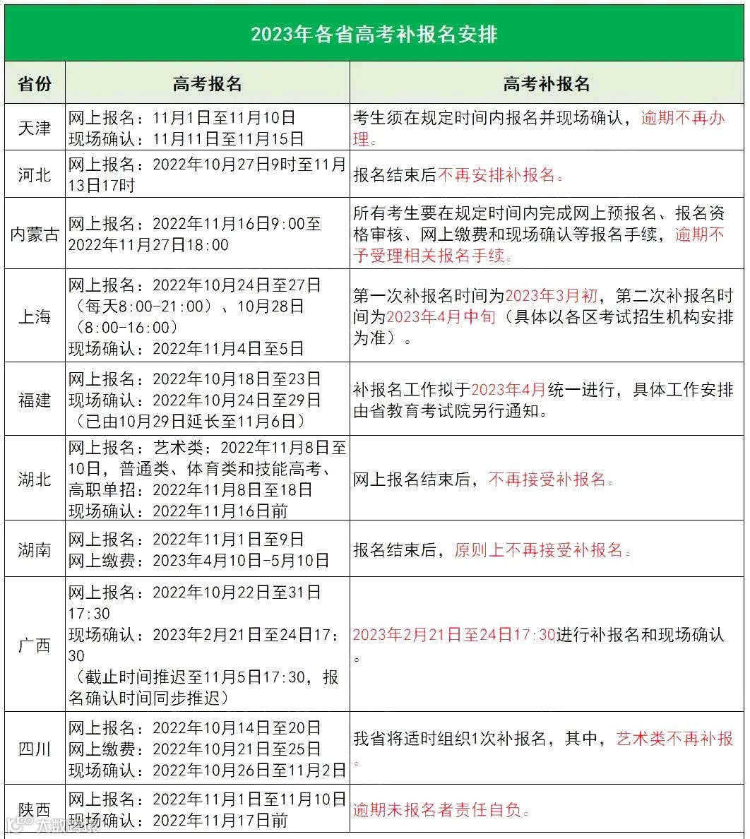
目前已有部分省市在2023年高考报名通知中,提到了关于高考补报名的相关安排,其中天津、河北、内蒙古、湖北等省不安排补报名,上海则有两次补报名机会,具体如下:

其他省市的2023年高考补报名时间还有待公布,请同学们及时关注官方信息。


