教育改革永远在路上,刚取消初中毕业后普职分流,尔后就传来新课标改革!
“改革艺术课程设置,一至七年级以音乐、美术为主线,融入舞蹈、戏剧、影视等内容,八至九年级分项选择开设。”
4月21日,教育部举行新闻发布会,对最新修改的《义务教育课程方案和课程标准(2022年版)》有关情况做了说明,并于2022年秋季学期开始实行。

值得注意的是,在本次的修订中,重点围绕艺术课程的改革,在国家、教育部的全面支持下,在之后的贯彻落实中,我们必然会看到素质教育的提升,艺术课程将成为孩子们的“必修课”,艺术教育也将迎来春天!
整体的课程设置上,《义务教育课程方案(2022年版)》(以下简称《课程方案》)中明确指出,艺术课程在一至九年级开设,并且课程时长要达到九年课时总比例的9%-11%,超过外语的6%-8%。

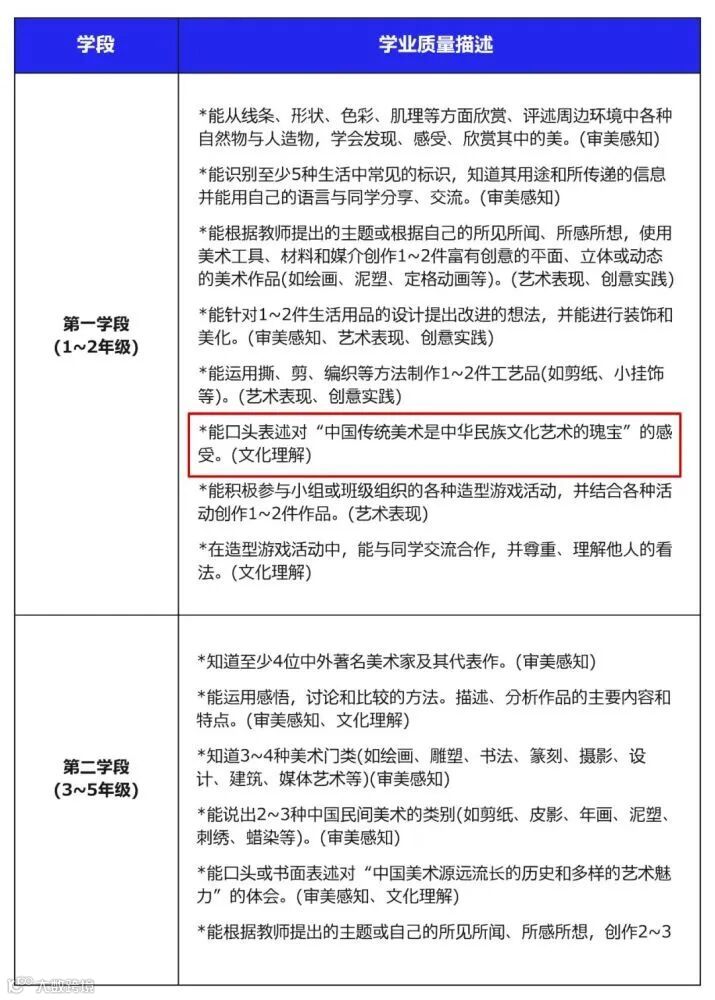
对于课程设置,《义务教育艺术课程标准(2022年版)》(以下简称《课程标准》)里是这样要求的:分学段教学,由浅入深、循序渐进。
一至七年级以美术和音乐为主,融入舞蹈,戏剧(含戏曲)、影视(含数字媒体艺术)相关内容,八至九年级包括音乐、美术、舞蹈、戏剧(含戏曲)、影视(含数字媒体艺术)等,学生至少选择两项学习。
对于课程的内容,《课程标准》中也提了要求,同样是以美术课程为例,大致分为四类:欣赏·评述、造型·表现、设计·应用、综合·探索,其中共涵盖了16项学习内容,包括美术知识的教学、美术技法的培养,并让学生学习自主创作一些美术作品。最后,还涉及了美术与生活、社会之间的联系。
《课程标准》中针对不同学段设置了不同的学习任务和目标。

在教学质量评价中,除了美术赏析、参加艺术类活动以外,有一项要求被单独提了出来:要熟悉中外美术知识,能发表自己的见解。除此之外,美术创作与个人创意表现也成为重要内容。


在《课程方案》中还提出,把学生的课程学习与参加艺术实践活动的情况纳入学业评价。课程教材研究所所长张国华对此做出了说明:艺术课程增加了基于核心素养的、具体可操作的过程性评价,注重评价主体多元化、评价过程多样化,引导学校和教师对学生作出全面的、全方位的评价。

今年作为美育进中考的关键一年,《课程标准》中再次强调了学业水平测试要多方面综合考查,过程性评价与学业水平相结合,避免以单一的分数衡量学生的水平,让艺术变为学科类考试。
同时,在“双减”政策落地以后,课后服务成为了学生学习的重要组成部分,学生们能通过课后服务,参与不同的活动、学习新的知识。
因此,在《课程方案》中明确,学校充分利用课后服务,开展艺术活动,发展学生的特长。
最后,《课程标准》中不止一次强调,要将艺术与生活相结合,让艺术始终存在于我们的身边,耳濡目染,让学生们由此提高自身素质。这才是设立艺术教育的最终目标。
随着艺术教育越发受到重视的现在,我们想要通过艺术教育提升学生的艺术素养,离不开学校、教师以及学生的多方努力。


