今天,小艺为大家推荐12所值得音乐艺考生报考的师范类大学,24届考生备考前一定要了解的院校信息。
1
北京师范大学

坐标
北京市海淀区
实力
北京师范大学,教育部直属,中央直管副部级建制,位列“双一流”、“211工程”、“985工程”,是一所以教师教育、教育科学和文理基础学科为主要特色的综合性大学。
招生专业
音乐学(钢琴)、音乐学(声乐)、音乐学(器乐)

招生考试形式
2023年面向全国招生,组织校考。
录取原则
专业合格,按文化课成绩+专业成绩的综合分,由高到低依次录取。语文高考成绩不低于70分,外语高考成绩不低于70分。


2
华东师范大学

坐标
上海市
实力
由中华人民共和国教育部直属,是教育部和上海市人民政府重点共建的综合性研究型全国重点大学;位列“世界一流大学建设高校A类”、“985工程”、“211工程”。
招生专业
音乐学(音乐教育)、音乐表演

3
华中师范大学

坐标
湖北武汉
实力
华中师范大学,教育部直属的一所师范类、综合性研究型全国重点大学,是“双一流学科”建设院校、“211工程”、“985工程”。
招生专业
音乐学(公费师范)、音乐学(非公费师范)、音乐学表演

招收主项为声乐或器乐的考生,其中声乐主项仅限美声和民族唱法,器乐主项仅限钢琴、长号、小提琴、中提琴、手风琴、长笛、圆号、大提琴、单簧管、古筝、二胡、琵琶、扬琴。
4
南京师范大学

坐标
江苏南京
实力
是国家“211工程”重点建设高校,“双一流学科“建设院校;入选“国家建设高水平大学公派研究生项目”、“卓越教师培养计划”、“卓越法律人才教育培养计划”,师范类专业是南师大的优势专业,主要包括教育学、小学教育、数学与应用数学等。在去年的学科评估中,南师大参评的27个一级学科中,共有7个学科的排名进入全国前十,其中教育学位列全国第三,充分体现了其综合实力的强劲。
招生专业
音乐学(师范),面向全国部分省份招收本科生120名。
音乐学(师范)入校后只提供钢琴、声乐、民族乐器方向教学。
5
湖南师范大学

坐标
湖南长沙
实力
入选首批国家“211工程”重点建设大学、首批国家“双一流”世界一流学科建设高校、教育部与湖南省重点共建的部省共建“双一流”建设高校,是国际艺术、设计与媒体院校联盟、“一带一路”智库合作联盟等国际组织重要成员。
招生专业
音乐学、音乐表演、音乐表演(中外合作办学)
6
东北师范大学

坐标
实力
东北师范大学是首批国家“211工程”“985工程”“双一流”建设大学。
招生专业
音乐学(钢琴师范)、音乐学(声乐师范)、音乐学(钢琴)、音乐学(器乐)、音乐学(声乐)

7
华南师范大学

坐标
广东广州
实力
华南师范大学为广东省省属重点大学,入选中国首批“211工程”、“卓越教师培养计划”,双一流高校。
招生专业
音乐学(师范)、音乐表演



8
陕西师范大学

坐标
陕西西安
实力
陕师大为国家“211工程”高校。
招生专业
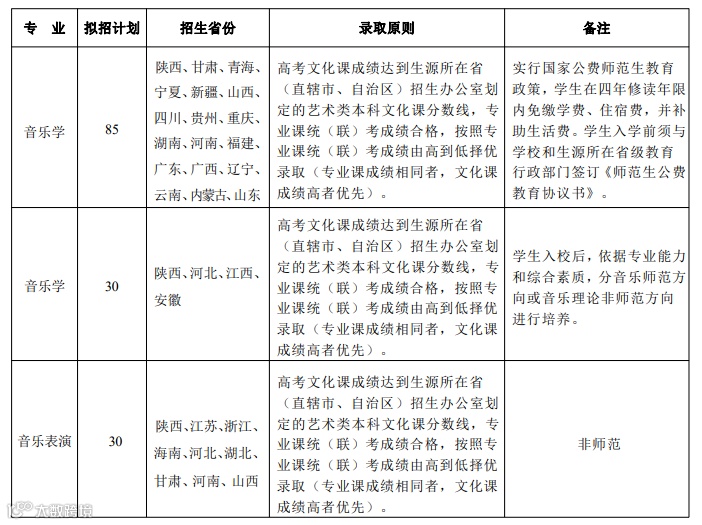
音乐学(公费师范生)、音乐学、音乐表演

22年音乐类艺考招生计划
9
福建师范大学

坐标
福建福州
实力
是福建省人民政府与中华人民共和国教育部共建高校,福建省“双一流”建设高校。
招生专业
音乐学
10
浙江师范大学

坐标
浙江金华
实力
是一所以教师教育为主的综合性省属重点大学,是浙江省首批重点建设高校。
招生专业
音乐学(师范)、音乐学(中外合作办学)

11
首都师范大学

坐标
北京海淀
实力
是国家“世界一流学科建设高校”,北京市属重点大学。
招生专业
音乐学(师范)、音乐表演、录音艺术
录音艺术专业在北京招生不组织校考,认可其他在京招生公办本科院校录音艺术专业的校考合格成绩。音乐学(师范)、音乐表演、面向北京生源的组织校考。三个专业面向京外考生使用统考成绩。

北京市
23年暂时不面向北京市外招收艺术生
12
山东师范大学

坐标
山东济南
实力
是中华人民共和国教育部与山东省人民政府共建高校、山东省属重点大学。
招生专业
音乐学(师范)、音乐学(中外合作办学)

(只招山东省内)

