点击蓝字,关注我们
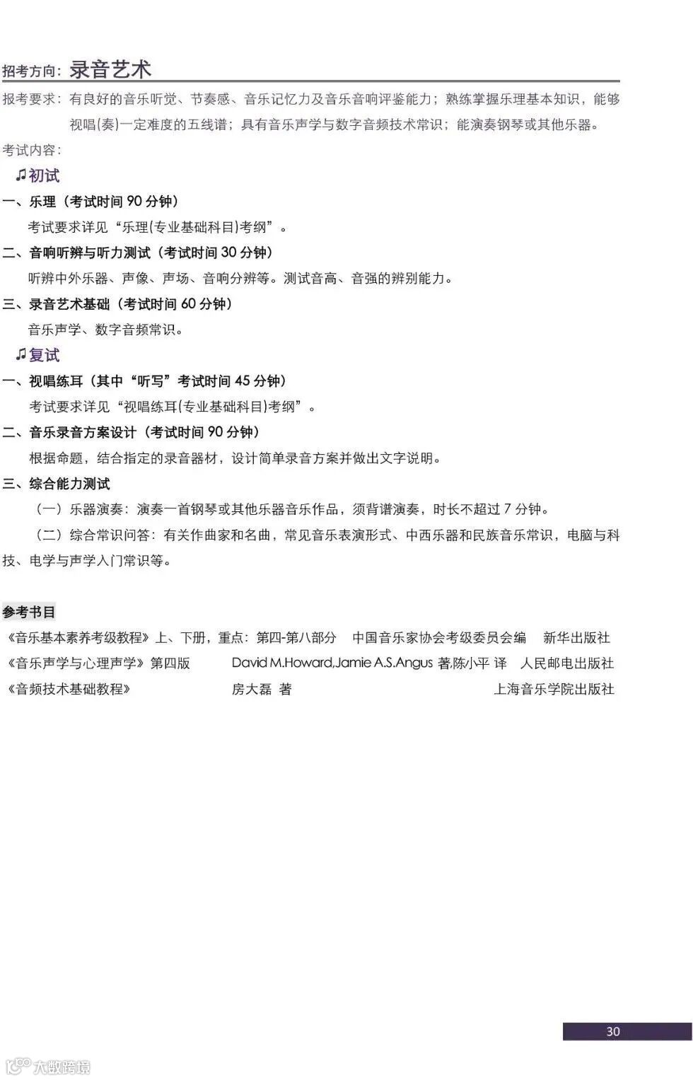
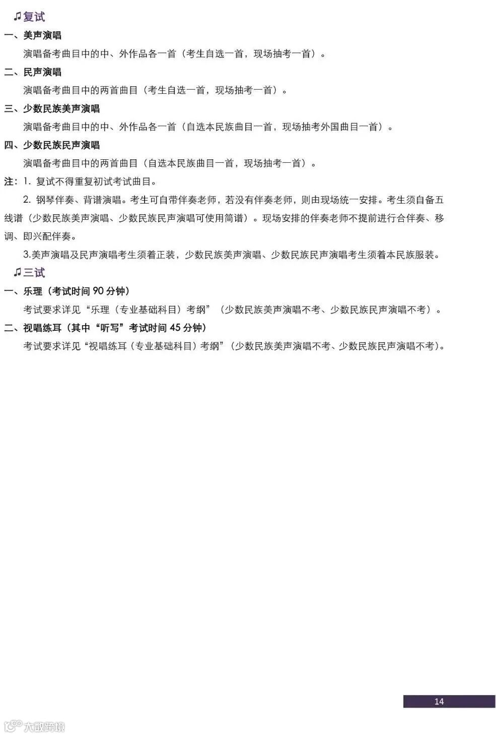
*招生专业:音乐学、音乐教育、作曲与作曲技术理论、音乐表演、音乐剧、录音艺术、数字媒体艺术
*本文转自哈尔滨音乐学院官网
如果你是高一高二、初一初二的音乐生也想走音乐艺考这条路,恭喜你寒假冬令营正在火热招生中,免费1V1艺考规划
点击图片咨询享优惠大礼


