
赛事指南:
中国合肥庐阳区首届科技创新创业大赛初赛10月17日就要开赛了,入围初赛名单的小伙伴们是不是很激动呢?
根据大赛组委会规定流程,本着公平、公开、公正的原则,制定本次比赛有关选手须知细则,选手们要仔细阅读哟。

1、比赛采用答辩形式,分初创项目组和企业创新组,每组选手根据在线抽签的顺序参加比赛,每队最多3名选手进入答辩室。
2、每队选手比赛时间为10分钟,采用“6+4”模式,即6分钟PPT项目展示和4分钟评审答辩。
3、比赛中PPT项目展示环节每队只能由1名代表介绍,采用电脑桌面计时,选手注意控制时间;答辩环节评委提问时,可由多名队员相互补充答辩,选手不得以保护知识产权等为借口拒绝回答提问,答辩剩余30秒时工作人员举牌提醒。选手10分钟用完后,由工作人员叫停并立即离场。
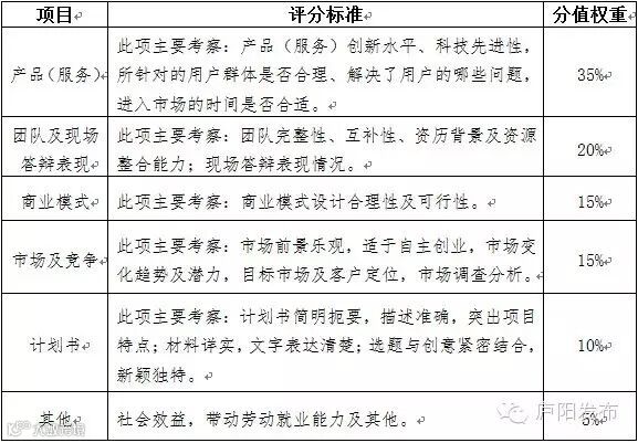
4、大赛评委每组由5位专家组成,评委根据评审标准进行打分;计分规则为每队去掉一个最高分和一个最低分,取剩下3名评委的平均分为选手最终得分。
5、面试现场可携带产品、样品等辅助物品,并可指定1-2名队员与工作人员配合做好搬运与安装工作,但不建议携带大型超重物品。
6、选手比赛得分在现场进行公布。
7、比赛全程由公证处进行公证。
1、时间:2015年10月17日07:30-20:00;
2、地点:合肥市栢景湾小学(庐阳区北一环路与亳州路交口东南侧、庐阳区政府东侧);
3、安排:初创项目组和企业创新组同时进行,分别按照第一阶段(上午01-20号选手)、第二阶段(下午21-40号选手)、第三阶段(晚上41-50号选手)同步进行评审。



合肥市栢景湾小学(庐阳区北一环路与亳州路交口东南侧、庐阳区政府东侧)
停车提示:您可以将车辆停在附近的收费停车场,然后步行到达比赛场地,统一从学校北门进入


联系人:徐君-18110909373;
刘艺婷-15956989029
联系电话:0551-65377602
联系邮箱:zhly@365jia.cn
大赛官网:http://zhly.365jia.cn
QQ群:379224946
1、大赛组委会有义务不泄露参赛项目中涉及的技术和商业机密。本次大赛的信息将不定期发布在大赛专题网站(zhly.365jia.cn),其他媒体和网站发布大赛的有关信息须经大赛组委会授权确认。
2、凡涉及参赛项目的相关报道,属于参赛选手自行将参赛项目技术及商业内容进行披露,与大赛组委会无关。
3、比赛期间,参赛选手须严格按照大赛日程安排,不迟到、不缺席、不早退。
4、严格遵守大赛纪律,赛场内禁止吸烟,比赛期间请将手机调成静音状态。
5、遵守大赛场地的各项管理制度,文明礼貌,爱护公共设施,注意防火防盗,保管好个人随身物品。
6、参赛者项目中存在自主产权纠纷或采取弄虚作假等手段获得项目奖项的企业和个人,取消获奖项目资格,追缴获奖资金。
7、获奖企业及团队须凭借获奖证书领取奖金并享受配套政策,在收到获奖通知六个月内在庐阳区注册法人机构,奖金及配套政策待注册后根据项目进展情况分批拨付及落实。否则视为自动放弃,由下一名递补享受相关扶持待遇。
在法律允许范围内,大赛组委会保留对大赛的解释权。


