重磅消息!
明日起惠州的无户口人员(也就是俗称的“黑户”)均可上户口了!

明天起,惠州将贯彻落实国家及省关于无户籍人员上户政策精神,所有惠州无户籍人口均可到各地户籍派出所按相关规定办理入户手续,预计受益人数约5000人。

为贯彻落实《国务院办公厅关于解决无户口人员登记户口问题的意见》(国办发【2015】96号)和《广东省关于解决无户口人员登记户口问题的实施意见》(粤府办【2016】26号)文件精神,11月16日上午,惠州市公安局在全省率先联合市民政局、司法局、卫计局联合下发了关于执行《关于贯彻落实<广东省人民政府办公厅关于解决无户口人员登记户口问题的实施意见>的通知》的通知(以下简称《通知》)。《通知》明确属于惠州的无户籍人员均可按要求申请办理入户,并且特别明确了两条不可逾越的“红线”:一是禁止设立不符合户口登记规定的任何前置条件;二是切实保障公民依法登记户口的基本权利。
凡是无户口人员,不管是什么时候、什么原因产生的,都要及时为其依法办理户口登记。
“黑户”类别分为9大类
均能按指定流程上户
因为各种原因而为能取得户籍登记的人员被称为“黑户”。《通知》明确了“黑户”的九大类别,分别为:
1、不符合计划生育政策出生的无户口人员;
2、未办理《出生医学证明》的无户口人员;
3、未办理收养手续的事实收养无户口人员;
4、因长期失踪或被宣告死亡后被注销户口又重新出现的人员;
5、农村地区因婚嫁被注销原籍户口的人员;
6、户口迁移证件遗失或超过有效期限造成的无户口人员;
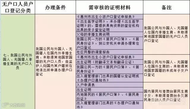
7、我国公民与外国人、无国籍人非婚生育的无户口人员;
8、无法查找身份信息的滞留流浪乞讨的无户口人员;
9、其他无户口人员。
据了解,这九类无户口人员基本涵盖了所有“黑户”类别,即便发现有个别政策措施未能涉及的,户籍部门也将逐级申报予以解决。也就是说所有的“黑户”均可以依法取得户籍,保障了所有“黑户”取得户籍的基本公民权利。
惠州“黑户”约5000个
计划5年内全部解决
惠州市公安局户政科相关负责人称,通过前期摸底调查,惠州大约存在“黑户”5000余个,根据省有关文件精神,计划在5年内彻底解决惠州的“黑户”问题。
9大类“黑户”入户攻略

快把这个重磅消息告诉你的朋友吧
毕竟,
对于没有户口的“黑户”而言,
不仅就学就业受阻,
连社会保障也难取得。
一本薄薄的户口簿,
连着千家万户,
关系着百姓生活的方方面面哦~
|来源:惠州市公安局、今日惠州网

2、提醒:新政下踩盘选房注意3要点,购房先上网查询楼盘监制价格



