“中骏雍景台、新力城、雅居乐御宾府、方直东岸……小学要在哪里上学呢?”最近,经常有网友问小编,他相中的楼盘学区属于哪里的。
Deng~deng~deng~deng……《2018年惠城区市区中心区小学学区范围说明》新鲜出炉,小编吐血整理,各位家长赶快来查看,您家那片儿到底能上哪个学校?2018惠城中心区小学学区范围划分、一年级学区内户籍生报名指南以及报名常见问题,这里都有解答!
(前方高能预警:图文信息量较大,家长们找自己所在区域就好。)
2018年惠城区市区中心区小学学区范围一览

第一小学

南坛小学鼎峰分校

水北小学

富民小学

望江小学

三新小学

铁路学校

第三十九学校

第一小学白鹭湖分校
白鹭湖雅居乐小区(含大良村)。(缺图)

下角小学

第十五小学

中堂小学


东平小学

东湖片惠州一中实验学校寄读区

第二小学

第四小学

第六小学

第十小学

德威学校

长湖苑小学


第七中学小学部分教点

东坡小学

第九小学

第十一小学

第七小学

实验小学

李瑞麟小学

南坛小学

下埔小学

第五中学(小学部)


河南岸中心小学

马庄小学

惠南学校

中建麦绍棠学校

第二十七小学

2018年第二十七小学调配区

南雁小学

湖山小学

冰塘小学

第二十九小学

中洲实验小学

第十一小学方直分校


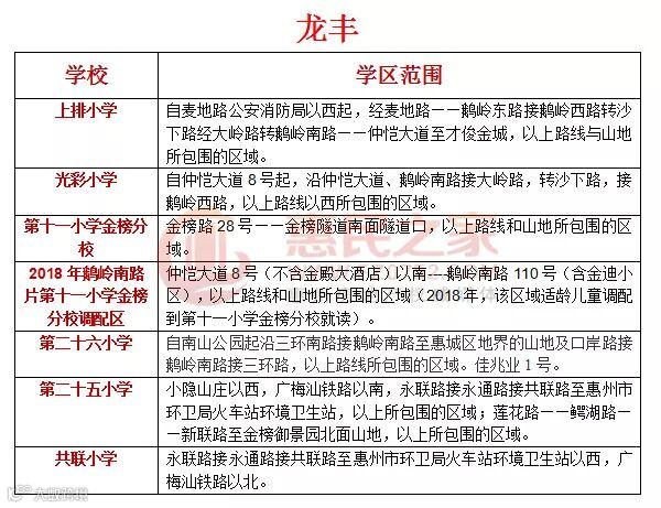
上排小学

光彩小学

第十一小学金榜分校

第二十六小学

第二十五小学

共联小学


大湖学校

新湖小学

合生实验学校

PS:市区中心区(市区中心区是指江南、江北、桥东、桥西、河南岸、龙丰等6个街道,下同)公办小学(含中心区外区直属的大湖学校、新湖小学、合生实验学校、第三十九学校、铁路学校、第一小学白鹭湖分校)由教育局依据适龄儿童人口密度、街道走向、地段内学校布局及办学规模等情况,按照相对就近原则划定招生区域。
一年级户籍生报名常见问题,你都了解吗?
1.2012年9月1日之后出生的儿童能够申请入读一年级吗?
答:不可以。《中华人民共和国义务教育法》第十一条规定“凡年满六周岁的儿童,其父母或者其他法定监护人应当送其入学接受并完成义务教育;条件不具备的地区的儿童,可以推迟到七周岁。”以及《关于印发〈广东省教育厅关于中小学生学籍管理的实施细则(试行)〉的通知》的有关要求,小学招收2018年8月31日(含8月31日)前年满6周岁的儿童。
2.2011年9月1日之前出生的儿童如何申请入读一年级?
答:根据《关于印发〈广东省教育厅关于中小学生学籍管理的实施细则(试行)〉的通知》规定“义务教育阶段适龄儿童、少年因身体状况需要延缓入学的,经县级以上医疗单位出具证明,由学生家长提出书面申请,经当地乡级人民政府或者县级教育行政部门批准,可以延缓入学。缓学期一般为一学年,缓学期满仍不能就学的,应当重新提出缓学申请。”
2011年9月1日之前出生的儿童申请入读一年级需按规定出示相关证明,如无法提供上述证明,须出示幼儿园在读证明(学籍基本信息表加盖公章)等相关证明。
3.因病延缓入学和报名前三天新迁户口的适龄儿童,能否在报名规定的时间内领取录取通知书?
答:对因病延缓入学和报名前三天新迁户口的适龄儿童,相关职能部门将进一步核实信息,核实后于7月6日前将结果由学校反馈给儿童家长。
4.能否重读一年级?
答:不可以。根据《关于印发〈广东省教育厅关于中小学生学籍管理的实施细则(试行)〉的通知》规定“义务教育学校、普通高中不实行留级制度”。全国中小学生学籍信息系统已于2013年开始使用,在校生学籍信息已实现全国联网。义务教育阶段在读一年级学生不能重读一年级,如发现将按相关规定严格处理。
5.市区小学学位紧张,需要提前一天到学校排队报名吗?会不会出现学位已满无法报名情况?
答:如完全符合入读条件,在规定的报名时间内(6月23日、24日)不会出现无法报名现象,适龄儿童家长无需提前到学校排队报名。
6.惠城区市区中心区小学学区示意图从哪里可以查看?
答:惠城区市区中心区小学学区示意图可登录惠城区人民政府网站:http://www.hcq.gov.cn (进入主页面右边栏目“最新公告”查看,或下拉页面依次点击“惠城区信息公开平台”-“区教育局”-“政务公开”-“通知公告”模块)、惠城区教育局官方微信公众号“惠城教育”查看。
7.如何理解“就近入学”?
答:市区中心区学校学区依据人口分布、地理状况、地段内学校规模和生源等情况划定。鉴于一些地方人口分布和学校布局具有不均匀性、街区形状具有不规则性,就近入学并不意味着直线距离最近入学。学区的划分只能做到整体上相对就近入学。
8.入读民办学校有什么优惠政策?惠城区有哪些民办学校?
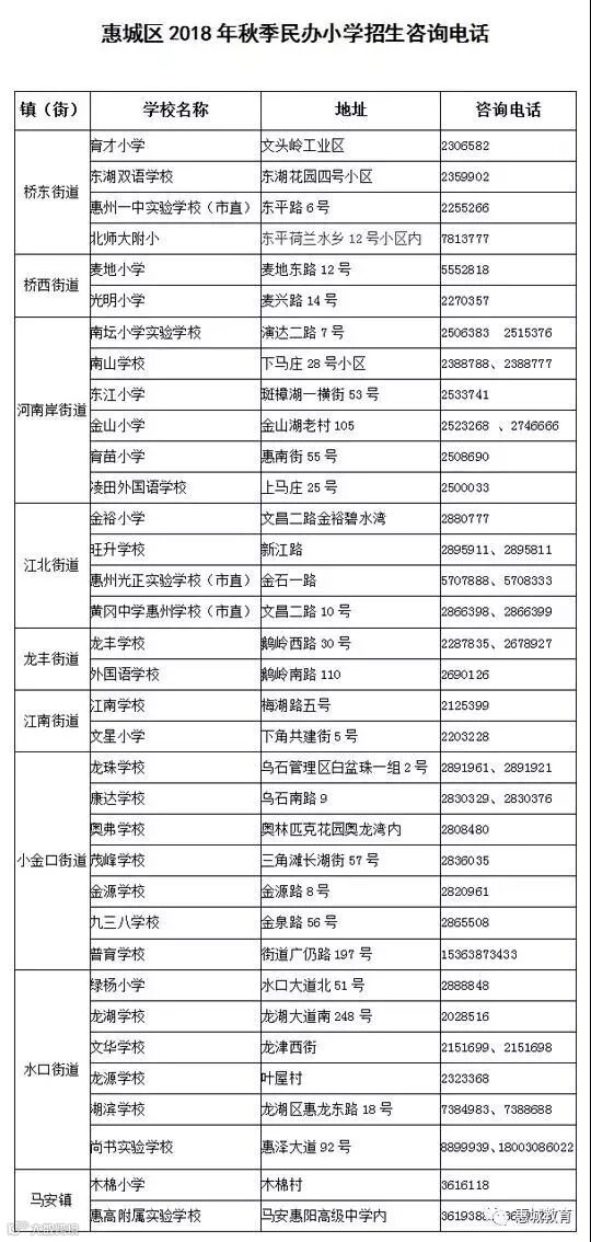
答:目前,入读民办学校的学生将享受各类补助:其中小学共补助:1450元/生·年;初中共补助:2330元/生·年。具体优惠政策有下列几项:一是免学杂费补助:小学1150元/生·年,初中1950元/生·年;二是发放电子教育券补助:小学:200元/生·年;初中200元/生·年;三是民办学校退还课本费(如民办学校收费标准中包含课本费):小学100元/生·年;初中180元/生·年。惠城区内民办学校名单及咨询电话详见附表。
9.错过规定的报名时间可以申请入读公办学校吗?
答:报名结束后新迁户口适龄儿童,可于7月30日到学区所属学校申请学位,如学区所属学校学位已满,则由教育部门统筹安排入读其他公办学校。
10.未能及时提供儿童入学预防接种证查验证明能报名吗?
答:按照相关要求,适龄儿童报名时需提供入学预防接种证查验证明,如未能及时提供,可先给予报名,但入学前要补交。
11.适龄儿童户籍地址与居住地址不一致的如何报名?
到第一小学等24所学校(详见报名指南)报名的适龄儿童需出示其父母或直系亲属学区内户籍和房产证(或购房借款合同及首期发票),不能出示房产证(或购房合同及发票)或房产证(或购房合同及发票)地址与户口簿地址不一致的,由家长出示相关证明材料并书面说明原因,申请学校派人调查核实后视学位情况统筹安排。
到第一小学等24所学校之外报名的,如户籍(江南、江北、桥东、桥西、龙丰、河南岸办事处等6个市区中心区街道户籍)地址与居住地址不一致的,建议尽快将适龄儿童户口迁入居住地。如户籍无法及时迁入,则由适龄儿童父母提供居住地的房产证或购房借款合同及发票等有效证件(证明),向居住地学区所属学校申请。
12.如果秋季开学后才能把适龄儿童的户籍迁入,如何申请转学?
答:具备拟转入学校入学条件(小学、初中毕业年级第二学期不予转学),因房产动迁等原因举家迁入的在非本区义务教育阶段学校就读的适龄学生,可按照规定到学校申请。学区是针对起始年级招生而划分的,转学不划分学区,如申请转入学校学位已满,将按相对就近原则调剂到周边学校。详情请查看《惠城区义务教育阶段学生转学操作细则》
惠城区2018年秋季一年级学区内户籍生报名指南
●入学对象:具有惠城区学区内户籍年满六周岁(2011年9月1日至2012年8月31日出生)的适龄儿童。
●报名时间:2018年6月23日至24日。
●报名地点:设在各学校校内。(东湖片惠州一中实验学校寄读班设在惠州一中实验学校校内)
●报名办法:(办理入学报名须提供相关证件(证明)原件,并上交复印件)
(1)适龄儿童及父母(或其他法定监护人)的户口簿、适龄儿童父母(或其他法定监护人)的身份证。
(2)儿童出生医学证明。
(3)儿童入学预防接种证查验证明。
另,其中到第一小学、第十小学、第十一小学、第十五小学、第五中学(小学部)、南坛小学、下埔小学、南坛小学鼎峰分校、上排小学、光彩小学、实验小学、李瑞麟小学、富民小学、第十一小学金榜分校、东湖片惠州一中实验学校寄读班、惠南学校、合生实验学校、第二十五小学、第二十七小学、第二十九小学、中洲实验小学、德威学校、第三十九学校、第十一小学方直分校共24所学校报名的适龄儿童另需出示适龄儿童父母或直系亲属房产证(或购房借款合同及首期发票。下同),不能出示房产证或房产证地址与户口簿地址不一致的,由家长出示相关证明材料并书面说明原因,申请学校派人调查核实后视学位情况统筹安排。(因证件虚假影响报名的,一切责任由家长负责。)
如有疑问,可咨询惠城区教育局招生专线:966723、2677411。
附表:各学校招生电话


|来源:惠城教育 惠民之家综合
1、河南岸担纲南部新城核心区重任 沃尔玛山姆店、万达广场等项目重点推进……
2、4月惠州卖房13554套 首现今年成交高峰!碧桂园6盘霸榜!



