电梯已经成为人们日常不可或缺的工具
但你有没想过
通常人们最关心的是电梯的质量
却少有人关心电梯维保公司的资质

惠州市质量技术监督局8月1日在官网
通报全市上半年电梯维保单位质量信息
其中28家电梯维保公司因
“未按照安全技术规范的要求进行维保”
等原因被处罚或立案调查
使用单位涉及白鹭湖、
海伦堡院子、新时代花园等小区


某小区内的电梯。
快来看看是怎么回事
《公告》通报的“2018年上半年在惠州开展电梯维保业务的电梯维保单位的质量信息情况表”中,“2018年上半年的检验合格率”是指在2018年上半年已申请电梯检验的检验合格率,该信息由广东省特种设备检测研究院惠州检测院提供。

电梯内部的安全警示。
大多数维保公司
上半检验合率还是比较高的
但也有少数不太理想的
例如,广州广日电梯工业有限公司惠州分公司,其今年上半年的检验合格率只有33.0%,该公司主要负责乘客电梯、载货电梯、杂物电梯、自动扶梯、自动人行道、液压电梯的安装、维修;而惠州同行电梯有限公司上半年的检验合格率更是低至7.0%,该公司主要负责乘客电梯、载货电梯、杂物电梯、自动扶梯、自动人行道的安装和维修的业务。

根据《公告》,“2018年上半年在惠州开展电梯维保业务的电梯维保单位的质量信息情况表”的排序不分先后,但本次电梯维保单位的质量信息公示,在一定程度上代表维保单位的工作水平和能力,可为使用单位选择维保单位提供参考。
《公告》 中“2018上半年的维保质量抽查记录表”,是市质监局联合各县(区)质监局(市场监管部门)、或由县(区)质监局(市场监管部门)和惠州检测院采取随机抽查方式开展的维保质量抽查的质量抽查情况。
根据“2018上半年的维保质量抽查记录表”通报内容
28家电梯维保公司因
“未按照安全技术规范的要求进行维保”
等原因被处罚或立案调查
电梯使用单位涉及白鹭湖、
海伦堡院子、新时代花园等小区
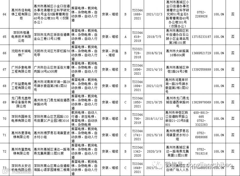
具体结果看下表
2018年上半年电梯维保质量抽查记录
(点击可看大图)



|来源:东江时报
1、#独家权威#2018年上半年惠城楼市风云榜出炉,“称霸”市场的原来是……





















