

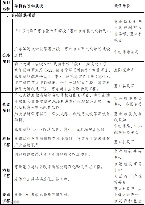
(一)世界级绿色石化产业基地
对标惠州市“2+1”产业集群发展目标,奋力推进世界级石化能源新材料产业集群建设,高标准规划建设惠州新材料产业园,做精做深石化中下游产业链,加快推进埃克森美孚惠州乙烯项目、中海壳牌惠州乙烯三期项目等重大项目建设,构建资源循环利用和清洁生产模式,促进石化产业高端化发展,强化企业集群的根植性、创新能力和国际竞争力,打造世界级绿色石化产业基地。
(二)国家海洋生态文明建设示范区
以深圳建设全球海洋中心城市为契机,发挥区位优势,建设深圳全球海洋中心城市联动发展区,打造海洋科技产业化高地,建立内涵丰富的海洋经济体系。
深化海洋生态文明建设,优化生态安全屏障,实施陆源污染防治与海洋环境整治并举,完善海洋生态文明建设机制,引领惠州开创海洋生态文明新时代,建设国家海洋生态文明建设示范区。
(三)粤港澳大湾区能源科技创新中心
瞄准世界绿色能源科技前沿领域,加快稔平半岛能源科技岛建设,统筹推进核电、海上风电、LNG接收站、天然气电厂、原油储备等能源项目建设,加快中科院“两大科学装置”项目和先进能源科学与技术省实验室建设,强化科技成果应用转化能力,促进与港澳广深四大中心城市的科技创新和产业合作,集聚湾区人才、科技、资本等创新资源,打造粤港澳大湾区国际科技创新中心的重要承载平台。
(四)国内一流高品质湾区
构建蓝绿交织、水城共融的生态城市格局,统筹“港-区-城”融合发展,优化面向临港产业的生产服务功能,培育与惠州中心城区互补发展的城市功能,构筑引领未来的基础设施网络,发展普惠共享的民生工程,建立高效透明的营商环境,为创新人才聚集发展提供便利条件,建设生态安全、环境优美、创新蓬勃、文化繁荣、产城融合、城乡融合的国内一流高品质湾区。

丨环大亚湾新区交通区位图
(一)到2025年,起步区建设取得实质性进展,石化能源新材料万亿级产业集群、先进制造业及超大型数据中心集群初步成型,便捷高效的交通网络基本建成,公共基础设施建设基本完备,经济综合实力、发展质量、城市功能、治理能力、营商环境明显提升,深入对接中国特色社会主义先行示范区建设取得实效,珠江东岸经济带新增长极的主阵地初步形成。
年末人口规模由140万人增长到约166万人,地区生产总值由1640亿元增长到2500亿元,年均GDP实际增长率达7.5%,人均GDP由11.7万元增长到15.2万元。
(二)到2035年,起步区建设成熟完善,经济社会发展指标达到湾区领先水平,建成世界一流的绿色石化产业基地、粤港澳大湾区国际科技创新中心的重要战略平台、国内一流高品质湾区。
新区形成高质量发展格局,“蓝色引擎”动力澎湃,海洋生态文明高度发达,各类资源要素便捷流动,形成国际化开放型创新体系,支撑珠江东岸经济带新增长极作用凸显。人口规模达到221万人左右,地区生产总值超过4100亿元,年均实际增长率维持5%以上,人均GDP达到18.7万元,形成辐射带动珠江口沿岸的强大引擎。


坚持走新型城镇化和城乡融合发展道路,以海岸带、自然山体和水系为生态本底,以“丰”字交通主框架为引导,打造陆海统筹、区域联动的“一轴一带”,以及功能互补、产城融合的“八大片区”,形成新区总体格局。
(一)城市功能拓展轴
以“丰”字交通南北轴线(即惠州市1号公路)为主轴,以大亚湾石化基地、惠州新材料产业园、惠州主城区的联动发展为动力,依托惠州港和惠州机场两大交通枢纽,由1号公路、京九铁路支线、惠大高速、惠南大道等南北向交通共同构建陆海统筹大通道,在大亚湾临港产业片区、惠州新材料产业片区、惠州南站新城等重要城镇节点和产业区培育石化新材料产业、先进制造业、总部经济、现代服务等功能,构建联动南北、带动周边、支撑惠州向南向海发展的核心轴。
(二)海洋经济发展带
以大亚湾临港产业片区和稔平半岛滨海旅游片区为双核心,依托沈海高速、厦深铁路和珠江口东岸港口群,沿“丰”字交通东西轴线拓展海洋经济发展带,向西积极吸引深港科技创新资源,共建以石化产业和海洋科技等为主导的研发平台,加强与深港国际都市圈的紧密合作;向东带动红海湾与大汕头湾发展,延伸大亚湾先进制造和滨海旅游优势,形成广东东部海洋经济特色发展带,共同提升区域核心竞争力。
(三)产业发展功能片区
1.大亚湾临港产业片区
位于大亚湾经济技术开发区,发展石化、汽车和电子信息等产业,培育港口物流和高端航运服务,成为具有世界先进水平临港先进制造业基地、惠州市经济发展的工业龙头。
——大亚湾石化区组团。位于大亚湾荃湾半岛,以大炼油、大乙烯为龙头,促进石化深加工和精细化工生产发展,走差异化、高端化发展路线,提高资源综合利用率和产品附加值,完善港口物流体系,建设世界级绿色石化产业基地。
——大亚湾中心区组团。位于大亚湾澳头街道,建设大亚湾区行政、文化、经济、商务中心,以商业商务、旅游居住等为主导,为东西两翼产业发展提供生产生活配套服务。
——西部综合产业区组团。位于大亚湾中心区以西,是深惠双城联动、统筹发展的重要组成部分,依托东风汽车和比亚迪发动机等项目,着力建设以新能源、电子信息等高技术产业为主导的现代产业基地。
2.惠州新材料产业片区
位于白花镇,通过惠州市1号公路与大亚湾临港产业片区相连接,作为大亚湾石化基地的产业链延伸和后加工基地,重点发展新材料产业、生活性服务业,为惠东及惠州石化升级发展提供持续动力。
——石化新材料产业组团。重点规划利用惠州大亚湾石化产品为原料延伸产业链、利用外购原料发展先进有机原料和合成材料、电子化学品、新能源产业材料、汽车轻量化材料等化工新材料及专用化学品,发挥园区一体化发展的集聚效应,引导园区健康高效发展,产业结构进一步优化升级。
——生活服务组团。积极推动产城融合、城乡融合发展,建设惠东县白花商业次中心,着重提升商业购物、文化娱乐、旅游服务等生活性服务功能,推进白花旧墟镇区的改造更新,为周边居民及工业园区提供生活配套服务。
3.惠东能源科技产业片区
包括惠东稔山镇、黄埠镇、吉隆镇和环考洲洋片区,重点发展科技创新、绿色能源、旅游服务产业,打造海洋新兴产业基地和宜居宜业生态新城。
——能源科技创新组团。以惠州考洲洋科学城为核心载体,积极建设现代能源科技岛,大力发展清洁绿色能源,加快中科院两大科学装置等重大科技基础设施建设,重点发展以能源科技为主导的先导产业及军民融合产业,加速民用核能、新材料、高端医疗装置等领域科技成果产业化。
——稔山滨海新城组团。依托厦深铁路惠东站和红树林海洋生态园,培育海洋新能源、海洋生物医药等海洋新兴产业,完善生态基础设施及公共服务配套建设,发展商务办公、滨海展贸、旅游服务和高品质居住等功能。
4.稔平半岛滨海旅游片区
包括平海镇、铁涌镇、巽寮滨海旅游度假区和港口滨海旅游度假区,发挥自然人文景观资源优势,建设精品旅游景观岸线和旅游景点,打造中国南部著名的滨海旅游度假区。
——巽寮湾商务休闲组团。提升巽寮度假区发展水平,发展高端滨海度假、商务会议和海上运动等服务功能,建设海洋原生态旅游区、五星级酒店群、特色文化商业街和高品质海景居住区,打造粤港澳滨海休闲度假旅游目的地。
——平海古城海洋文化小镇组团。保护平海古城历史建筑,重塑滨海古城风貌,建设集休闲度假、观光旅游、科普教育和乡土工艺等于一体的海洋文化综合旅游区。
5.惠阳综合服务片区
位于惠阳城区,主要包括惠阳淡水街道、秋长街道、三和街道和大亚湾西区街道片区,与大亚湾临港产业片区共同组成惠州市级主核心、环大亚湾新区内的综合性服务中心。
——惠州南站新城组团。位于厦深铁路惠州南站周边地区,积极发展商贸物流、创新创业、文化创意等现代服务业,强化区域服务中心功能,统筹推进市政道路和学校医院等基础配套设施,打造产城融合,宜居宜业的立体生态新城,建设成为深莞惠门户型综合服务区。
——惠阳秋月湖新城组团。秋月湖新城由黄金珠宝小镇、教育小镇、智能制造基地、生态休闲绿谷和综合服务区等组成,打造深莞惠都市圈战略合作高质量产业平台。
6.惠阳(新圩)智能智造产业片区
位于新圩镇,构建以机器人、智能装备制造和新能源新材料产业为主导,以新一代信息技术、配套产业为支撑的“三主导·双支撑”的产业发展体系。
——智能制造产业组团。包含新圩梅龙湖智能制造产业片区,重点发展机器人、智能装备制造、新能源三大产业,精准对接深圳电子信息产业发展所需,培育发展以智能硬件为核心的高端电子信息产业。
——金融科技组团。包含新圩金融科技片区和花果金融科技片区,以金融科技产业为核心,引入大数据、智能制造、移动互联网、云计算等高新技术产业,打造具有国际影响力的科技金融中心及创新基地。
7.广东仲恺人工智能产业园协同发展区
位于镇隆镇,以广东仲恺人工智能产业园总部加基地模式协同发展人工智能产业链,携手仲恺高新区共建千亿级人工智能产业战略平台。
——人工智能产业组团。包含龙翔产业园、万鑫产业园,与广东仲恺人工智能产业园连片发展,重点发展人工智能核心产业及关联产业,带动产业链上下游企业协同发展,吸引人工智能项目落户惠阳、科技创新成果在惠阳转化。
——生活服务组团。完善商业商贸、文化教育和休闲娱乐等生活服务功能,为产业人才和居民提供生活配套。
8.临空产业片区
主要包括永湖、良井和平潭镇,重点发展空港物流、都市农业和休闲旅游等产业,培育城市级乃至区域级的综合服务功能,成为惠州主城区南拓的重要载体。
——商贸物流组团。依托惠州机场,发展航空指向性物流产业,带动周边加工制造业和相关服务业发展,建设珠三角东岸地区重要航空物流基地。
——综合服务组团。完善居住、旅游等生活性服务功能,优先为文化体育、医疗卫生、高等教育和综合性会展等市级乃至区域级大型公共服务设施预留用地,成为惠州主城区远景发展的战略性地区。
推动大亚湾临港产业片区和惠阳综合服务片区港城联动发展,重点建设涵盖惠阳区秋长、淡水和大亚湾区澳头、西区街道大部分地区的核心区,面积约200平方公里。
(一)建设客家与海洋文化相融合的城市景观带

丨环大亚湾区新区城市景观带示意图
积极推动惠州南站高铁枢纽建设,推进TOD模式下的站城融合发展,积极打造一批轨道站城综合体和示范项目。
加强土地集约复合利用,促进城市有机更新。发展都市优质生活性服务业,完善公共服务体系,为深莞惠人才聚集和创新创业提供便捷优质的环境。
以惠州南站为起点,建设复合都市生活、文化休闲、商业商务、创新创业等多项功能的城市活力景观带,彰显客家文化与海洋文化魅力,高质量打造生态智慧、宜居宜创的城市客厅。
(二)建设港—区—城联动的六大功能组团
建设与深圳、汕尾高度联动的都市核心区,塑造南湾聚力、北城提质、轴线贯通的核心区活力空间格局,成为承接深圳要素资源流动、融入深圳大都市圈建设的先行区。
——惠州南站新城组团。以TOD模式为导向、公交社区建设为重点,围绕交通枢纽进行城市综合开发,强化由惠州南站枢纽、惠澳高速公路、深汕高速公路等构成的对外交通体系建设,建设连续贯通、内涵丰富的公共空间系统。
——惠阳淡水老城组团。着力缓解老城交通不畅问题,稳步推进旧城改造及环境治理,活化淡水老城历史文化街区,形成服务新区的商业服务中心和生活服务中心。
——惠阳北部综合发展组团。推进秋月湖新城建设,完善各类小镇、智能制造基地、生态休闲绿谷和综合服务区等建设内容,优化提升城市环境质量、服务质量和风貌格局。
——大亚湾中心区组团。建设大亚湾区行政、文化、经济、商务、综合型服务中心,以商业商务、旅游居住等为主导,为东西两翼产业发展提供生产生活配套服务。
——大亚湾石化区组团。以大炼油、大乙烯为龙头,促进石化深加工和精细化工生产发展,营造舒适宜人的产业园区环境,与惠州新材料产业园构建一体化发展新格局。
——西部综合产业区组团。作为深惠双城联动、统筹发展的重要组成部分,着力建设以新能源、电子信息等高技术产业为主导的现代产业基地。

丨环大亚湾新区核心区空间结构图
(一)世界级绿色石化产业基地建设工程
以大亚湾石化产业园区为核心,以做大做强石油化工产业为导向,以提升石化产业科创水平为手段,以加强生态环保建设为保障,高质量建设世界级绿色石化产业基地。
加快建设中海壳牌惠州三期乙烯项目、中海壳牌SMPO/POD项目、埃克森美孚惠州乙烯项目等。
(二)粤港澳大湾区能源科技创新中心建设工程
加快推进中广核太平岭核电一期项目建设,规划建设核电二期项目,加快推进惠州港口海上风电场一期项目建设,规划建设二期、三期项目,远期规划建设深海海上风电项目。
加快推进LNG接收站建设,规划建设储运集散中心,布局建设天然气电厂。
(三)稔平国际旅游半岛建设工程
重点发展商务休闲度假旅游,强化滨海旅游资源开发管制和生态环境建设,建设巽寮湾、范和湾、考洲洋、霞涌等一批精品景区,建设大型品牌直销购物中心,完善配套设施及社区服务,策划一批主题多样、紧密联系的滨海旅游特色小镇,打造集观光、度假、休闲、养生、商务、会议于一体的国际滨海旅游度假区。
(四)两港(海港、空港)枢纽建设工程
推进机场飞行区扩建扩容工程,加快机场跑道、物流站点、停机坪等的升级改造,建设千万级干线机场。
(五)高快速交通网建设工程
启动惠州市1号公路(南北交通轴线)建设,积极推动和解决好项目建设过程中的征地拆迁、资金筹措、项目规划等问题。
构建完善“四横”(潮莞高速、深汕高速、惠深沿海高速、沙清高速)“四纵”(仁深高速、长深高速、惠大高速、广惠高速)高速公路网,打通与粤东、粤北城市的交流渠道。
以“四纵四横”为脉络布局环大亚湾新区各枢纽,实施深汕西高速改扩建工程(含惠阳西互通、环大亚湾新区互通建设),加快推进惠州湾高速、惠深第二高速及机场支线、深汕第二高速、环稔平半岛高速、河惠汕高速及沙清高速规划建设。
(六)高端制造基地建设工程
建设一批专业化特色产业园区,培育壮大一批具有核心竞争力的本地企业,打造一批百亿级企业集团,扶持一批具有自主知识产权的知名企业和产品品牌。
(七)惠阳现代服务业发展工程
结合淡水河流域综合整治,加快建设滨水广场、步行系统、生态驳岸和洋纳湿地公园等一批优化服务环境的生态景观工程。





|来源:深惠房叔、惠州市发展和改革局
1.6月惠城仲恺22盘超4000套房源入市 10个纯新盘扎堆亮相
2.惠州17盘供应3552套新房 惠城这个盘高层最新均价16214元/㎡
3.楼面价7735元/㎡创新高!华润置地27.19亿元金山新城再落一子!



