随着入学报名季的临近,
很多非惠州籍的家长
非常关心积分入学的事情。
好消息来啦
2021年惠城区积分入学政策发布啦!
各位家长们快来看看吧!

4月9日,《惠城区2021年异地务工人员随迁子女申请积分入读义务教育阶段公办学校起始年级公告》正式公布。
据悉,2021年惠城区异地务工人员随迁子女入读义务教育阶段公办学校起始年级继续实施积分入学的招生政策。今年的积分入学政策内容和去年一致,4月23日、4月24日、4月28日,异地务工人员随迁子女法定监护人(以下简称“申请人”)携带所需提交各项材料原件及复印件到居住地所属镇(街道)范围内其中一所学校申请,申请学校只能选择一所。












一、基本原则
(一)遵循“属地管理,免试相对就近入学”原则,以居住地所属镇(街道)为单位实行积分入学。
(二)坚持公平、公正原则,依据申请入读学校学位分配计划数,按积分由高到低依次录取。
二、适用对象
(一)其父或母(或其他法定监护人)在惠城区居住,有合法稳定职业及住所,年满6周岁的非惠城区户籍适龄儿童、少年。
(二)其父或母(或其他法定监护人)在惠城区内户籍地以外的镇(街道)居住,有合法稳定职业及住所,且具有惠城区小金口、水口、三栋、汝湖、马安、横沥、芦洲等7个镇(街道)户籍的适龄儿童、少年。
三、申请办法
符合条件的适龄儿童、少年通过积分方式,申请入读居住地(有房屋产权登记凭证的,以房屋产权登记凭证<或购房借款合同及发票>地址为准;无房产的,提供《广东省居住证》或营业执照等合法有效证件。下同)所在镇(街道)的义务教育阶段公办学校起始年级。
1.学校初审并录入系统。4月23日、4月24日、4月28日,异地务工人员随迁子女法定监护人(以下简称“申请人”)携带所需提交各项材料原件及复印件到居住地所属镇(街道)范围内其中一所学校(可积分入学学校名单详见附表2,下同)申请(申请学校只能选择一所)。
学校对申请人提交的材料进行初步核对,符合申请条件且积分大于0分的,申请人填写好《惠城区异地务工人员随迁子女积分入学申请表》交给学校,学校将申请表信息录入积分入学申报系统并打印一式两份,申请人核对学校打印的信息表无误后签名确认并自行保存一份,另一份及有关材料复印件交学校保存。
2.职能部门核实材料。4月29日至5月21日,学校将申请材料送政府相关职能部门分类审核,经核验后,学校按照审核结果在申报系统计算积分。
3.公布积分审核结果。5月26日、5月27日,申请人可凭注册码和验证码登录积分入学申报系统或向申请学校或关注“hzschool惠上学”公众号查询积分情况。对分数有异议的,可于5月26日、5月27日向学校申请复核,逾期不接受复核申请。
4.录取名单公示。6月1日至6月7日,学校根据政府职能部门审核结果以及积分入学学位分配计划数,按积分由高到低依次录取,录取名单在申请学校公示。
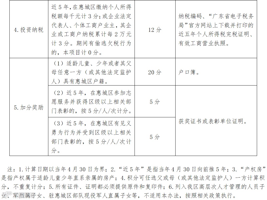
注:(1)因录取是根据积分入学学位分配计划数,按照积分高低进行录取的,因此会出现A生积分比B生高,但A生在S校没被录取,B生在Y校却被录取的情况。(2)如总积分相同,则依据参加社保指标的积分,按照排名顺序录取,如果参加社保指标的积分相同,则依次依据住房保障、居住年限、投资纳税、加分奖励指标得分排名顺序录取。如果总积分再次相同,则依据积分指标从第一到第五的顺序,按证件(证明)办理时间先后排序,如果证件(证明)不具有连续性的,则按有效时限长短排序录取。
5.办理入学手续。办理入学手续日期:小学为6月20日,初中为7月18日。申请人持签名确认的《惠城区异地务工人员随迁子女积分入学申请表》和户口簿、出生证等相关证件原件到被录取学校办理入学手续。逾期未到校办理入学手续的,视为自动放弃学位。
1.到学校申报是积分入学的前提条件,请申请人务必在规定时间内到居住地所属镇(街道)范围内学校申报,错过申报时间的将不再受理。
2.申请小学一年级的异地务工人员随迁子女必须是当年8月31日(含8月31日)前年满6周岁的儿童;申请入读七年级的异地务工人员随迁子女必须是当年受完规定年限小学教育的学生。义务教育阶段在校学生(以全国学籍系统数据为准,当年小学六年级学生报读七年级的除外)不能申请积分入学。
3.每个适龄儿童、少年只可申报一所学校,身份证号码只可申报一次,申请人选择居住地所属镇(街道)范围内学校申报成功后则不可更改。
4.经学校对申请人提交的材料初步核对后,符合申请条件且积分大于0分的,申请人填写好《惠城区异地务工人员随迁子女积分入学申请表》交给学校并录入系统。凡积分为0分的,视为无效申请。
5.如申请人提供虚假证件、材料的,经查实,取消异地务工人员随迁子女积分入学资格,申请人承担由此产生的一切责任。
6.未在规定申请时间内完成申报手续并签名确认的,视为自动放弃积分入学申请。
7.已被录取的学生须于规定时间内到学校办理入学手续,逾期未办理的,视为自动放弃学位。
8.本公告由惠城区教育局负责解释。
1.各幼儿园,可积分入学的小学和中学公告栏。
2.惠城区人民政府官方微信公众号“惠城发布”(进入“便民服务-惠城教育”)。
3.惠城区人民政府网站:http://www.hcq.gov.cn(进入主页面右边栏目“最新公告”查看,或进入主页面菜单栏“部门街道频道-区教育局-政务公开-通知公告”查看)。
4.惠城区中小学积分入学申报系统(关注“hzschool惠上学”微信公众号)。
1.可积分入学学校招生咨询电话详见附件2。
2.惠城区教育局积分入学工作办公室电话:0752-2677411、0752-2677001。
|来源:惠城区人民政府、惠州头条APP、惠州日报、惠城发布
1.切记勿信!“6千变3万2”“维修基金要涨了”…惠州目前维修资金缴存标准不变!
2.本周惠州11盘新增供应2474套房源!博罗一项目单价7314元/㎡起
3.一季度惠州土地成交75万㎡,频溢价高楼面价的3月颇具看点!4月土拍北站新城是主战场!


