昨日
《大亚湾区2021年义务教育阶段起始年级招生指南》
(以下简称“《指南》”)公布
据悉
2021年秋季学期
大亚湾区义务教育阶段
公办一年级计划招收5760人
民办一年级计划招收1611人
公办七年级计划招收3100人
民办七年级计划招收1509人
今年该地区将有4所学校投入使用
其中3所为新建学校
即大亚湾区第四中学
西区第五小学
卓越东部蔚蓝海岸花园六期配建学校
1所为扩建学校
即龙山小学
共新增5940个学位
其中新增小学学位3240个
初中学位2700个
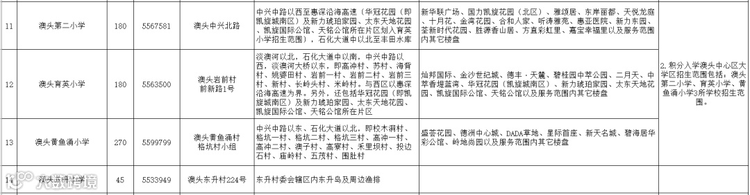
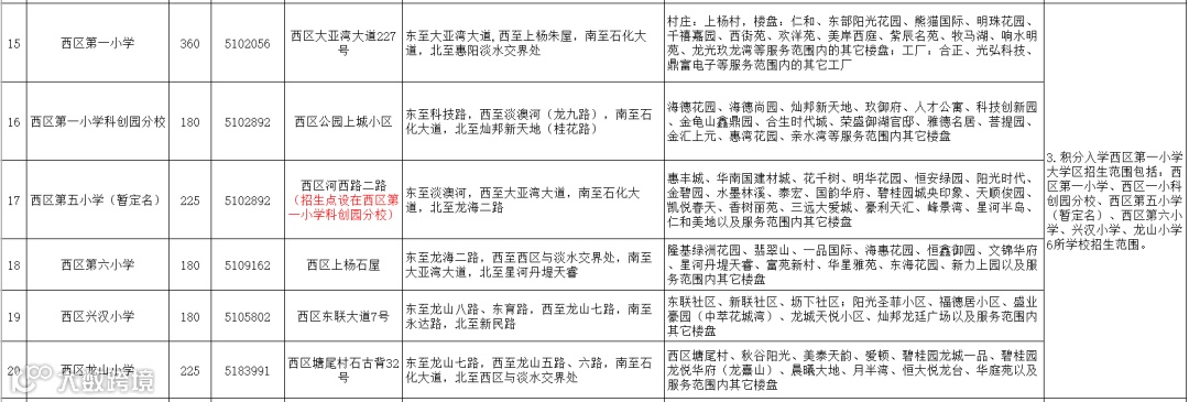
非大亚湾区户籍适龄儿童少年通过积分入学办法申请学位。学校根据录取完第一批次学生后剩余的学位数,按积分高低排序确定积分入学录取对象。

在澳头街道划分2个大学区:











| 来源:大亚湾发布
1.官宣!支持深圳地铁延伸!惠州出台万字方案深度融入深圳都市圈
2.4月惠州卖房11551套!供应21512套同期最高 !卖的最好的楼盘是这些……
3.溢价119.5%!楼面价6292元/㎡!保利发展控股斩获园洲地块


