@惠州市民
惠州市2021年度绿色社区
名单开始公示啦



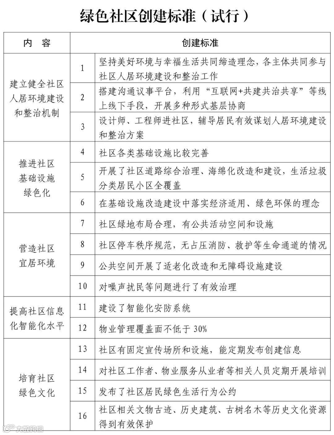
按照《惠州市绿色社区创建行动实施方案》的要求,经过组织发动、社区申报、街道推荐、各县(区)审核,市住建局等7部门召开会议共同研究,对照相关创建标准,对2021年全市申报的城市社区进行了评审,评定荷乡社区等53个社区为惠州市绿色社区。现将惠州市2021年度绿色社区名单予以公示。公示期为2022年1月21日至2022年1月27日。
对公示内容有异议的,请在公示期间向惠州市住房和城乡建设局提出书面意见,说明异议理由,并提交证明材料。提出异议须提供真实的联系人、联系地址、联系电话和具体异议内容。我局收到书面异议材料后,将按有关规定对异议项目重新审核。
联系电话:2898620
电子邮箱:hzzjjwyk@huizhou.gov.cn
地址:惠州市惠城区江北校园东路34号惠州市住房和城乡建设局(邮政编码516000)
惠州市住房和城乡建设局
2022年1月20日
快来看看有你家小区吗?
2021年度惠州市绿色社区名单
(53个)
惠城
(18个)
荷乡社区、东湖社区、下埔社区、南坛社区、黄田岗社区、南湖社区、圆岭社区、祝屋巷社区、新城社区、文昌社区、新联社区、万林湖社区、湖溪社区、湖心岛社区、南城社区、学苑社区、金石社区、长湖苑社区
惠阳
(7个)
秋长社区、坝尾社区、松岭社区、白云社区、星河社区、凤凰社区、滨河社区
惠东
(8个)
青云社区、莲花社区、南湖社区、华侨城社区、泰园社区、百丘田社区、沙梨园社区、东兴社区
博罗
(7个)
向阳社区、东山社区、江南社区、龙珠社区、华泓社区、崇文社区、曙光社区
龙门
(2个)
东郊场社区、城东社区
斜下社区、惠新社区
大亚湾
(9个)
海滨社区、红树林社区、金湾社区、德惠社区、海惠社区、龙光社区、永盛社区、小径湾社区、海韵社区

| 来源:惠州住建

关注“惠民之家”公众号 看更多独家新闻资讯↓↓↓
1.风向利好向暖!2022年惠州楼市如何走势?打算买房的你看过来
2.房贷月供少了!5年期LPR下调5个基点,21个月以来首降!
3.高开低走!2021年惠城卖房256.76万㎡!热点集中在金山新城


