惠城区异地务工人员随迁子女申请入读公办学校起始年级指标说明

(↑点击可查看大图)
备注:
1.“申报资格指标”中“近5年”是指2018年9月1日至2023年8月31日;“积分指标”中“近5年”是指报名截止前的近5年。
2.所有材料须提供原件和复印件,复印件须由监护人签名,除积分指标中“住房保障”提供材料可为直系亲属材料,其余材料原则上均须为父母所有材料。
3.人才子女报名、材料初审地点为惠城区教育局一楼服务大厅。
仲恺高新区2023 年义务教育阶段异地务工人员随迁子女积分入学项目及标准

(↑点击可查看大图)
同时符合以下3个条件的随迁子女,可通过积分方式,申请入读其居住地所在镇(街道)可积分入学义务教育阶段公办学校:
一是申请入读一年级的随迁子女必须是年满6周岁(出生日期为8月31日前,含31日)的儿童,申请入读七年级的随迁子女必须是小学应届毕业生。已在仲恺高新区义务教育阶段公办小学就读的随迁子女可在原学校读至小学毕业,小学毕业后入读公办初中需要重新申请。
二是随迁子女父亲或母亲在仲恺高新区居住,属惠州市外户籍的,须持有地址在申请入读学校所在镇(街道)的有效居住证;属惠州市内户籍的不需要办理居住证。(2022年积分入学要求办理居住证时间截至招生报名时间满3个月,2023年起要求满12个月。)
三是随迁子女父亲或母亲已在惠州市参加社保(含基本养老保险)。
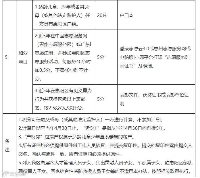
惠阳区异地务工人员随迁子女申请入读公办义务教育学校积分指标及分值表


(↑点击可查看大图)
有需要的家长可以根据自己的情况算一下积分。
来源:西子湖畔、惠城区教育局、惠阳区教育局、仲恺发布
关注“惠民之家”公众号 看更多独家新闻资讯↓↓↓
2.不违规垫首付/杜绝中介返佣…惠州房协倡议房企文明诚信经营

