搜索
首页
大数快讯
大数活动
服务超市
文章专题
出海平台
流量密码
出海蓝图
产业赛道
物流仓储
跨境支付
选品策略
实操手册
报告
跨企查
百科
导航
知识体系
工具箱
更多
找货源
跨境招聘
DeepSeek
首页
>
三部门发文明确保障性住房有关税费政策,2023年10月1日起执行
>
0
0
三部门发文明确保障性住房有关税费政策,2023年10月1日起执行
惠民之家
2023-09-29
2
财政部 税务总局 住房城乡建设部
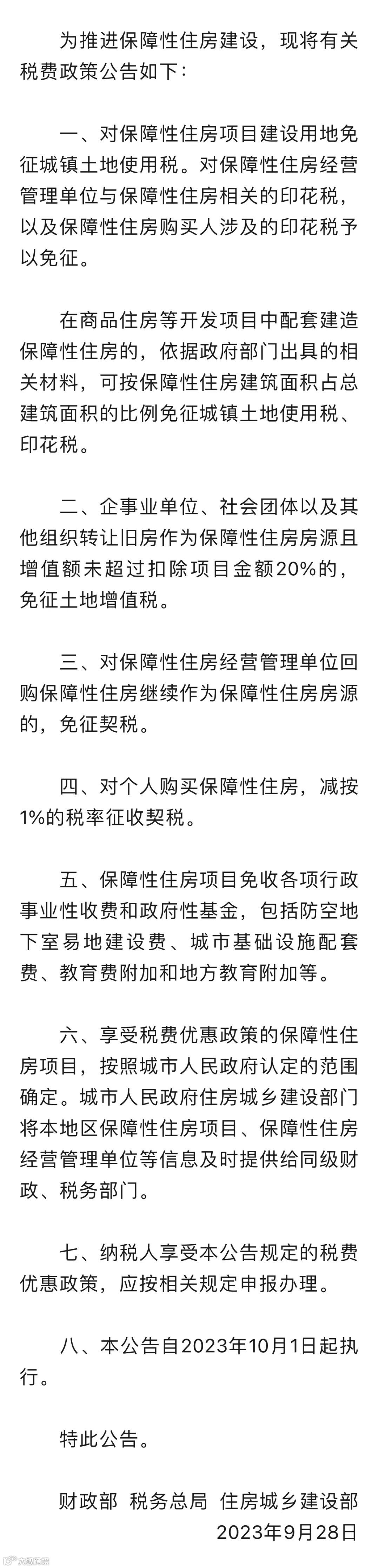
关于保障性住房有关税费政策的公告
财政部 税务总局 住房城乡建设部公告2023年第70号
来源:国家税务总局
【声明】内容源于网络
0
0
惠民之家
惠民之家房产作为惠州市商品房网签数据权威发布平台,涵盖新房、二手房的开发商/中介机构资质查询、房源产权查询、销售价格查询、交易合同备案、权威资讯参考等服务。
内容
4697
粉丝
0
关注
在线咨询
惠民之家
惠民之家房产作为惠州市商品房网签数据权威发布平台,涵盖新房、二手房的开发商/中介机构资质查询、房源产权查询、销售价格查询、交易合同备案、权威资讯参考等服务。
总阅读
6.0k
粉丝
0
内容
4.7k
在线咨询
关注