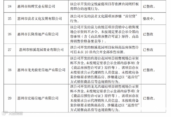
8月4日,广东省住建厅在官网发布《关于2023年度查处第一批违法违规房地产开发企业、中介机构和物业服务企业名单的公告》(以下简称《公告》),全省共计90家房地产行业企业因违法违规被通报批评。其中,涉及惠州企业29家,涉及读者文化园、榕溪花园、富力尚悦居、龙光玖瑞府等6家房地产开发项目,以及惠东强晟置业有限公司、惠州市泰惠诚置业有限公司等23家房地产中介机构。
关注被通报的29家惠州企业名单,分别为惠州市读者文化发展有限公司、惠州市榕溪花园置业有限公司、惠州市龙光骏宏房地产有限公司等6家房地产开发企业;惠东强晟置业有限公司、惠州市泰惠诚置业有限公司、惠州市斌哥说房科技有限公司等23家房地产中介机构。

具体到企业的违法违规行为,开发企业集中于擅自封闭样板房阳台、涉嫌“首付贷”、销售现场公示资料不齐全、未按政府备案价格要求销售商品房等问题;中介机构违规行为则集中于未按规定办理房地产经纪机构备案,未按要求公示服务项目、服务内容、收费标准、机构信息、交易资金监管方式等内容。
广东省住建厅通报惠州违法违规房企、中介名单:


来源:南方都市报

