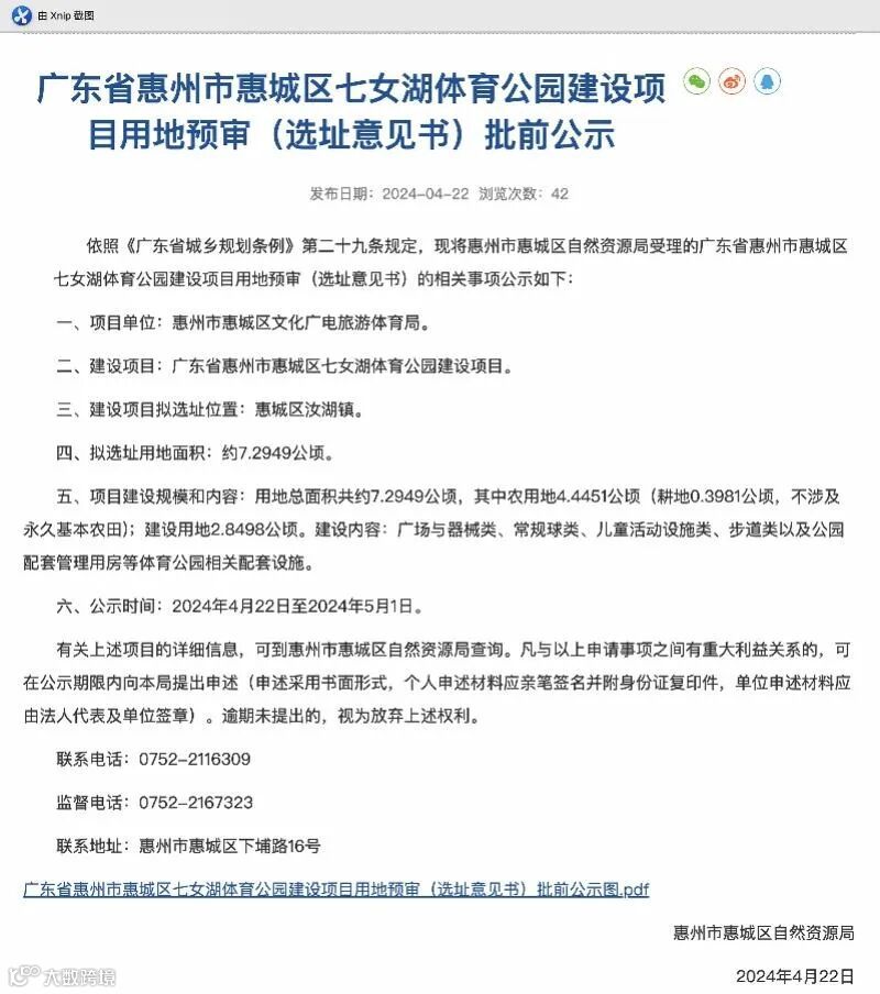
4月22日,惠城区自然资源局官网发布《广东省惠州市惠城区七女湖体育公园建设项目用地预审(选址意见书)批前公示》。(以下简称《公示》)《公示》称,七女湖体育公园位于惠城区汝湖镇,项目单位为惠州市惠城区文化广电旅游体育局,公园拟用地面积约为7.2949公顷,即7.3万平方米。

《公示》显示,七女湖体育公园7.29公顷用地总面积中,农用地4.4451公顷(耕地0.3981公顷,不涉及永久基本农田);建设用地2.8498公顷。建设内容是广场与器械类、常规球类、儿童活动设施类、步道类以及公园配套管理用房等体育公园相关配套设施。

2024年2月2日,惠州市公共资源交易中心官网发布《广东省惠州市惠城区汝湖镇七女湖体育公园建设项目设计招标计划》显示,公园项目规划设计范围为汝湖镇七女湖及周边区域,包含汝湖镇文体广场、七女湖起义旧址等。区域总面积约为10万平方米,拟建设至少具有十块以上运动场地,可同时开展的不低于5项体育项目的平急两用的体育公园,总造价177.6万元。

上述招标计划显示,惠城区汝湖镇七女湖体育公园建设项目包含:智慧健身器材1套、老年健身设施6处;室外足球场2个、篮球场2个,羽毛球场1个及乒乓球场1个(4张乒乓球台);3.51公里健身路径;探险攀爬架、坡道滑梯、童趣沙池、幼儿嬉戏区等;水上活动区配套建设及体育公园其他基础设施建设工程等。
来源 | 南方都市报APP • 惠州大件事,记者蒋奇政
【转载声明】惠民之家公众号注明稿件来源为其他媒体与网站的文/图等稿件均为转载稿件,转载是出于传递更多信息之目的,并不意味着赞同其观点或证实其内容的真实性。如转载稿件涉及版权等问题,请联系惠民之家编辑中心协调处理(或删除):电话0752-2833695。

