原计划今年9月开工的省重点项目——惠城至坪山高速公路(以下简称“惠坪高速”)拟延迟至2025年1月开工,历时三年工期,2027年12月底完工。
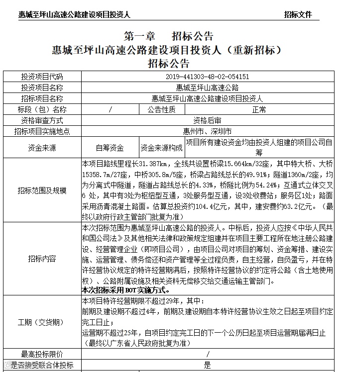
日前,惠州市公共资源交易中心发布了《惠城至坪山高速公路建设项目投资人(重新招标)【BOT】招标公告》(以下简称《招标公告》),该次旨在招项目投资人。
《招标公告》显示惠坪高速一期路线里程长31.387公里,估算总投资约104.4亿元,项目所有建设资金均由投资人组建的项目公司自筹。

招标采用BOT实施方式(“建设-经营-转让”)。特许经营期限不超过29年,其中:前期及建设期不超过4年,运营期不超过25年。《招标公告》显示中标后,投资人应组建并在项目主要工程所在地注册公路建设、经营管理企业(即项目公司),由项目公司对项目的筹划、资金筹措、建设实施、运营管理、债务偿还和资产管理等全过程负责,自主经营,自负盈亏,并在特许经营协议规定的特许经营期满后,按照特许经营协议的约定将公路(含土地使用权)、公路附属设施及相关资料无偿移交给交通运输主管部门。

惠坪高速是对接粤港澳大湾区等国家发展战略和双循环新发展格局需要;是完善广东省高速公路网规划,提升我省高速公路网通达性和覆盖度的需要;是惠深一体化融合发展和打造“深圳第二机场”的需要;是落实惠州市“轴线带动、组团发展”战略,构建“丰”字交通轴的需要;是提升惠州市城市交通功能和交通形象,改善投资环境的需要;是引领沿线城市发展,促进周边产业园开发建设,实现地区均衡发展的需要。
惠坪高速项目分两期建设。其中,一期工程为1号公路(惠霞高速)至深圳外环高速段,终于深圳外环高速横岭立交。路线与惠霞高速、甬莞高速、惠大高速交叉,下穿广汕高铁、上跨惠大铁路,跨过淡水河,采用双向八车道高速公路建设标准。二期工程起点接一期工程终点,终于深圳东部环保电站立交,与长深高速衔接,全线位于深圳市龙岗区境内,长约5公里,采用双向六车道高速公路建设标准。
惠坪高速一期工程项目路线起于惠阳区永湖镇,往西南经三和街道、秋长街道,终于深圳市龙岗区。其起点立交与惠霞-甬莞高速良湖枢纽立交交叉,路线往西南接惠大高速,跨越淡水河、惠大铁路,至惠阳中心城区连接将军东路、红色干线、人民路、规划新深惠快速等,路线经秋长白石进入深圳龙岗坪地街道,终点接深外环高速,主线预留二期工程向西南延长衔接长深高速的建设条件。
△ 惠坪高速路线方案图
惠坪高速公路一期工程路线全长约 31.39公里(其中深圳段700米),采用双向八车道高速公路建设标准,设计速度100公里/小时。全线共设置互通式立体交叉 6 处,其中有3处为枢纽型互通,3处服务型互通,设3处收费站;服务区1处;估算总投资约104.4亿元,其中,建安费约63.2亿元。(最终以政府行政主管部门批复为准)
△惠坪高速起点路线方案
△ 惠坪高速起点互通立交图

△淡水河永和高架桥主桥推荐方案
早前惠州发布的2024年重点建设项目计划显示,惠坪高速拟今年9月开工,计划2027年10月投产。但最新的信息显示,该项目将延迟开工。根据工程可行性研究报告(修编)显示,惠坪高速公路一期计划2025年1月-2027年12月施工,拟2028年建成通车。

△惠坪高速经过三和、淡水等路段路线图
根据本项目前期工作推进安排,初定 2024 年底完成部分征地拆迁和临时工程,2027 年3 月底完成路基工程,2026 年 6 月完成桥梁工程、房建主体工程,2027 年 3 月完成隧道工程,2027 年 11 月 完成路面工程及交通工程及沿线附属设施。

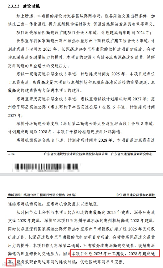
工程可行性研究报告还提到,从时间节点上分析,惠坪高速起点相连的惠霞高速 2025 年建成,深外环高速支线2028 年建成,深圳经本项目至惠州平潭机场的惠州机场高速 2028 年建成。

同时长春至深圳国家高速公路河源热水至惠州平南段改扩建工程 2025 年完成改扩建工作,长深高速热水至平南段的改扩建项目建成后,会带动惠深高速交通量压力的提升,本项目作为惠深第二通道,可有效分流惠深高速交通量,缓解惠深高速的日益增长的交通压力。因此本项目计划 2025 年开工建设,2028 年建成通车,能有效配合周边路网的建设时机,促进区域路网早日完善。

资料来源 | 惠州市公共资源交易中心、明言惠州,由惠民之家综合整理
【原创声明】本页面内容为惠民之家网站的原创作品,转载须取得网站的授权。转载或引用必须是以新闻性或资料性公共免费信息为使用目的的合理、善意引用,不得对本网内容原意进行曲解、修改,同时务必标明稿件来源为“惠民之家”,违者将依法追究责任。
1. 5年期LPR保持3.85%!惠州住房商贷利率低至3.15%

