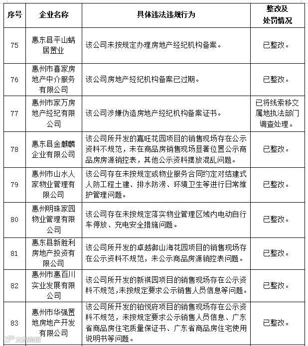
近日,广东省住房和城乡建设厅发布2024年度查处违法违规房地产开发企业、中介机构和物业服务企业典型案例情况,惠州9家企业被通报。其中包括4家开发商,3家房产中介机构和2家物业服务公司。
在开发企业违规层面,惠东县金麒麟企业有限公司(嘉旺花园)和惠东县新胜利房地产投资有限公司(卓越御山海花园)开发项目均存在销售现场公示资料不规范,且未在商品房销售现场显著位置公示商品房房源销控表等问题;惠州市惠百川实业发展有限公司(新祺园)和惠州市华强置地房地产开发有限公司(铂悦府)则都出现了销售现场存在公示资料不规范,未按规定要求公示销售人员信息等问题。

3家中介机构的违法违规行为都集中于房地产经纪机构备案问题上,其中,惠东县平山蜗居置业公司未按规定办理备案,惠州市喜家房地产中介服务有限公司备案过期,惠州市家万房地产经纪有限公司则涉嫌伪造房地产经纪机构备案证书。
被通报的两家物业公司,惠州市山水人家物业管理有限公司和惠州明珠家园物业管理有限公司分别存在小区维护不合规情况。其中,山水人家物业未按规定或物业服务合同约定对结建式人防工程土建、排水防涝、环境卫生等进行日常维护管理,明珠家园物业未按规定落实物业管理区域内电动自行车停放、充电安全措施。
截至当前,除惠州市家万房地产经纪有限公司涉嫌伪造房地产经纪机构备案证书的线索被移交属地执法部门调查处理外,其余8家企业存在的问题均已完成整改。
【转载声明】惠民之家公众号注明稿件来源为其他媒体与网站的文/图等稿件均为转载稿件,转载是出于传递更多信息之目的,并不意味着赞同其观点或证实其内容的真实性。如转载稿件涉及版权等问题,请联系惠民之家编辑中心协调处理(或删除):电话0752-2833695。


