5月13日,《大亚湾开发区2025年义务教育阶段公办学校起始年级招生公告》出炉。
公告显示,2025年秋季学期,大亚湾区51所公办学校计划招收一年级和七年级新生共计14760人,比2024年多招270人。
据了解,第一、二、三批适龄儿童少年(户籍生)将于5月24日(早上8:30起)至5月26日(下午18:00止)。
根据《大亚湾开发区2025年义务教育阶段起始年级招生工作方案》精神,现将大亚湾开发区2025年义务教育阶段公办学校起始年级招生相关事宜公告如下:
(一)免试就近入学原则
义务教育阶段学校招生坚持“属地管理、以学区为主”的原则,以户籍地和实际居住地为依据,实行划片区免试就近或相对就近入学。
(二)公开公平公正原则
全面推行“阳光招生”,按规定要求及时向社会公开招生入学相关信息,公平公正地执行招生程序,并接受社会群众监督。
(一)招生对象
申请入读一年级的适龄儿童必须年满6周岁(即2019年8月31日及之前出生),已取得小学学籍的适龄儿童不在招生范围内;申请入读七年级的适龄少年必须是当年完成小学教育规定年限的毕业生,已取得初中学籍的适龄少年不在招生范围内。
(二)招生条件
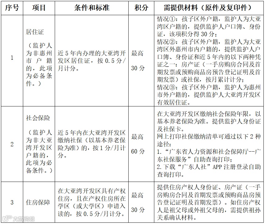
1.大亚湾开发区内户籍适龄儿童、少年[2025年5月26日(含)前入户]。
2.享受政府教育优待政策人员适龄子女。
3.异地务工人员随迁子女,须满足以下条件之一:
①其监护人(父亲或母亲或其他法定监护人,下同)为大亚湾开发区户籍[不强制缴交大亚湾开发区社保(以基本养老保险为准,下同)]。
②其监护人为大亚湾开发区外、惠州市内户籍(无需提供大亚湾开发区居住证),需在大亚湾开发区缴交社保(须包含2025年5月)。
③其监护人为惠州市以外户籍,需持有大亚湾开发区有效居住证且依法缴交大亚湾开发区社保(居住证有效期和社保须包含2025年5月)。
(一)招生计划
2025年秋季学期,各学校招生计划详见《2025年大亚湾开发区义务教育阶段公办学校起始年级招生计划及学区划分情况》(附件3)。
(二)学区划分
1.中学七年级:面向学区内户籍、常住人口适龄少年招生。学区划分情况详见附件3和附件4。
2.小学一年级:以街道为单位,依据人口分布、地理状况、城市规划布局、地段内学校规模和生源情况,按照就近或相对就近原则划定每所公办小学的招生范围。学区划分情况详见附件3、附件5、附件6和附件7。
3.部分公办小学实行异地务工人员随迁子女大学区积分入学招生办法
根据地理位置相对就近、教育均衡程度相当、学校相对集中的要求,对非大亚湾开发区户籍适龄儿童实行大学区积分入学招生办法。
(1)在澳头街道划分2个大学区:
①澳头第一小学大学区[含澳头第一小学、澳头实验学校小学部、光亚小学、澳头第六小学和红树湾悦府配建小学(新建)5所学校招生区域];
②澳头中心区大学区(含澳头第二小学、育英小学、澳头第五小学、大亚湾区实验学校小学部和黄鱼涌小学5所学校招生区域)。
(2)在西区街道划分5个大学区:
③西区第一小学大学区(含西区第一小学、兴汉小学、龙山小学、西区第六小学和西区第三实验学校小学部5所学校招生区域);
④西区第五小学大学区[含西区第五小学、西区第七小学、西区第八小学、崇德小学和合生时代城配建小学(新建)5所学校招生区域];
⑤西区第二小学大学区(含西区第二小学、珠江实验小学和京师实验学校小学部3所学校招生区域);
⑥西区第三小学大学区(含西区第三小学、荷茶小学和西区第一小学第二分校3所学校招生区域);
⑦道南小学大学区(含道南小学、北大新世纪大亚湾实验学校和西区第九小学等3所学校招生区域)。
(3)公办小学大学区积分入学招生办法不适用于公办学校第一、二、三批招生。
4.均衡公办初中教育资源
为均衡公办初中教育资源及根据近年初中学校异地务工人员随迁子女积分入学录取分数,在澳头街道居住的大亚湾开发区外户籍人员随迁子女可申请大亚湾第三中学(有住宿条件)和西区第二实验学校第四批学位。
附件3:2025年大亚湾开发区义务教育阶段公办学校起始年级招生计划及学区划分
(点击查看大图)
附件4:2025年大亚湾公办初中招生服务范围示意图
(点击查看大图)
附件5:2025年大亚湾澳头街道公办小学招生服务范围示意图
(点击查看大图)
附件6:2025年大亚湾西区街道公办小学招生服务范围示意图
(点击查看大图)
附件7:2025年大亚湾霞涌街道公办小学招生服务范围示意图
(点击查看大图)
(一)招生批次
1.第一批:适龄儿童少年为学区内户籍,其三代以内直系亲属具有学区内房产。
2.第二批:适龄儿童少年为学区外大亚湾开发区内户籍,其三代以内直系亲属具有学区内房产。
3.第三批:适龄儿童少年为学区内户籍,其三代以内直系亲属无学区内房产。
4.第四批:异地务工人员随迁子女(含在大亚湾开发区居住,监护人均为中国大陆户籍的外国国籍或港澳台户籍适龄儿童少年及持优粤惠才C卡的高层次人才子女)。
(二)录取办法
1.第一、二、三批录取办法
分批次录取。如第一、二、三批学位申报人数未超出学校招生计划数,则全部录取;如同批次学位申报人数超出学校招生计划数,则按《2025年大亚湾开发区户籍适龄儿童少年积分申请义务教育阶段公办学校起始年级学位项目和标准》(附件1),计算积分。按照积分从高到低依次录取,录满为止,且不再招收下一批次适龄儿童少年。如同批次学位申报适龄儿童少年的总积分相同,则按适龄儿童少年入户大亚湾时间先后顺序依次录取。符合第一、二、三批学位申请条件,但未被所申请就读学校录取的,则统筹调剂到有空余学位的相对就近的其他公办学校就读。
附件1:2025年大亚湾开发区户籍适龄儿童少年积分申请义务教育阶段公办学校起始年级学位项目和标准

(点击查看大图)
2.第四批录取办法
第四批(即异地务工人员随迁子女)可填报2所公办学校志愿。第一志愿是学区或大学区范围内(学区以监护人居住证上的地址为依据)的学校,第二志愿是非学区范围内的学校(可填报学校以报名系统提示为准)。根据《2025年大亚湾开发区异地务工人员随迁子女积分申请义务教育阶段公办学校起始年级学位项目和标准》(附件2),计算积分。根据志愿顺序,按照积分从高到低依次录取,录满为止。未被第一志愿学校录取的适龄儿童少年,如第二志愿学校未招满,则以第一志愿积分参与第二志愿学校空余学位的排名,从高到低依次录取,录满为止。如总积分相同,则根据积分项目先后顺序,按积分项目的积分高低依次录取;如总积分相同,各积分项目得分也相同,则根据积分项目先后顺序,按积分项目的办理时长依次录取。
附件2:2025年大亚湾开发区异地务工人员随迁子女积分申请义务教育阶段公办学校起始年级学位项目和标准


(点击查看大图)
(三)政策性照顾对象适龄子女学位申请条件及录取办法
1.申请条件。①在大亚湾开发区投资、就业或与本地户籍配偶团聚并长期居住的外国国籍、港澳台户籍人员随迁子女;②烈士子女、符合条件的现役军人子女、公安英烈和因公牺牲伤残公安民警子女、消防救援人员子女;③持优粤惠才特级卡、A卡和B卡的高层次人才子女;④其他政策性照顾对象。
2.录取办法。符合政策性照顾对象申请条件的适龄儿童少年,按照相关政策规定和办法,结合学校学位情况,安排到居住地就近或相对就近的公办学校就读。
(点击查看大图)
(一)第一、二、三批学位申请方式和时间
1.网上预报名
监护人于5月24日(早上8:30起)至5月26日(下午18:00止)通过手机微信扫“户籍生预报名系统”二维码(见下图)预报名。因客观原因网上预报名不成功的适龄儿童少年监护人需携带孩子户口簿等学位申请相关资料于5月24日至26日(早上8:30-11:30,下午14:30-17:30)到学校现场申报。监护人可提前关注相关学校的微信公众号或致电学校了解学位申报详细信息。

(扫码预报名)
2.现场初审
学校根据网上预报名信息,短信通知监护人分时间段、错峰到校现场初审。监护人按照学校发送的短信通知指引,携带相关资料原件和复印件前往预报名学校审核。
◆注意事项:
①预报名先后顺序不影响录取结果,监护人可错峰扫码申报学位,避免网络堵塞。
②符合第一、二、三批学位申报条件,未在5月24日至5月26日预报名的,视为放弃第一、二、三批学位申报,不再接受补申报。剩余学位将全部对外公布用于第四批积分入学招生。
(二)第四批学位申请方式和时间
监护人于7月4日至7月5日(早上8:30-11:30,下午14:30-17:30)期间携带相关资料到居住地所属学区或大学区范围内的学校现场申报。
◆注意事项:
1.符合第四批学位申请条件,报错学校或逾期未申报者,视为放弃学位申报,不再接受补申报。请慎重选择。
2.申报先后顺序不影响录取结果,请家长错峰前往学校,按学校要求有序登记申请。
3.第四批积分入学项目总分为0分的,不予以录取。
(三)政策性照顾对象适龄子女学位申请方式和时间
1.在我区投资、就业或与本地户籍配偶团聚并长期居住的港澳台户籍人员随迁子女参照大亚湾开发区户籍适龄儿童少年入学政策执行。入学批次视其父母是否拥有大亚湾房产确定。该类适龄儿童少年父母需携带相关资料于5月24日至5月26日(早上8:30-11:30,下午14:30-17:30)到其在大亚湾的居住地所属学区范围内的学校现场申报。
2.持优粤惠才特级卡、A卡和B卡的高层次人才于5月26日前登陆惠州市人力资源和社会保障局(http://rsj.huizhou.gov.cn/)网站,按“惠州市人才一一站式服务平台—人才服务—子女入学”流程为子女申请学位。
3.其他类别的政策性照顾对象适龄子女,于5月24日至5月26日(早上8:30-11:30,下午14:30-17:30)将有关证件及资料交到区管委会A204办公室。核实后由区教育文化卫生健康局统筹安排到居住地就近或相对就近的公办学校就读。
(点击查看大图)
(一)学位申请者需在规定时间内申报学位,逾期未申请者,视为放弃学位申报,不再接受补报名。
(二)所有批次被录取的适龄儿童少年需携带孩子本人户口簿或身份证,小一新生还需携带预防接种证明(登陆粤苗APP打印)到学校注册。未能在规定时间内办理注册手续的,视为自动放弃,不再保留学位。
1、合生时代城配建小学(暂定名)(位于合生时代城小区),招生点设在西区第八小学。
2、红树湾悦府配建小学(暂定名)(位于红树湾悦府小区),招生点设在澳头第六小学。
各学校已开设招生咨询电话(见附件3),招生期间,如有政策疑问,可直接致电学校咨询。自5月14日起,区教育文化卫生健康局设立临时招生咨询电话:0752-5198501、5198502、5198503,投诉监督电话:0752-5562425(咨询电话接听时间为工作日工作时间)。
点击左下角“阅读原文”可查看公告详情和下载附件
来源 | 大亚湾发布、大亚湾开发区管委会教育文化卫生健康局

