近年来,仲恺高新区义务教育阶段入学需求持续增长,为方便家长提前准备,仲恺区教育文化卫生健康局于2月10日发布《2026年仲恺高新区义务教育阶段公办学校招生有关事项提醒》(以下简称《招生提醒》)。
《招生提醒》首次发布仲恺区学位预警,明确2026年部分学位紧张学校将调整户籍生录取范围(批次):惠州市第一中学仲恺校区(初中)、仲恺第七学校(小学&初中)、侨冠小学(小学)等学校,将仅接受学区内户籍的前两批次学生报名,不再接受区内跨学区拥有房产的第三批户籍生。
同时,仲恺第一小学、仲恺第六中学、惠环平南小学等学校虽接受第三批报名,但可能无法全部录取,排序靠后者将面临调剂。
仲恺区教育文化卫生健康局提醒:目前各镇街特别是陈江街道和惠环街道办理入户手续的情况较多,有意愿申报中心区学校的学生家长应根据自身条件做好报名准备。
下面我们一起看看《2026年仲恺高新区义务教育阶段公办学校招生有关事项提醒》要点:
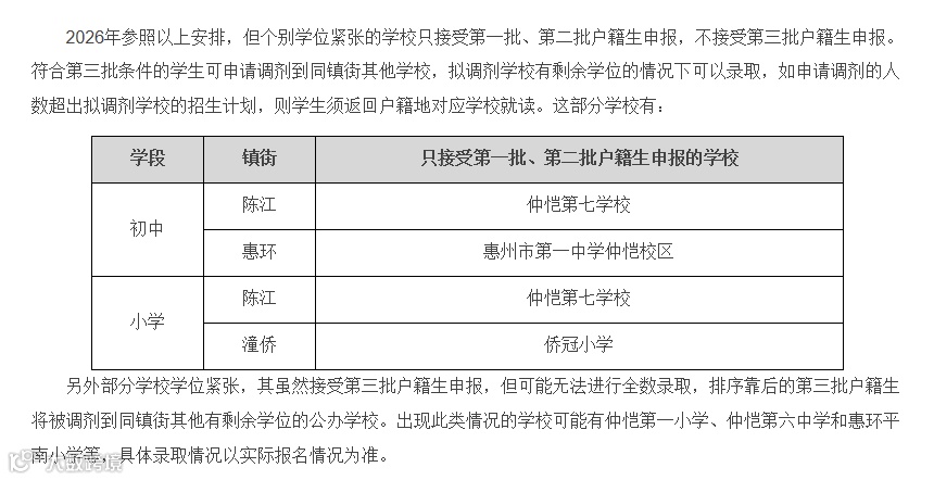
2026年户籍生招生将继续分为“家庭户”和“集体户”两个阶段。其中,“家庭户”户籍生报名按三个批次排序录取:第一批为学区内户籍且拥有学区房产;第二批为学区内户籍但无学区房产;第三批为学区外(仲恺区内)户籍但拥有学区房产。

值得关注的是,部分学位紧张学校将调整录取范围。 仲恺第七学校(中小学部)、惠州市第一中学仲恺校区(初中)、侨冠小学(小学)将仅接受第一批和第二批户籍生申报,不再接受第三批户籍生报名。 符合第三批条件的学生需申请调剂至同镇街其他学校,若申请人数超出学位供给,则须返回户籍所在地对应学校就读。
此外,仲恺第一小学、仲恺第六中学、惠环平南小学等学校虽仍接受第三批申报,但因学位紧张,可能无法全部录取,排序靠后的学生将被调剂至同镇街其他有学位的公办学校。
“集体户”户籍生报名将在“家庭户”录取结束后,根据各校剩余学位情况进行统筹安排。

根据仲恺高新区往年的招生情况,结合惠州市最新入户政策,预测2026年部分公办初中和中心区小学招收户籍生后没有剩余学位用于积分入学。义务教育阶段公办学校的积分入学名额将根据招生计划和户籍生报名情况而定。
插班生方面,近年来,陈江街道、惠环街道和潼侨镇中心城区购房入户的家庭越来越多,公办学校的生源稳定,转出就读的学生较少,能安排插班到中心城区公办学校的机会较小。预测2026年陈江街道、惠环街道和潼侨镇中心城区公办学校只能接受“家庭户”户籍生申报,没有空余学位接受“集体户”户籍生和随迁子女(非仲恺高新区户籍)申报。

针对招生季可能出现的乱象,教育部门特别提醒家长:
警惕不实宣传:切勿轻信房地产广告中“买房得学位”、“名校学区”等承诺,一切信息以官方发布为准。
抵制违规招生:各校严禁通过考试、面试、竞赛等方式招生,不得招收借读生或收取“捐资助学款”。家长应通过正规渠道报名,防范“内部关系”、“花钱买学位”等诈骗行为。
关注官方渠道:所有具体招生规定、流程、时间及学校名单,均以后续正式发布的招生通告为准。咨询电话:0752-3278741
【原创声明】本页面内容为惠民之家网站的原创作品,转载须取得网站的授权。转载或引用必须是以新闻性或资料性公共免费信息为使用目的的合理、善意引用,不得对本网内容原意进行曲解、修改,同时务必标明稿件来源为“惠民之家”,违者将依法追究责任。

