

2021年12月,联合国工业发展组织在第十九届大会期间发布关于后疫情时代工业化未来的《2022年工业发展报告》。
报告深入探讨了如下四个问题:
-
影响国家韧性的现存结构性因素; -
企业和政府给予的工业支持措施; -
可能会塑造工业发展未来的大趋势; -
为包容、可持续且富有韧性的工业复苏提供支持的政策。
报告的主要发现包括:
-
COVID-19大流行已经渗透到全球各个角落,它对一些国家、行业和工人的影响比其他国家更严重; -
工业能力和数字化支持了各国在该大流行病期间的复原力; -
大流行后的格局将由三个重要的大趋势决定:数字化、经济实力的转移和工业生产绿色化; -
“重建得更好”需要新的产业政策方法和国际社会的协调行动。
第一章 做好准备
报告指出,新冠疫情给这个世界带来的冲击超越了近代历史上的任何危机。
尽管经济迅速复苏,世界经济活动仍大大低于新冠疫情前的预测值。最新数据显示,与新冠疫情前的GDP预测值相比,按购买力平价计算的国内生产总值下降了4.2%,接近5.9万亿美元。这个下降值相当于巴西和土耳其国内生产总值的总和。
但新冠疫情对各国社会经济的影响并不均衡。研究显示,制造业体系更完善的国家能够比其他国家更好地应对经济危机。

从上图可以看出,2021年的预计产量损失(纵轴)与2019年制造业的相对规模(横轴)之间,无论是工业化国家还是新兴工业化国家,都存在明显的负相关。这初步表明,制造业实力较强的国家的预计产出损失较低。
为什么制造业在新冠疫情这样的危机时期非常重要?其中一个原因是工业部门在经济韧性的以下三个重要领域提供助力:

在面对新冠疫情等突发事件的冲击时,制造业不仅为经济韧性提供支持,又对促进共同繁荣发挥了基础性作用。制造业创造了就业和收入,创造了创新和乘数效应,促进了其他经济部门的发展。

数据还表明,最脆弱的工人群体比其他群体受到的影响更大。

在脆弱型行业,就业弹性方面的差距更大,所有工人都面临着更大的失业风险,尤其是临时工。
第二章 企业和政府的应对措施
报告的主要结论是:工业能力对经济韧性至关重要。工业部门的工业能力是企业实体和组织中所包含的个人和集体能力、知识和生产经验,是企业执行各种生产任务、吸收新技术和协调供应链生产所需的能力。研究发现,工业能力水平和预期生产损失的减少非常显著;提高国家层面的工业能力可以减少疫情对经济活动的影响。
对于制造业企业来说,在疫情期间,工业能力强的国家的制造业企业通常有更稳健。如下图所示,先进数字化企业的销售额下降幅度比非先进数字化企业小三倍以上。先进的数字化企业可以更好地应对危机对销售、利润和失业工人的负面影响,提高工业能力将有助于减少疫情对制造业企业的影响。

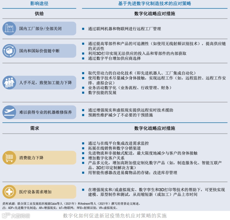
数字化技术有助于提高企业应对危机的敏捷性,促进疫情应对战略的实施。例如,数字化能力有助于实现向向远程办公转变;物联网或虚拟现实的工业应用促进了生产流程的重组,有助于遵守安全措施并保持安全的社会距离;增材制造解决方案可以帮助解决某些投入品的短缺或替代它们。

应对政策在减轻危机影响方面也发挥了关键作用。危机开始时,各国政府迅速采取行动,弥补需求下降和供应链中断的影响。其中包括最常见的措施,如延迟支付信贷、发放新的信贷、减税或免税、延迟支付租金和工资补贴(73%至37%的受访者),表明在疫情初期,决策者采取的行动主要是为及时向企业提供援助,缓解企业的短期财务压力。

第三章 未来展望
数字化、经济实力转移和绿色生产是决定工业化未来的三大主要趋势,这些大趋势都受到了新冠疫情的影响。

新冠疫情加速了各国的数字化进程,但发展中国家和新兴工业经济体之间的数字化能力差距非常大,这限制了先进数字化制造技术的推广。
新冠疫情预计将加速全球工业生产向亚洲的转移。尽管疫情初期对中国制造业造成了巨大影响,但政府采取了强有力的防控措施,其制造业可以迅速恢复到疫情前的增长速度。相反,工业化国家的工业生产下降往往会持续更长时间。因此,2020年和2021年,中国与其他亚洲发展中和新兴工业经济体在全球制造业生产中的比重呈现继续增长的趋势。
工业绿色化将改变这个国家的比较优势。从长远来看,工业绿色化有可能影响工业化经济体与发展中国家和新兴工业经济体现有产业竞争优势的平衡,并将产生新的产业,从而彻底改变该国的比较优势。
第四章 更好地重建
在后疫情时代经济复苏的背景下,可持续发展的目标应该纳入在后疫情时代的任何产业政策中。




